编者按:近年来,涉税犯罪成为威胁企业、企业家的主要罪名之一,尤其是虚开专票罪,最高至无期徒刑。一旦涉及刑事责任,无论是当事人还是其家属、企业相关人员,都会惶惶不知所措,错误应对致使案件陷入不利境地。而事实上,在侦查阶段对案件妥善应对,包括提交业务真实性资料、正确回应讯问、询问,将为当事人、企业争取到脱罪的机会。因此,本文盘点了常见的侦查期间犯罪嫌疑人及其家属应关注的重要法律知识,以更好地维护犯罪嫌疑人、涉案企业的合法权利。
公安机关从各种渠道接收到涉税犯罪的信息以后,就着手展开各种形式的调查。在立案审查期间,公安办案人员可以采取询问、查询、勘验、鉴定和调取证据材料等措施,初步收集是否构成犯罪的资料;在立案之后,公安办案人员就可以采取各类侦查手段,一般而言就涉税犯罪这种经济犯罪来说,首先会传唤犯罪嫌疑人到公安局等指定的讯问地点进行讯问。不过,如果案情特别重大、犯罪嫌疑人存在走逃或转移财产嫌疑、经传唤没有正当理由不到案的,公安机关也可以拘传,即将犯罪嫌疑人抓捕到公安局进行讯问。
无论是传唤还是拘传,公安办案人员都会出具、送达一份《通知书》(或者叫传唤证、拘传证等)。此时,当事人及其家属应当妥善保管《传唤(拘传)通知书》,查看实施传唤、拘传的机关是否是本市、县的公安机关,对于“异地抓捕”的行为,应提高注意,及时提起申诉控告。提醒各位注意办案地和办案机关,主要在于涉税犯罪的定性、量刑处理,在全国不同地区有着较大差异;同时,如果能在本地办案,在适用合规等方面也具有便利条件。
根据《最高人民检察院、公安部关于公安机关办理经济犯罪案件的若干规定》第八条的规定,经济犯罪一般由犯罪地公安机关管辖,单位涉嫌经济犯罪的,可以由犯罪地或者单位所在地公安机关管辖:
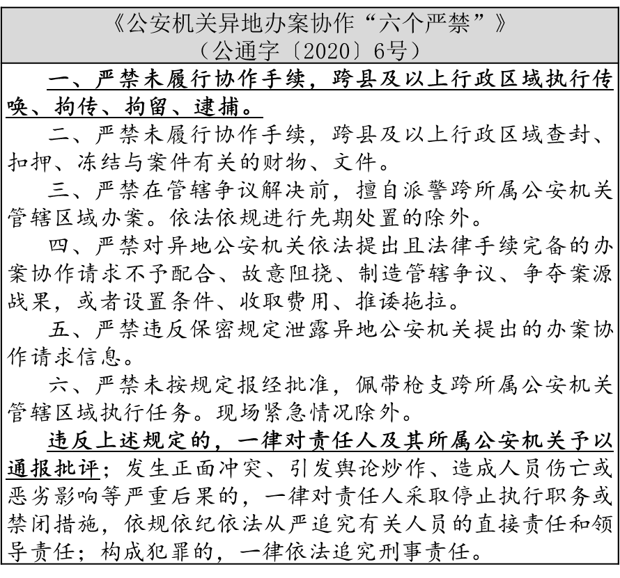
针对实践中存在的办案机关之间争夺涉税犯罪等经济犯罪案件,缺乏相互配合,在异地拘留时不通知本地公安机关、不履行相应的手续、程序等“乱象”,公安部出台了《公安机关异地办案协作“六个严禁”》(公通字〔2020〕6号)的通知,严禁未履行协作手续,跨县及以上区域进行传唤、拘传、拘留、逮捕。按照《最高人民检察院、公安部关于公安机关办理经济犯罪案件的若干规定》,应当与本地公安机关一同办案,或委托本地公安机关传唤、拘传、拘留、逮捕等。
如果当事人被公安机关拘留,关押在看守所,此时公安办案人员会出具一份《拘留通知书》,该《通知书》需要在拘留后的24小时内送达给被拘留人的家属。这份《拘留通知书》十分重要,其记载了公安机关立案的罪名、犯罪嫌疑人开始羁押的时间。罪名定性对量刑有着巨大影响,因此本文会在下文重点介绍实践中主要的涉税犯罪罪名。
通过《拘留通知谁》记载的羁押开始的时间,可以估计出大致的批准逮捕的最后期限。如果过期间公安机关未能取得检察院的批捕决定,就需要解除羁押。拘留的时间,最长不超过37日。
当事人被拘留,其亲属应当注意拘留的期限,如果发现超过法定期限还没有被批捕的,应当自行或者委托律师要求解除羁押,改为取保候审、监视居住等。
为确保《拘留通知书》准确送达到亲属手上,建议当事人与办案人员沟通,让亲属自行前往公安局领取,如果需要邮寄,应当确保地址、接收人信息准确。
《刑法》的“危害税收征管罪”一节共有14个条文,但在实践中,常见的罪名主要是逃税罪、骗取出口退税罪、虚开增值税专用发票罪、虚开其他发票罪、非法购买增值税专用发票罪。这些罪名的立案追诉标准各有不同,结合《刑法》及相关司法解释,总结如下:
构成以下行为之一的,公安机关可以以涉嫌逃税罪立案追诉:
值得注意的是,扣缴义务人犯逃税罪,没有纳税人行政处罚前置的“责任阻却条款”保护,因此更容易陷入到逃税罪的风险之中。纳税人如果已经足额缴纳了罚款、税款、滞纳金,则可以据此向公安机关提出抗辩,主张自己不构成逃税罪,不应被追诉。同理若税务机关未作出补税、处罚的处理决定而公安直接追究逃税罪刑事责任,则亦可以以未履行“行政处罚前置”程序向公安机关提出抗辩。
如果纳税人在公安机关立案以后再缴纳税款、滞纳金、罚款的,只能作为从轻情节,不能阻碍逃税罪的构成。因此,纳税人应当及时足额缴纳税款滞纳金。
扣缴义务人构成偷税、逃税,必须是其已扣、已收税款,如果扣缴义务人未扣、未收税款,则只具有行政违法性。
逃税罪一般处3年以下有期徒刑。数额巨大并且占应纳税额30%以上的,处3年以上7年以下有期徒刑。
骗取出口退税,即以假报出口或者其他欺骗手段,骗取国家出口退税款,数额在10万元以上的,就可以立案追诉。骗取出口退税罪的量刑标准是:
1、数额较大的(即骗取的税款在10万元以上),处5年以下有期徒刑或者拘役;
2、数额巨大(即骗取的税款在50万元以上)或者有其他严重情节的,处5年以上10年以下有期徒刑;
3、数额特别巨大(即骗取的税款在250万元以上)或者有其他特别严重情节的,处10年以上有期徒刑或者无期徒刑。
此外,还要处骗取税款1倍以上5倍以下的罚金。关于骗取出口退税罪的量刑,可以参见《最高人民法院关于审理骗取出口退税刑事案件具体应用法律若干问题的解释》(法释〔2002〕30号)。
虚开增值税专用发票或者虚开用于骗取出口退税、抵扣税款的其他发票,有下列情形之一的,即可立案追诉:
1、虚开的税款数额在10万元以上;
2、因虚开致使国家税款损失数额在5万元以上的。
虚开增值税专用发票罪的量刑标准是:
1、虚开增值税专用发票,税款数额在10万元以上,或致使国家税款损失5万元以上的,处3年以下有期徒刑,并处2~20万元的罚金。
2、数额较大的(即虚开的税款数额在50万元以上)或者有其他严重情节的,处3~10年有期徒刑,并处5~50万元罚金。
3、数额巨大(即虚开的税款数额在250万元以上)或者有其他特别严重情节的,处10+年以上有期徒刑或者无期徒刑。
虚开刑法第二百零五条规定以外的其他发票,涉嫌下列情形之一的,应当立案追诉:
虚开其他发票的,情节严重的处2年以下有期徒刑,情节特别严重的处2~7年有期徒刑。
非法购买增值税专用发票或者购买伪造的增值税专用发票,涉嫌下列情形之一的,公安机关就可以立案追诉:
1、非法购买增值税专用发票或者购买伪造的增值税专用发票二十份以上且票面税额在十万元以上的;
2、票面税额累计在二十万元以上的。
非法购买增值税专用发票的,处5年以下有期徒刑或者拘役,并处或单处2~20万元的罚金。
当事人由于被拘留,受侦查,为保障犯罪嫌疑人的权利,提出犯罪嫌疑人无罪、轻罪的证据、意见,及时聘请律师介入侦查程序,是十分有必要的。根据《刑事诉讼法》第三十四条规定:“犯罪嫌疑人自被侦查机关第一次讯问或者采取强制措施之日起,有权委托辩护人”,因此,当事人如果被传唤讯问,或者被拘传、拘留,其本人或者亲属就可以及时联系律师作为当事人的辩护人介入。
根据《刑事诉讼法》第三十四条的规定,在侦查阶段,只有律师可以作为当事人的辩护人,因此,在侦查阶段,聘请律师的意义是很重大的。
辩护律师有权向侦查机关了解犯罪嫌疑人涉嫌的罪名,可以会见在押的犯罪嫌疑人,向犯罪嫌疑人了解有关案件情况。总的来说,律师在公安阶段作用主要有:
1、会见犯罪嫌疑人。
2、为犯罪嫌疑人及其亲属提供法律咨询。
3、代为申请取保候审或协助办理取保候审。
4、代理申诉和控告。
此外,作为税务律师,其熟练掌握税法的规定和原理,可以与公安、检察的办案人员沟通,向其解释税法规定、行业现状、惯例等争议性问题。例如:废旧物资行业“如实代开”不应构成虚开增值税专用发票罪、石化领域“变票”偷逃消费税应当以逃税罪论等。
监视居住指的是,当事人符合拘留、逮捕的条件,但是由于各种原因无法被逮捕进看守所;或者当事人可以申请取保候审但是无力缴纳保证金。此时,由公安机关指定犯罪嫌疑人在一定区域内居住、生活,但不得离开,并监视其行为、通信。一般来说,符合下列情况的当事人可以监视居住:
1、患有严重疾病、生活不能自理的;
2、怀孕或者正在哺乳自己婴儿的妇女;
3、系生活不能自理的人的唯一扶养人;
4、羁押期限届满,案件尚未办结,需要采取监视居住措施的。
5、符合取保候审条件,但犯罪嫌疑人、被告人不能提出保证人,也无法交纳保证金。
被监视居住的当事人,应当时刻接受公安办案人员的监视,遵守下列规定,否则可能被撤销监视居住,转为逮捕:
1、未经公安批准不得离开执行监视居住的处所;
2、未经公安批准不得会见他人或者通信;
3、在传讯的时候及时到案;
4、不得以任何形式干扰证人作证;
5、不得毁灭、伪造证据或者串供;
6、将护照等出入境证件、身份证件、驾驶证件交公安保存。
监视居住最长不得超过六个月,超期应当提出申诉、控告。
同时需要关注,根据《刑事诉讼法》及《公安机关办理刑事案件程序规定》的相关条款,监视居住期间当事人可以委托律师,公安机关应当及时向家属转达其要求,律师介入后可以与当事人会见、通信,且对于涉税犯罪案件而言,辩护律师会见监视居住的当事人无需取得公安机关许可决定文书。
取保候审,指的是当事人承诺自己不逃避或防碍侦查,提供一定的保证金、或保证人,取得不被逮捕的结果,但是须遵守一定的限制条件,且随传随到。
取保候审对于当事人而言,其可以继续安排公司业务,保证公司的正常运转,筹集资金、税款等,也免于拘留在看守所,是侦查期间最值得考虑、争取的。
根据《刑事诉讼法》第67条的规定,人民法院、人民检察院和公安机关对有下列情形之一的犯罪嫌疑人、被告人,可以取保候审:
1、可能判处管制、拘役或者独立适用附加刑的;
2、可能判处有期徒刑以上刑罚,采取取保候审不致发生社会危险性的;
3、患有严重疾病、生活不能自理,怀孕或者正在哺乳自己婴儿的妇女,采取取保候审不致发生社会危险性的;
4、羁押期限届满,案件尚未办结,需要采取取保候审的。
公安机关拘留犯罪嫌疑人后提请检察机关批准逮捕,经过审查不符合逮捕条件的,应当及时转变为取保候审。
被取保候审的犯罪嫌疑人、被告人应当遵守以下规定:
取保候审最长不得超过十二个月,解除取保候审时,应当退还保证金。
对于已经被拘留的当事人来说,尽最大努力申请取保候审是必要的。不过,如果当事人不存在怀孕、疾病等情况,就需要与公安、检察机关沟通,说明采取取保候审的措施,不会产生社会危害,不会阻碍侦查、审判。
如果当事人被检察机关批准逮捕,此后再想申请取保候审,基本上就很困难了,因此,当事人及其亲属应当把握住最长37日的拘留时间,及时向公安机关申请变更强制措施。
实践中,如果当事人想要申请取保候审,公安办案人员一般会要求当事人配合侦查、作“如实供述”。大多情况下,公安机关只有取得承认“犯罪事实”的供述后才会同意取保候审。而一些当事人没有刑事案件的经历,在巨大的心理压力下作出了“有罪供述”,将导致辩护律师作无罪辩护的难度大大增加。而在一些特殊行业里的发票使用,或许存在瑕疵,但绝非构成犯罪。
按照现行法律的规定,除非是涉嫌国家安全问题,或者确有刑事侦查的必要原因,一般不得限制犯罪嫌疑人的通信权,即使犯罪嫌疑人被拘留或者监视居住,公安机关、看守所也只是须按照法定程序对其通信进行检查、监视。如果通信发现有阻碍侦查、起诉和审判的情形,可以扣留。
不过,就目前的司法实践中,对于被羁押的犯罪嫌疑人,亲属与其通信(主要是信件,以及一些接济的钱财、衣物)的渠道并不畅通,存在相关信件很难到达犯罪嫌疑人手中的问题。因此,必要时,可以选择:
1、委托辩护律师会见犯罪嫌疑人,口头传达亲属的一些消息;
2、信件尽量简短、直接,与案件、案情无关。
根据《刑事诉讼法》的规定,公安侦查人员在侦查期间,需要收集各种证据,必要时,可以对犯罪嫌疑人、涉案单位的财产予以查封、扣押、冻结,涉案单位的账簿、凭据、合同资料作为在案物证、书证被调取、扣押。如此一来,不但当事人和单位的财产无法使用,由于会计、税务等财务资料被查封、扣押会直接导致企业无法正常运营,无法正常收取款项、开具发票。
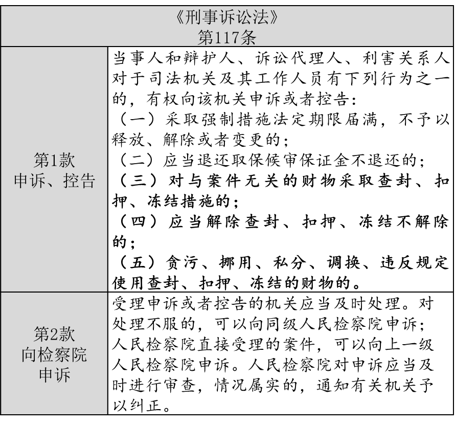
不过,公安机关的侦查并非没有限制,其应当将对单位的影响降到最小,只调取与案件有关的资料、文件,冻结涉案部分的金额的财产(如不动产、存款),其余部分应当返还给企业,保障企业的基本运作。如果企业认为公安机关扣押了与案件无关的资料,冻结了与案件无关的财产,应当及时申诉控告。
根据《公安机关办理刑事案件适用查封、冻结措施有关规定》,查封、冻结财产的期限是:
目前,企业基本都采用计算机等工具制作电子账簿,会计、税务、统计的数据以数据电文的形式存储在电子计算机内,企业内部工作安排也很多通过手机微信、QQ等进行。公安机关在侦查过程中,通常将扣押电脑硬盘及当事人手机等电子数据载体,然后提取、复制相应的数据进行审查,寻找证据线索。但是,由于数据电文具有易复制、易篡改的特点,如果公安机关未能对收集、调取电子数据进行妥善、合理的保存,无法保证被调取的电子数据的完整性,不能提供必要合理的说明的,不能作为定罪量刑的证据使用。
因此,《公安机关办理刑事案件程序规定》、《最高人民法院、最高人民检察院、公安部关于办理刑事案件收集提取和审查判断电子数据若干问题的规定》等对电子数据的收集与提取作出详细规定,当事人、企业相关人员应重点关注:
若当事人或企业相关工作人员发现公安机关收集、调取电子数据过程中存在程序违法,应及时向辩护律师反映,以便辩护律师进行申诉。
对于犯罪行为的调查,口供不是唯一证据,但始终是重要证据,通过讯问当事人的主观态度、对犯罪行为知情与否,影响到当事人的定罪量刑。实践中,如果存在公安机关取证有瑕疵、乃至于采取非法的诱供、骗供、疲劳审讯、刑讯逼供、暴力威胁等手段取得的供词,其不具有合法性,应当予以排除。根据《公安机关办理刑事案件程序规定》、两高一部《关于办理刑事案件严格排除非法证据若干问题的规定》之规定,主要关注的要点有:
1、讯问地点:传唤是否在公安局进行,拘留逮捕后是否在看守所讯问室进行。
2、录音录像:对于一般案件,公安机关可以录音录像;对于可能判处无期徒刑、死刑的案件,公安机关应当全程录音录像,不得剪辑、拼接、删改。
3、笔录:让犯罪嫌疑人签署笔录时,是否与其说的一致,如果不一致,不应签署“以上我都看过,与我所说的一致”。
4、是否刑讯逼供,采用暴力、肉刑或者变相肉刑的手段逼供。
5、是否采用威胁、引诱、欺骗等手段,让当事人在违背自己主观意愿的情况下供述。
在面临非法取证时,当事人应勇于维护自身合法权利,及时通过辩护律师进行申诉、控告,更重要的是认真核对笔录后再签字画押,不是本人的真实意思表达的拒绝签字画押。
版权声明:我们致力于保护作者版权,注重分享,被刊用文章【不可不知的1000个法律常识(警惕)】因无法核实真实出处,未能及时与作者取得联系,或有版权异议的,请联系管理员,我们会立即处理! 部分文章是来自自研大数据AI进行生成,内容摘自(百度百科,百度知道,头条百科,中国民法典,刑法,牛津词典,新华词典,汉语词典,国家院校,科普平台)等数据,内容仅供学习参考,不准确地方联系删除处理!;
工作时间:8:00-18:00
客服电话
电子邮件
beimuxi@protonmail.com
扫码二维码
获取最新动态
