考点一:政府会计核算模式
考点二:政府会计信息质量要求
考点三:政府会计要素
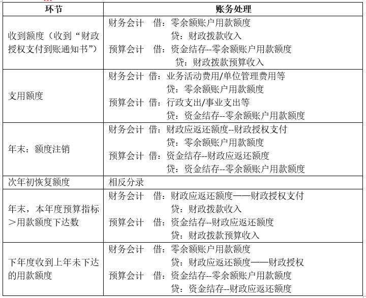
考点一:财政授权支付的账务处理
考点二:财政直接支付
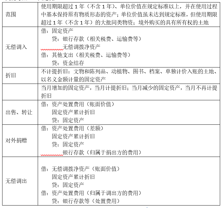
考点三:固定资产
考点四:负债业务
考点五:收支业务
考点六:费用和支出
考点七:净资产业务
考点七:财政拨款结转结余(同级财政拨款)
考点八:非财政拨款结转结余
版权声明:我们致力于保护作者版权,注重分享,被刊用文章【政府会计要素(2019)】因无法核实真实出处,未能及时与作者取得联系,或有版权异议的,请联系管理员,我们会立即处理! 部分文章是来自自研大数据AI进行生成,内容摘自(百度百科,百度知道,头条百科,中国民法典,刑法,牛津词典,新华词典,汉语词典,国家院校,科普平台)等数据,内容仅供学习参考,不准确地方联系删除处理!;
工作时间:8:00-18:00
客服电话
电子邮件
beimuxi@protonmail.com
扫码二维码
获取最新动态
