6月28日,徐州市教育局公布了2020年市区普通高中招生计划:
(1)四星级高中自主招生、艺体特长生、国际课程班计划招生714人
(2)四星级高中等学校计划招生4691人
(3)其它普通高中艺体特长生计划招生239人
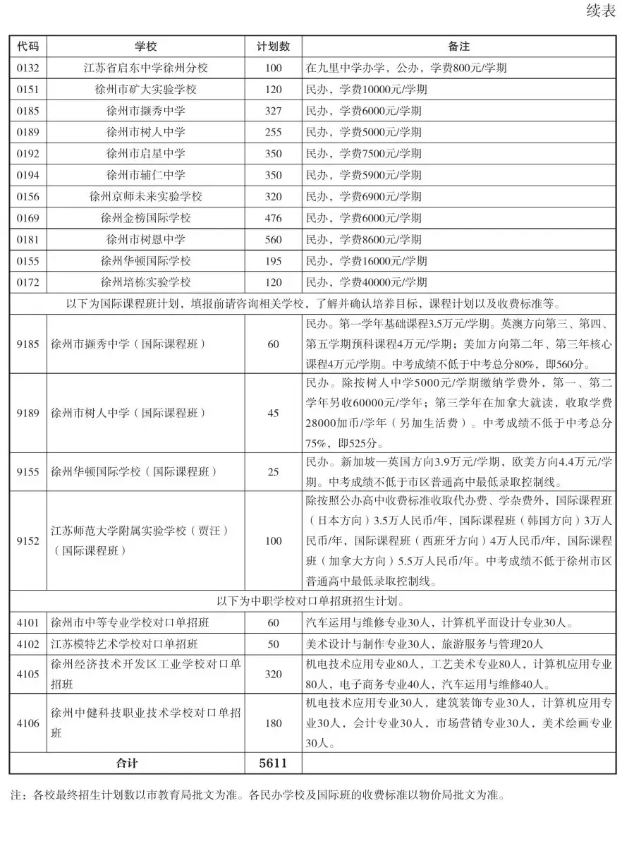
(4)其它普通高中学校(含国际课程班)计划招生及中职对口单招班计划招生5611人
(5)以上合计,今年市区普通高中共招生11255人(含中职对口单招班610人)
去年——
徐州一中680人徐州二中418人徐州三中483人徐州高级中学415人徐州市第三十六中204人徐州市侯集高级中学400人郑集高级中学80人郑集高级中学城区分校50人棠张中学50人今年——
徐州一中682人徐州二中560人徐州三中494人徐州高级中学540人徐州市第三十六中220人徐州市侯集高级中学570人郑集高级中学80人郑集高级中学城区分校80人棠张中学60人和去年相比,今年市区的招生计划比去年多506人,由此可见,徐州正在扩大普通高中的招生计划,让越来越多的孩子拥有参加高考的权利。
但是,热门重点高中招生人数增加并不明显:一中今年招生计划仅增加2人;三中仅增加11人。
而侯集中学今年面向市区招生人数猛增:由去年的400人,增加到今年的570人,增加了170人,增幅超过40%。这是因为今年侯集中学面向铜山区招生人数大幅缩水,从而面向市区招生人数大幅增加。另据业内小道消息,明年侯集中学除了自主招生计划,不再面向铜山区进行统招和指标生招生。
(来源:徐州市招生信息网)
版权声明:我们致力于保护作者版权,注重分享,被刊用文章【侯集中学(徐州市区普高招生计划公布)】因无法核实真实出处,未能及时与作者取得联系,或有版权异议的,请联系管理员,我们会立即处理! 部分文章是来自自研大数据AI进行生成,内容摘自(百度百科,百度知道,头条百科,中国民法典,刑法,牛津词典,新华词典,汉语词典,国家院校,科普平台)等数据,内容仅供学习参考,不准确地方联系删除处理!;
工作时间:8:00-18:00
客服电话
电子邮件
beimuxi@protonmail.com
扫码二维码
获取最新动态
