为进一步贯彻《中华人民共和国义务教育法》,推动义务教育阶段学校的协调发展,进一步落实阳光招生政策,现结合我镇实际情况,制定三乡镇小学一年级新生招收办法。具体如下:
一、招生对象
对象:本镇区常住人口年满六周岁的适龄子女(2014年8月31日前出生)。
(一)公办小学。招生对象需符合以下条件之一,具体包括:
1.三乡镇户籍的适龄儿童少年;
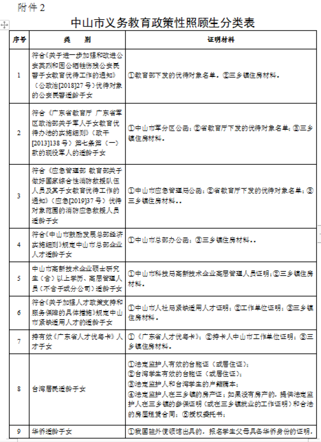
2.符合教育优待政策人员的适龄子女(详见附件2);
3.三乡镇户籍人员的适龄子女(详见附件2);
4.中山市户籍在三乡镇居住工作满一年以上人员(拥有三乡镇工作居住、缴交社保、房产证等1年以上相关证明)确需跨镇区就读的适龄子女(详见附件2);
5.参加当年中山市流动人员积分入学确定入围的积分生。
(二)民办小学。招生对象需符合以下条件之一,具体包括:
1.符合全市公办义务教育学校招生对象条件的适龄儿童;
2.法定监护人在本市持有有效的居住证;
3.截至报名前半年法定监护人在中山市有缴交社会保险记录。
二、招生计划
(一)公办小学
2020年秋季公办小学一年级共招36个教学班(光后小学6个班,载德小学4个,平岚小学4个,鸦岗小学6个,白石环小学4个,大布小学3个,雍陌小学4个,新圩小学5个,学生1800人。
(二)民办小学
纪中三鑫双语学校820人(面向三乡幼儿园学龄儿童招生700人),南峰学校650人(其中积分入围生预留学位130个),平东学校550人(其中积分入围生预留学位130个),东华学校400人(其中积分入围生预留学位100个),新民学校250人(其中积分入围生预留学位40个)。
三、学位分配
(一)公办小学
1.分配顺序
按以下顺序分配学位:
第一批次:三乡户籍生;
第二批次:政策性优待生(包括本镇户籍人员的非本市户籍适龄子女;符合教育优待政策人员的适龄子女;中山其他镇区户籍学生) (见附件2)
第三批次:入围积分生。
2.分配办法
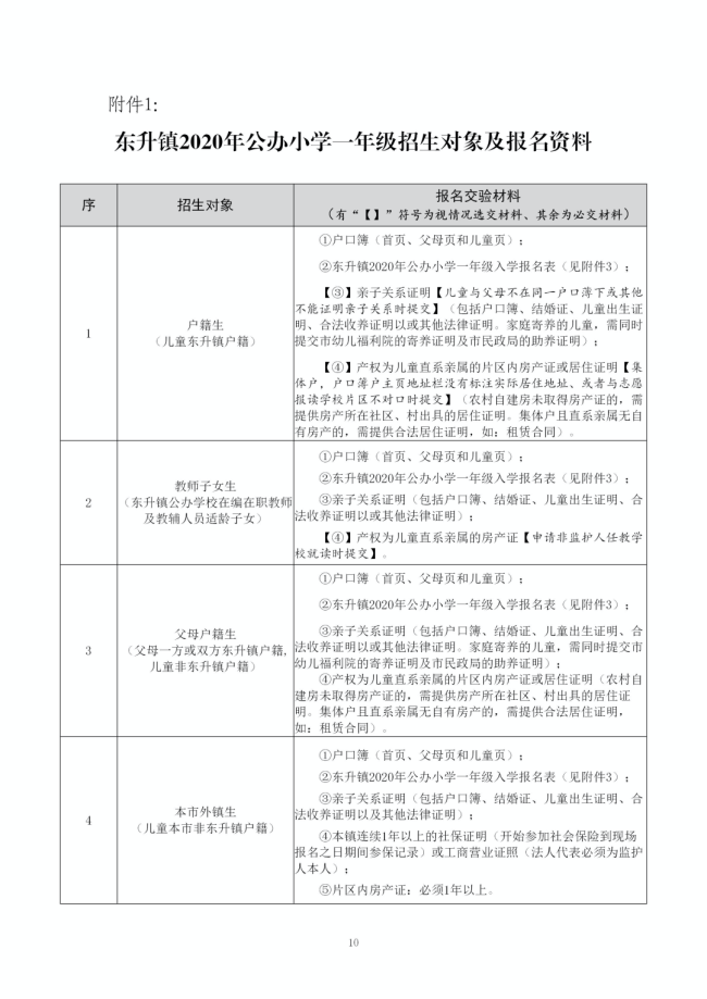
(1)三乡户籍儿童。划片招生,就近入学(见附件1)。“就近入学”以房产(房产要求见本方案第四部分“相关说明”)所在地为依据。
①辖区学生申请入读人数超过辖区学校招生学位数则按入户先后顺序安排学位,超出部分在“区位学校”安排;若“区位学校”仍无法解决,则按入户时间先后顺序由家长在全镇其他有剩余学位的学校自主选择。
②无房产包括租赁住房、集体户、用祖父母或外祖父母房产(不在同一户口本)申请的学童学位分配:在分配完监护人有房产学童后,家长按入户时间先后顺序在全镇有剩余学位的学校进行自主选择。
③区位学校:全镇公办小学划分四大区位。第一区:光后中心小学和载德小学;第二区:平岚小学和白石环小学;第三区:鸦岗小学和新圩小学;第四区:大布小学和雍陌小学。
④不受入户时间先后限制优先安排在辖区学校的三乡户籍生:享受中山市义务教育招生优待政策人员子女(见附件2)。
(2)政策性优待生。原则上按照居住地“划片招生,就近入学” (见附件2)。
①辖区符合条件人数超过辖区学校学位数,该类学生将通过摇珠办法确定辖区学校学位,剩余部分在“区位学校”分配学位。
②区位学校学位不足以解决来自同区学校分配来的学生或本辖区政策性照顾生,则按顺序(摇号确定,下同)先分配“辖区”学生,再分配剩余学生。剩余学生学位分配办法是:按顺序在全镇有剩余学位学校由家长自主选择。
(3)积分入学儿童。文体教育局结合我镇学位分布情况,规划并公布各公办学校和民办学校入围积分生学位指标数(择校当天),安排积分生按“高分优先”原则,家长依积分高低顺序自主选择学校。
由于入户政策放开大量随迁子女入户,镇中心区学校的学位按顺序在解决第一批、第二批次学童学位后,没有空余学位解决第三批次积分生。预计今年我镇接收积分生的公办小学只有:雍陌小学、新圩小学和白石环小学。
(二)民办小学
1.申请学位人数不超过报读学校学位数,则直接录取;本校教师和教辅人员子女直接录取。
2.申请学位人数超过报读学校学位数,则通过电脑摇号录取。未被录取部分通过补录继续申请按计划未招满的学校。
四、招生程序
(一)入学信息登记
时间为2020年5月22日-6月1日,2020年8月31日之前年满六周岁的儿童家长,必须登陆中山教育信息港“中山市新生信息登记系统”进行小学一年级新生入学信息(网址:http//www.zsedu.net/)并按要求上传资料,存在上传资料困难的家长可求助各幼儿园(或学前教育机构)协助。没有特殊情况,逾期未报名登记信息学生的视为放弃入学申请。因疾病或特殊情况,需要延缓入学,由其父母或其他法定监护人向三乡镇文体教育局提出书面申请,延缓入学期限。
有困难的家长入学信息登记服务点:
1.在镇内参加学前教育儿童:联系就读幼儿园或托幼机构现班级任课教师提供服务;
2.在镇外参加学前教育儿童:三乡镇行政服务大厅,陈老师:电话23492789。
(二)申请学校
1.申请公办小学:现场报名申请。
(1)三乡户籍学生、政策性优待生
现场接受登记地点:子健体育馆。(馆内设各学校受理点)
时间:
2020年6月6日(周六):上午:光后中心小学、大布小学;下午:载德小学、鸦岗小学;
2020年6月7日(周日):上午:平岚小学、白石环小学;下午:雍陌小学、新圩小学。
无房产住户:先到租赁房或集体宿舍辖区学校受理点登记,然后由招生部门统筹安排学位。
主要验核材料:
①三乡镇户籍学生:儿童户口簿原件和复印件、监护人住房证明材料。
②政策性优待生:主要验证资料见附件2。
(2)积分生
入围积分生按积分高低顺序现场选择学位。时间:2020年6月27日(周六)(入围名单另行通知),地点:另行通知。
主要验核材料:积分回执。
2.申请民办小学:网上填报志愿。
同一所民办学校只能选报一个志愿,学生最多可选报2个民办学校志愿。民办学校志愿不分先后,同时符合两所民办学校录取条件的,由监护人在规定时间内选定入读的学校。
①本校教师和教辅人员子女报读本校优先录取新生:6月11日9时登录“中山市新生信息登记系统” 填报志愿;
②报读三乡镇计划或三乡镇外招生计划新生:6月13日9时至6月14日24时登录“中山市新生信息登记系统”填报志愿。
6月18日9时至24时,监护人可登录“中山市新生信息登记系统”修改志愿。
(三)学校录取
1.公办小学:由镇招生部门安排复核报名登记资料,按批次进行录取。同时对报名人数超过辖区学校学位数的特殊情形按招生办法进行调整。7月13日前公布录取名单。
2. 民办小学:经复核符合条件学生按以下二种情形录取。
(1)直接录取。民办学校报名人数少于或等于招生计划数的自动录取;本校教师和教辅人员子女报读本校直接录取。
监护人须在6月15日9时—6月16日到24时登录“中山市新生信息登记系统”确认,逾期不确认视为放弃,剩余招生计划数自动划入面向全市的招生计划。
(2)电脑随机录取。民办学校报名人数超过招生计划数实行电脑摇号随机录取。7月3日上午9时全市统一进行电脑随机摇号。第一步,按招生计划随机摇号。顺序为直升生、三乡镇计划生和镇外指标生;第二步,从未被录取的名单中按50%随机摇号产生候补名单。
电脑随机摇号录取后,法定监护人须在7月3日下午17时至7月4日24时登录“中山市新生信息登记系统”确认,若另一志愿同时被录取,监护人应确定其一,逾期不确认视为放弃。当电脑随机摇号录取的学生未确认而产生剩余招生计划时,从候补名单中按先后顺序录取。
(四)入学注册
1.公办小学:公办学校7月30日前完成入学注册工作
2.民办学校:民办学校自动录取和摇号录取学生于7月13日前完成新生入学注册工作(具体时间由学校另行通知)。监护人应按录取学校要求,按时办理注册手续,逾期不注册视为放弃。
(五)补录。
1.公办小学
公办小学一次性安排完毕所有学位,不补录。
2.民办小学
第一次补录:时间为7月15日9时至7月16日24时,未被录取的学生可重新填报志愿。学校应优先录取在本镇区居住生活的人员子女,录满为止,并于7月20日前完成新生入学注册工作。
第二次补录:于8月1日9时至8月24日24时进行。凡符合我市民办学校招生条件且未注册的适龄儿童少年皆可参加补录。民办学校录满为止,并于8月31日前完成全部新生入学注册工作。
(六)名单公布
公办学校录取名单报镇招生领导小组审查通过后,在三乡发布或三乡政府网进行公示,公示后发到学校并由各学校以短信或电话方式给予学生家长发放录取通知,家长在规定的时间内,带孩子到被录取小学进行新生注册登记,无特殊情况逾期未注册登记的不再办理登记手续(特殊情况需履行请假告知手续)。
五、招生相关说明
(一)三乡户籍儿童按居住地分配学位,就近入学。
(1)房、户所属区域不一致,选择房产所在学区学校就读;
(2)房产必须是商品房、商住房或自建住房,面积在50平方米以上;取得该房产产权一年以上(期限为2020年8月31日止),没取得房产产权证的,以在房产交易中心备案的购销合同为准。
(3)非直系亲属使用共有房产申请学位,房产面积要求监护人占有面积超过50平方米。
(4)使用祖父母或外祖父母房产申请学位,户籍在一起的按房产学区安排,户籍不在一起的视为无房产统筹安排。
(二)安排在民办学校就读享受镇政府学费补贴的入围积分生,自主选择镇内四所普通民办学校,开学后持缴费发票、积分回执和学生名开户的存折(或银行卡)到镇文体教育局登记领取学费补贴。
(三)6月6日(含)-8月31日阶段新入户本镇学生因公办学位已安排完毕,原则上安排在普通民办学校就读,政府按标准给予学费补贴。9月1日(含)后新入户学生本学期(当年)不享受政府学费补贴。
(四)任何个人提供虚假资料申报学位,一经发现取消原学位,涉嫌违法行为将报公安机关处理。
(五)对镇经济社会发展有突出贡献的个人或企业相关人员子女(非中山户籍)入学申请程序:企业向镇经信局提出申请,镇经信局审核后汇总报镇党委会审批,审批通过后以公函形式报镇招生小组按“政策性照顾生”分配公办学位。
(六)根据省市文件精神,在职在编教师子女申请本校学位优先安排,提供学校聘用合同和教师职格证(教辅人员可以提供与从事专业工作相关的专业技术证书)。
(七)不接受违反《义务教育法》规定的择校申请。
六、管理与监督
全镇公办小学一年级新生入学工作是一项政策性强、社会涉及面广,广大人民群众关注的重要工作,是建设幸福和美三乡的重要组成部分。必须严格按招生工作程序,建立公开透明的工作制度,落实人民群众的知情权,做到公开、公正、公平。招生工作领导小组要加强领导和管理,明确责任、健全制度、规范程序,坚决查处违纪违规事件,保证一年级新生招生工作顺利进行。本办法解释权归镇招生工作领导小组。
三乡镇招生工作领导小组办公室
三乡镇人民政府(代章)
2020年5月19日
学区学校招生范围
一、光后中心小学
由文昌中路至文昌东路、沙坦路、学堂路、振华路、三乡中学门前路、上下李路、东兴路、新下冲路、环镇路所包围区域。(包含雅居乐花园1-8期、雅居乐新城1期、景湖居、雅湖居、幸福时光、城家、都汇城、英伦花园、岚晴湾畔、东城公寓、东一居、教师村、绿茵庭、新盛世花园、东城艺墅、雅豪苑、金棕榈、华丰花园、新下涌、湖下新村、圩仔商业街、景观一品等小区)
二、载德小学:除①所述区域外,乌石村委会、桥头村委会,圩仔居委会部分行政地界范围。
三、平岚小学:除①所述区域外,平南村委会、平东村委会、南龙村委会,圩仔居委会部分行政地界范围。
四、大布小学:除①所述区域外,大布村委会行政地界范围。
五、鸦岗小学:除①所述区域外,鸦岗村委会、泉眼村委会行政地界范围及平东村部分行政地范围。
六、白石环小学:白石村委会行政地界范围。
七、新圩小学:新圩村委会、古鹤村委会、茅湾村委会行政地界范围。
八、雍陌小学:雍陌村委会、塘敢村委会、西山村委会、前陇居委会行政地界范围。
来源:三乡镇招生领导小学办公室、东升镇招生领导小学办公室
版权声明:我们致力于保护作者版权,注重分享,被刊用文章【中山市三乡南峰学校(招生通告)】因无法核实真实出处,未能及时与作者取得联系,或有版权异议的,请联系管理员,我们会立即处理! 部分文章是来自自研大数据AI进行生成,内容摘自(百度百科,百度知道,头条百科,中国民法典,刑法,牛津词典,新华词典,汉语词典,国家院校,科普平台)等数据,内容仅供学习参考,不准确地方联系删除处理!;
工作时间:8:00-18:00
客服电话
电子邮件
beimuxi@protonmail.com
扫码二维码
获取最新动态
