导语:盛夏来袭,虽然酷热难耐,但是对于学生们来说,却是一个“撒欢”的好时候,因为天气热的时候,意味着学生们正在享受一年一度的暑假。
经历了一个学期的学习,暑假的根本意义其实就是为了让学生们,缓解一下学习压力,放松一下学习心情,说白了暑假最重要的意义其实是休息。
但是辽宁盘锦一所高中,似乎是给学生的暑假赋予了更多的让人觉得不可思议的“含义”,不少网友看了之后,都直呼离谱,下面我们就来看看到底是怎么一回事吧。
暑假虽然是一个休息的时候,但是一般老师也会布置一些暑假作业,尤其是到了高中,学习任务也开始变得越来越繁重,而暑假也正是学生们“奋起直追”的一个关键阶段。
所以,对于高中生来说,暑假不能过得像中小学生那样,老师的管理稍微严一些,作业多一些也是情理之中,但一边在家里过暑假,一边被学校通报批评你见过吗?
这样的事情就发生在辽宁盘锦某高中,起因是因为该名高中生在暑假期间发了一条很普通的朋友圈,但就是因为这条朋友圈违反了所谓的校规校纪,于是这名同学就收到了学校的处分。
这样无厘头的通报,自然是让人无法理解,于是学生便把这个事情分享了出来,没想到一时间引起了不少网友的关注,大家也很好奇发朋友圈和被处分有什么关系?
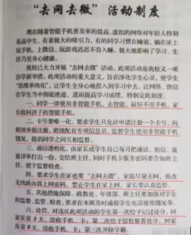
随着事情的发酵,校方也站出来回应,校方表示,学生违反的是学校“去网去微”活动的相关规定,目的是为了让学生在暑假里也能把心思放在学习上,少玩手机。
但是对于这样的解释,还是有很多网友表示这种管理方式本身就很离谱啊,这么管下去,学生岂不都成了没有思想的书呆子?
更有网友直接反将一军,“老师就应该搞好教学,放假期间不好好备课,竟然还翻手机看人家朋友圈,建议和学生一起通报批评”,虽然大家都是开玩笑的语气,但是也能感受到大家对处罚的不理解。
通过学校的回应,其实也能感受出来,学校这样做的目的是为了让学生在暑假期间也不要过于沉迷于手机,多把心情放在学习上,其实初心确实是对的。
但是在管理方式上却有着很多的不妥当,首先,暑假本身就是为了让学生们好好休息的,即便是学习,也应该是劳逸结合,暑假也一点娱乐活动没有,那么暑假的意义何在?
另外,虽然学生发了一个朋友圈,但是这就能证明,学生在暑假里,没有认真学习吗?显然这样的处理方式,无法体现老师和学校的负责,反而只能让人感受到矫枉过正。
这样的管理方式,不仅不能让学生真正信服,还很有可能让学生产生逆反心理,学生一边顶着学习压力,一边顶着管理压力,也很容易产生心理问题,对学生来说,弊大于利。
纵观整个实事件,其实不管是学校还是学生,初心都没有问题,但月盈则亏水满则溢,凡事都要讲究一个合适的尺度,学校可以加强管理,督促学生们假期认真完成作业,但不能如此矫枉过正。
学生们假期可以适度地放松,缓解这一个学期的学习压力,但是也不要完全放飞自我,合理分配好自己的暑假时间,劳逸结合,争取在每个假期都能实现自我超越,让同学和老师感受一下什么叫“士别三日当刮目相待”。
希望这件事情的发酵,也能让学校听到更多的声音,适度调整学校的管理方式,毕竟管理的目的为了提高学生的成绩,总不能为了管理而管理吧。
笔者寄语:
虽然考上大学容易,但是考上一所名校却很难,尤其是一些在教育资源上,本身就不占优势的三线四线城市里,所以不管到了什么时候,努力学习都是学生们应该放在首位去考虑的。
即便是大家不理解学校的规章制度,但是都不要因为这样的规章制度而去影响自己的学习心态,否则最后受到损失最大的其实还是自己。
话题讨论:对于学校的“校规校纪”你有什么看法?欢迎留言评论。
(图片来源于网络,如有侵权请联系删除)
版权声明:我们致力于保护作者版权,注重分享,被刊用文章【学校通报批评模板(只因暑假发条)】因无法核实真实出处,未能及时与作者取得联系,或有版权异议的,请联系管理员,我们会立即处理! 部分文章是来自自研大数据AI进行生成,内容摘自(百度百科,百度知道,头条百科,中国民法典,刑法,牛津词典,新华词典,汉语词典,国家院校,科普平台)等数据,内容仅供学习参考,不准确地方联系删除处理!;
工作时间:8:00-18:00
客服电话
电子邮件
beimuxi@protonmail.com
扫码二维码
获取最新动态
