根据省教育厅《吉林省2022年下半年中小学教师资格认定公告》精神和要求,现将长春市2022年下半年申请认定教师资格的有关事宜通知如下:
一、认定对象范围
1.长春市户籍人员或持有长春市有效期内居住证的外省市户籍人员(未达到国家法定退休年龄)。
2.长春市内全日制普通高等学校在读研究生,以及在读专升本学生(凭已取得的学历申请认定)。长春市户籍就读于外省市的全日制普通高等学校在读研究生,以及在读专升本学生(凭已取得的学历申请认定)。
3.驻长春市部队现役军人和现役武警。
4.在长春市工作、居住和学习的港澳台居民,持港澳台居民居住证,可在居住地申请认定教师资格;持港澳居民来往内地通行证、台湾居民持五年有效期台湾居民来往大陆通行证,可在中小学教师资格考试所在地申请认定中小学教师资格。港澳台居民申请认定教师资格的学历及其他条件、程序等与内地(大陆)申请人基本相同。
二、申请认定条件
(一)遵守宪法和法律,热爱教育事业,履行《教师法》规定的义务,遵守教师职业道德。
(二)具有《教师法》规定的国民教育系列学历:
申请幼儿园教师资格,应当具备幼儿师范学校毕业及以上学历。经吉林省教育厅评估的中等职业学校举办的学前教育专业毕业生,其学历可作为在省内申请幼儿园教师资格考试及认定的合格学历。
申请小学教师资格,应当具备中等师范学校毕业及以上学历。
申请初级中学教师资格,应当具备大学专科毕业及以上学历。
申请高级中学和中等职业学校教师资格,应当具备大学本科毕业及以上学历。
申请中等职业学校实习指导教师资格,应当具备中等职业学校毕业及其以上学历,并具有相当助理工程师及以上专业技术职务或者中级及以上工人技术等级。
(三)达到普通话水平测试等级要求。申报语文学科应达到二级甲等及以上标准,申报其他学科应达到二级乙等及以上标准。民族地区少数民族教师资格申请人普通话水平测试等级要求以认定机构发布信息为准。
(四)符合申请认定教师资格的体检标准。
(五)取得教育部考试中心颁发的《中小学教师资格考试合格证明》且在有效期内,或取得由毕业院校颁发的《师范生教师职业能力证书》且在有效期内。
认定幼儿园、小学和初级中学教师资格向县级教育行政部门申请,认定高级中学教师资格、中等职业学校教师资格、中等职业学校实习指导教师资格向市级教育行政部门申请。
三、申请认定流程
(一)申请对象:
1.长春市户籍社会人员(含在职、待业人员)。
2.持有长春市有效期内居住证的外省市户籍人员。
3. 长春市内全日制普通高等学校在读研究生,以及在读专升本学生(凭已取得的学历申请认定,由学校统一组织向学校所在地教育行政部门提出认定申请,开设认定点,收取认定材料,报名结束后,将认定材料提交给属地教育行政部门);长春市户籍就读于外省市的全日制普通高等学校在读研究生,以及在读专升本学生(凭已取得的学历申请认定)
4.驻长春市部队现役军人和现役武警。
5.在长春市工作、居住和学习的港澳台居民,持港澳台居民居住证
(二)网报时间:
2022年下半年中小学教师资格认定网报时间:9月26日-10月9日。
1.申请人需要在规定的报名时间内登陆“中国教师资格网”(www.jszg.edu.cn)进行教师资格申请报名注册(请仔细阅读说明)。申请任教学科时须与教师资格考试的学科(专业)一致。其中,申请幼儿园教师资格的,不填写学科;申请小学教师资格的,应与面试学科一致;申请初级中学、高级中学、中等职业学校文化课教师资格的,应与笔试科目“学科知识与教学能力”一致;申请中等职业学校专业课和实习指导教师资格的,应与面试的“专业知识与教学能力”一致。
2.“申请地类型”选择:在户籍所在地申请认定的选择“户籍所在地”(包括长春市户籍就读于外省市的全日制普通高等学校在读研究生,以及在读专升本学生),在持有的居住证所在区县申请认定的选择“居住地”, 长春市内全日制普通高等学校在读研究生,以及在读专升本学生选择“就读学校所在地”学历信息按本科或专科上传;现役军人和现役武警选择“居住地”。
3.上传近期彩色正面免冠白底电子登记照(格式为:JPG/JPEG,彩色白底,不大于200kb,宽290-300像素,高408-418像素,与现场确认提交的照片为同一底版)。
4.按系统要求如实完整填写其他申请材料,核对所填报名信息,确认无误后点击“提交”按钮上报报名信息。
5.学历长春市内全日制普通高等学校在读研究生,以及在读专升本学生,学历按凭已取得的学历填写。
网上申报信息要求本人填写,不得代填,出现一切后果自行承担。
(三)现场确认时间和地点
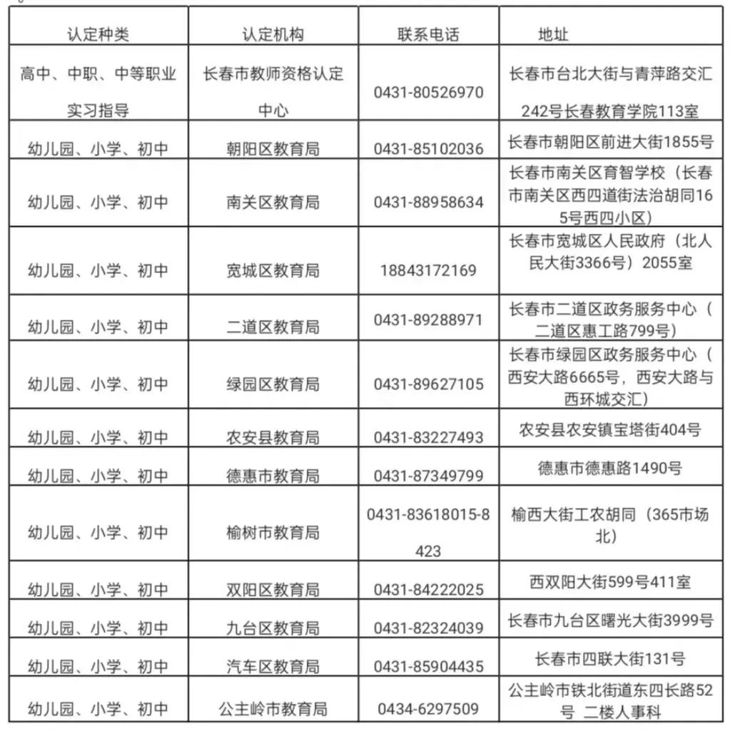
1、申请高级中学、中等职业学校、中等职业学校实习指导教师资格的长春市户籍和居住证的人员:请于2022年10月8日-10月12 日,上午8:30—11:00点,下午1:30—4:00点到长春教育学院(长春市台北大街与青萍路交会242号)113室教师资格认定指导中心进行现场确认,咨询电话0431-80526970;请申报人员到指定的地点进行现场确认,未按规定时间到现场确认,视为自动放弃申请。
2、申请初中、小学、幼儿园教师资格的人员:到户籍或居住证所在县(市)区教育局进行确认(户籍或居住证在经开区、净月区、莲花山开发区的请到二道区教育局现场确认,长春新区请到南关区教育局进行现场确认)。
3、现场确认时须提交的材料如下:
(1)教师资格认定申请表A4纸打印一份(在预览中打印)
(2)有效期内的居民身份证原件,港澳台人员提供港澳台居民居住证或港澳居民来往内地通行证或五年有效期台湾来往大陆通行证原件。
(3)在户籍地认定人员提供户口本原件及复印件。在居住地认定人员提供居住证原件及复印件。在就读学校所在地认定的学生提供注册信息完整的学生证原件及复印件。驻长春部队现役军人和现役武警,提供所属部队或单位组织人事部门出具的人事关系证明,证明格式依据所在部队或单位的规定执行,证明应明示申请人属于驻长春部队。
(4)与网络报名一致的小二寸彩色白底近期免冠照片1张。注意:该照片用于制作证书,必须与网上提交的照片为同一底版,人像比例合理,图像清晰,尺寸为30MM(宽)×40MM(高)。照片背面应注明申请人姓名和报名系统分配的8位报名号。。
(5)《普通高等院校毕业证书》。教育部系统数据比对成功的,无需现场提供。比对不成功的,申请人在网上报名时须将毕业证书拍照上传(照片大小为小于200KB,格式为JPG,证书必须正面、整体清晰)现场确认时须提供与上传照片相一致的毕业证书原件。港澳台地区高等学校毕业证书,提供由教育部留学服务中心出具的“港澳台地区学历学位认证书”,国外高等学校毕业证书,提供由教育部留学服务中心出具的“国外学历学位认证书”。申请人持有2002年以前的高等教育学历证书,或者2002年之后未在高校学生学历信息管理系统相关数据库中注册的高等教育学历证书的,应当提供毕业证书原件和由全国高等学校学生信息咨询与就业指导中心出具的《中国高等教育学历认证报告》
(6)《普通话水平测试等级证书》。教育部系统数据比对成功的,无需现场提供,比对不成功的,申请人须自行将普通话水平测试等级证书拍照上传(照片大小为小于200KB,格式为JPG,证书必须正面、整体清晰)。现场受理时须提供与上传照片相一致的普通话证书原件。
(7)《中小学教师资格考试合格证明》或《师范生教师职业能力证书》。由教育部系统数据比对,无需现场提供。
(8)《长春市教师资格认定体检专用表》(自行下载,正反双面打印,表见附件),申请高级中学、中职及实习指导的请携带本人身份证到长春市三甲医院进行体检,体检表上的结论应明确填写“合格”或“不合格”,并加盖体检医院公章,教师资格认定体检工作参照人社部、卫生部《公务员录用体检通用标准(试行)》执行,其中申请幼儿园教师资格另需增加《关于调整申请认定幼儿园教师资格人员体检标准的通知》(教资字[2010]15号)相关项目。其它县市区体检医院请咨询当地认定机构,视障人员体检减免视力检测项目,听障人员体检减免听力检测项目。
(9)申请认定中等职业学校实习指导教师资格,另需提供助理工程师以上专业技术职务证书或中级以上工人技术等级证书的原件和复印件。
(10)港澳台居民需提交由香港特别行政区、澳门特别行政区和台湾地区有关部门开具的无犯罪记录证明。省教育厅可为港澳居民申请无犯罪记录证明提供函件便利。
(11)视障人员、听障人员另需提供《中华人民共和国残疾人证》原件及复印件。
注意事项:
1.社会人员到现场确认请扫官方二维码,加入QQ群,取证等事宜将在群里通知,如不扫二维码出现的一切问题后果自负。
2.申请人员提供以上材料复印件时应依序装放档案袋,并在档案袋上标注姓名、报名序号、所报申报学科和联系方式。
3.根据疫情防控形势,按照属地管理原则,严格落实各项防控措施,现场确认人员需带口罩,提供健康码,测体温,听从工作人员安排有序领取号码,按叫号顺序进行现场确认,现场确认必须是本人不得代替。如疫情形势发生变化,按照防疫要求,现场确认形式和时间另行通知,请密切关注长春市教育局官网。
四、领取资格证
现场确认合格人员,发证时间由认定机构另行通知,申请认定高级中学、中等职业学校和中等职业学校实习指导教师资格的人员,证书发放时间在官方QQ群上公布。领证须凭本人身份证到受理点领取《教师资格证》和《教师资格认定申请表》各一份(《教师资格认定申请表》须由申请人递交给本人人事档案所在的管理部门,归入本人人事档案,遗失责任自负)。(不支持邮寄)。
附件:
长春市教师资格认定体检表
长春市申请幼儿园教师资格人员体检表
长春市教育局
2022年9月23日
原标题:长春市教育局关于2022年下半年中小学教师资格认定工作公告
来源:长春市教育局
封面图来源:图虫创意
编辑:张楠
主编:马楠 监制:佟燕玲
版权声明:我们致力于保护作者版权,注重分享,被刊用文章【全国高等学校学生信息咨询与就业指导中心(长春市教育局关于2022年下半年中小学教师资格认定工作公告)】因无法核实真实出处,未能及时与作者取得联系,或有版权异议的,请联系管理员,我们会立即处理! 部分文章是来自自研大数据AI进行生成,内容摘自(百度百科,百度知道,头条百科,中国民法典,刑法,牛津词典,新华词典,汉语词典,国家院校,科普平台)等数据,内容仅供学习参考,不准确地方联系删除处理!;
工作时间:8:00-18:00
客服电话
电子邮件
beimuxi@protonmail.com
扫码二维码
获取最新动态
