甘肃省2023年普通高校招生统一考试网上报名即将开始。我省高考报名分为“网上报名”“现场确认”和“专项资格审查”三个阶段。“网上报名”环节定于2022年11月1日-10日进行,考生要严格按照《关于做好2023年甘肃省普通高校招生报名工作的通知》(甘招委发〔2022〕35号,以下简称《报名工作通知》)规定的报名条件选择报名地进行高考网上报名。“现场确认”和“专项资格审查”两个环节由各市(州)于2022年11月10日后自行安排。
一、报名流程
二、网上报名
(一)考生登录www.ganseea.cn点击“网上办事大厅”选择(普通高校招生考试(高考)报名系统)进入报名界面(图1),认真阅读“注意事项”,点击“点击下载报名流程”后认真阅读流程。
(图1)
(二)点击“网上报名系统登录”,进入(图2)输入身份证号、密码(初始密码为身份证号后8位,末尾是“X”的需大写)及验证码。
(图2)
(三)凡在甘肃省参加过学业水平考试的考生输入完成后直接进入第7步。
(四)其它社会考生和未在我省参加学业水平考试的考生第一次使用系统时点击“登录”进入(图3)界面,进行注册。
(图3)
(五)按要求输入真实信息后点击“注册”弹出(图4)。
注意事项:考生要仔细核对填写的姓名及身份证号,一旦点击“注册”按钮注册成功后,这两个信息考生本人将不能修改,如要修改必须到所选择的“报名地点”进行修改。
(图4)
(六)点击确定后进入(图2),初始密码仍为身份证后8位。输入后点击“登录”弹出(图5)。
(图5)
(七)点击确定后进入(图6),修改考生登录密码。
(图6)
注意事项:考生如在修改登录密码后,忘记所改密码,请及时联系“报名地点”进行密码重置。
(八)登录密码修改完成后进入(图2),用身份证与修改后的密码登录,点击“登录”后进入(图7)。
(图7)
(九)点击左侧栏中“完善报名信息”选项进入(图8)。
(图8)
(十)考生按要求填写完成后,点击最下方的“保存报名信息”选项,无误后弹出(图9)。
(图9)
注意事项:如果弹出无法保存,请检查是否所有必填项目都填报完整,如果仍然不能保存,请更换浏览器,推荐以下浏览器运行本系统:360浏览器(极速模式),Firefox,谷歌浏览器等;且浏览器安全级别设置为默认值。
(十一)确定后进入(图10)。
(图10)
(十二)填写无误后点击最下方的 “保存资格审查表”按钮,无误后弹出(图11)。
(图11)
注意事项:如果弹出无法保存,请检查是否所有必需填的项目都填报完整,如果仍然不能保存,请换个浏览器,推荐以下浏览器运行本系统:360浏览器(极速模式),Firefox,谷歌浏览器等;且浏览器安全级别设置为默认值。
(十三)点击确定后进入(图12),系统会根据考生填报的基本信息,列出所需缴纳的费用清单,此处考生一定要确保自己填报信息的准确性,例如是“全国统考生”还是“中等职业学校对口招生”,是否“民考民、民考汉考生”(是的话使用对应的民族试卷)等。
(图12)
(十四)点击图(12)下方“去缴费”选项进入(图13),此二维码支持微信、支付宝、建行龙支付扫描支付。
(图13)
(十五)至此考生已完成网上基本信息填报与缴费,考生可下载草表核对信息。考生还须到户籍或学籍所在县(市、区)教育考试招生机构或县(市、区)教育考试招生机构指定地点按照要求进行报名资格审查、获取考生号、照相、打印相关表格等。在获取考生号之前,考生可以多次登录系统修改除姓名及身份证号以外的任何信息。一旦获取了考生号则必须到所选择的“报名地点”修改。
注意事项:考生报名交费后不得私自在公安部门更改身份证号码及姓名,否则高校录取后无法进行学籍注册。确需修改的,要经当地教育考试招生机构核查同意后才能进行更改。
三、现场确认
(一)考生要按照报名地县(市、区)教育考试招生机构提前公布的报名时间、报名地点和方式、防疫措施等有关要求,前往由县(市、区)教育考试招生机构确定的报名确认点进行现场确认。
(二)考生本人须详细了解各县(市、区)教育考试招生机构公布的现场确认时间段,持报名所需材料进行现场确认。
(三)现场确认时,考生需提供二代居民身份证、户口本、毕业证或同等学力证明等;随迁子女考生还需提供父亲和母亲居住证及缴纳社会保险证明材料;考生随父亲或母亲因军转安置、工作调动的,还需提供父亲或母亲所在单位工作证明。残疾考生还需提供《中华人民共和国残疾人证》。
(四)现场确认时,所有考生必须参加县(市、区)级教育考试招生机构组织的数码照相。
各市(州)、东风场区招生委员会:
为做好甘肃省2023年普通高等学校招生统一考试(以下简称“普通高考”)报名工作,根据教育部有关规定及《甘肃省普通高校招生报名工作规定》(甘招委发〔2008〕40号,以下简称《报名工作规定》),现将我省2023年普通高考报名工作有关事宜通知如下:
一、报名对象
所有拟参加2023年普通高考的考生(包括普通文理科类、艺术类、体育类、强基计划、高水平艺术团、高水平运动队、运动训练、武术与民族传统体育专业单独招生、职教师资单独招生、残疾生单独招生、保送生、少年班招生及高等职业教育考试招生综合评价录取和中职升学考试等),均须在规定时间内参加报名并采集相关信息。
二、报名条件
(一)符合下列条件的人员,可以申请报名
1.遵守中华人民共和国宪法和法律;
2.高级中等教育学校毕业或具有同等学力;
3.身体状况符合相关要求;
4.户籍或学籍符合下列条件之一:
具备下列条件之一的,可以在我省报名参加普通高考:
(1)具有甘肃省户籍的考生,出生后首次申报户口登记在甘肃(身份证号码前两位为62),户籍从未办理过外省迁移手续,且父亲或母亲或法定监护人为我省常住户籍,可在我省报名参加高考。
(2)户籍从外省迁入我省的考生,户籍迁入我省时间须满三年(时间截止到2023年8月31日),本人具有我省高中阶段连续三年完整学籍并在学籍学校实际就读。其父亲或母亲或法定监护人具有我省户籍且满三年(时间截止到2023年8月31日),并在报考地缴纳养老保险或医疗保险满三年(自2025年高考起执行)。
(3)进城务工人员随迁子女在我省参加普通高考按照《关于做好进城务工人员随迁子女接受义务教育后在我省参加升学考试工作的实施方案》(甘教厅〔2012〕216号)执行。进城(乡镇,下同)务工人员须在报考地具有合法稳定职业、合法稳定住所(含租赁)并按照国家规定参加社会保险等。进城务工人员随迁子女,其父母双方须在报考地具有我省合法的居住证,且居住时间满三年(时间截止到2023年8月31日),并在报考地缴纳养老保险或医疗保险满三年(自2024年高考起执行);考生须具有我省高中连续三年完整学籍并在学籍学校实际就读。不符合相关条件的考生回户籍所在省报名参加考试。
(4)随外出务工的父亲或母亲或法定监护人在外省就读的考生,本人及其父亲或母亲或法定监护人常住户籍在甘肃的,且本人初次户口登记在甘肃,考生持相关人员户籍、学籍所在地省级或地市级教育行政部门出具的学籍、学业水平考试成绩证明及综合评价信息等材料,可申请在户籍所在县报名参加高考。
(5)考生随父亲或母亲因军转安置、工作调动(国家机关、事业单位、国有企业人事管理部门办理的调动)正常迁转常住户籍至甘肃境内,并将高中阶段学籍转入我省,且在学籍学校实际就读的,出具相关证明后,可不受户籍、学籍年限限制。
(6)考生作为被收养人,户籍已迁入收养人名下,考生持有民政部门出具的有效证明,收养人具有我省户籍且满三年(时间截止到2023年8月31日),考生本人具有我省高中阶段连续三年完整学籍并在学籍学校实际就读。
(7)中职生可参加中职升学考试或普通高考。
①中职阶段学籍在甘肃省内普通中专(含中师)、职业中专(职业高中)、成人中专、技工学校并在学籍学校实际就读的应往届毕业生可按同等学力报名参加普通高考,也可报名参加中职升学考试。
②具有我省户籍(即出生后首次申报户口在甘肃且未迁转)的非省内中等职业学校(含技工学校)学籍的中职应往届毕业生,不得参加中职升学考试,但可按同等学力参加普通高考。
③非我省户籍但具有我省学籍且符合进城务工人员随迁子女条件的中职生,可报考中职升学考试或按同等学力报考普通高考。
(8)在我省定居并符合报名条件的外国人,持公安机关签发的《中华人民共和国外国人永久居留身份证》,可在居住地申请报名。符合条件的港澳台籍考生,可在居住地申请报名。
(二)下列人员不得报名
1.具有普通高等学历教育资格的高校在校生,或已被普通高校录取并保留入学资格的学生;
2.高级中等教育学校非应届毕业的在校生;
3.在高级中等教育阶段非应届毕业年份以弄虚作假手段报名并违规参加普通高校招生考试(包括全国统考、省级统考和高校单独组织的招生考试,以下简称“高考”)的应届毕业生;
4.因违反国家教育考试规定,被给予暂停参加高考处理且在停考期内的人员;
5.因触犯刑法已被有关部门采取强制措施或正在服刑者,其中,未成年人按相关法律规定执行。
6.以升学为目的,将户籍迁入我省的外省籍考生。
7.已在外省参加普通高考报名或拟在外省参加普通高考报名的人员。
(三)不允许考生跨省重复报名,教育部将对跨省重复报名考生进行核查、清理,产生的一切后果由考生本人自负。
三、报名时间
我省2023年普通高考报名工作将于2022年11月1日至25日进行。报名工作分为“网上报名”“现场确认”和“专项资格审查”三个阶段。“网上报名”环节定于11月1日至10日进行,“现场确认”和“专项资格审查”两个环节由各市(州)于2022年11月10日后自行安排。
四、报名流程
(一)网上信息采集
考生自行登录报名网址www.ganseea.cn,阅读《2023年高考报名流程》,按照流程完成报名。
(二)资格审核及现场确认
考生到户籍或学籍所在县(市、区)教育考试招生机构或县级教育考试招生机构指定地点按照要求进行报名资格审查、获取考生号、照相、打印相关表格。考生报名需提供二代居民身份证、户口本、毕业证或同等学力证明等;随迁子女考生还需提供父亲和母亲居住证及缴纳社会保险证明材料;考生随父亲或母亲因军转安置、工作调动的,还需提供父亲或母亲所在单位工作证明。残疾考生还需提供《中华人民共和国残疾人证》。
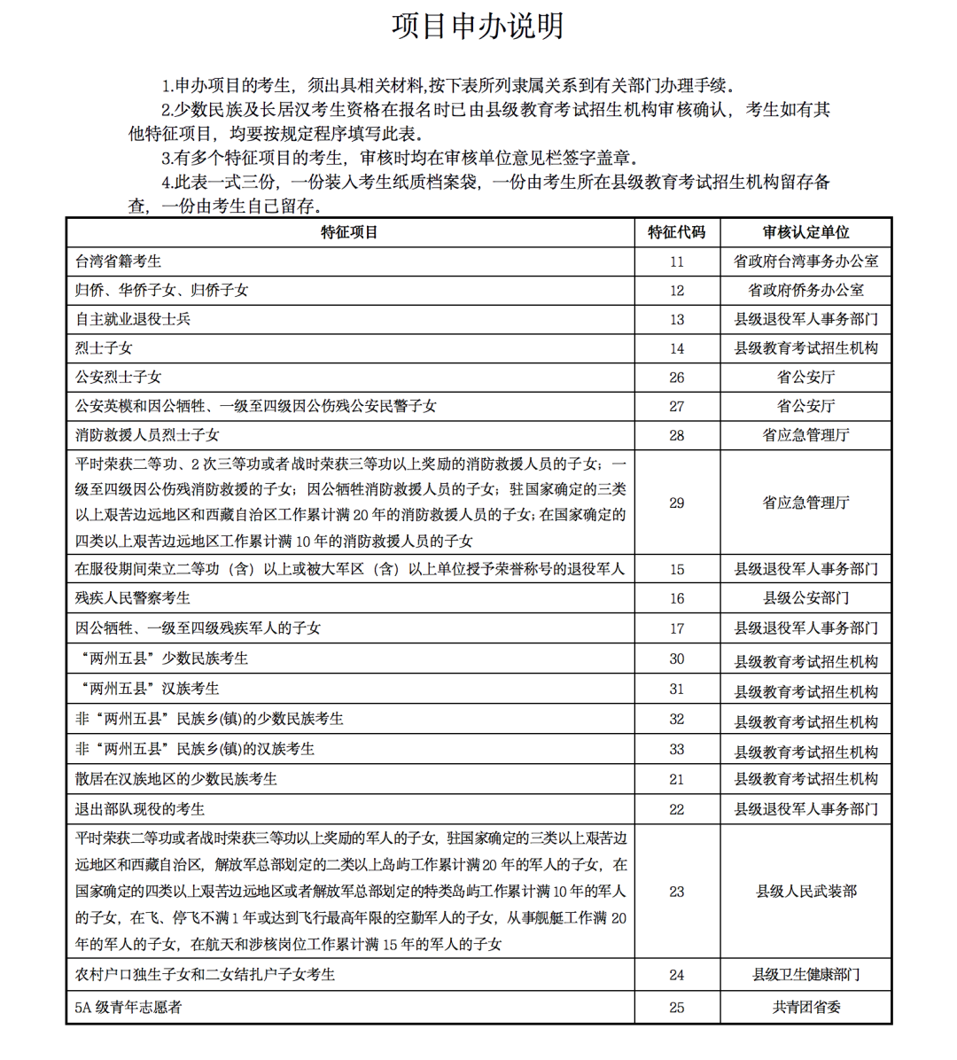
参加普通高考报名的考生须填写《甘肃省普通高校招生考生报名登记表》(见附件1)《甘肃省普通高校招生考生报名资格审查表》(见附件2),非我省户籍进城务工人员随迁子女还须填写《非甘肃省户籍进城务工人员随迁子女普通高校招生考生报名资格审查表》(见附件3)。表格由学校、教育行政部门、教育考试招生机构、公安部门等单位审查签字认定。
五、报名要求
(一)普通高中应届毕业生由毕业学校到学籍所在县(市、区)教育考试招生机构集体办理。
(二)普通高中往届生、具有同等学力的考生、社会青年及现役军人等到户籍所在县(市、区)教育考试招生机构或指定报名点办理。
具有同等学力的考生和社会青年等报名参加高考的,本人须初中毕业满三年(截止到2023年8月31日),考生本人及其父亲或母亲或法定监护人必须常住户籍在甘肃,同时,本人初次户口登记在甘肃且无省外迁移轨迹,由户籍所在县(市、区)教育考试招生机构受理其报名申请。报名时须填写《甘肃省普通高校招生同等学力考生资格审查登记表》(见附件4)。报名资格审查由市(州)、县(市、区)教育行政部门负责。报名前本人出具同等学力书面说明和初级中等教育毕业证明。
(三)非我省户籍进城务工人员随迁子女在学籍所在地的县(市、区)教育考试招生机构办理。往届随迁子女考生报名时,上一年资格审核有效,须持复读学校出具的在我省实际复读的有效证明到原学籍地县(市、区)教育考试招生机构报考。居家复习备考的,由居住地社区开具实际居住的有效证明。在外省复读的随迁子女考生不得在我省参加普通高考。
(四)中职生须持本人身份证、户籍证明(户口簿)等证件到就读学校办理,由就读学校汇总后持介绍信到所在地的县(市、区)教育考试招生机构集体办理。市(州)、县(市、区)级所属中职学校(含技工学校)考生的学籍审核工作由考生所在学校和学校所属市(州)、县(市、区)教育局共同负责;省属中职学校(含技工学校)考生的学籍审核工作由考生所在学校和甘肃省职业技术教育中心负责,由学校统一为考生办理学籍审核事宜,不接受考生个人的办理申请。
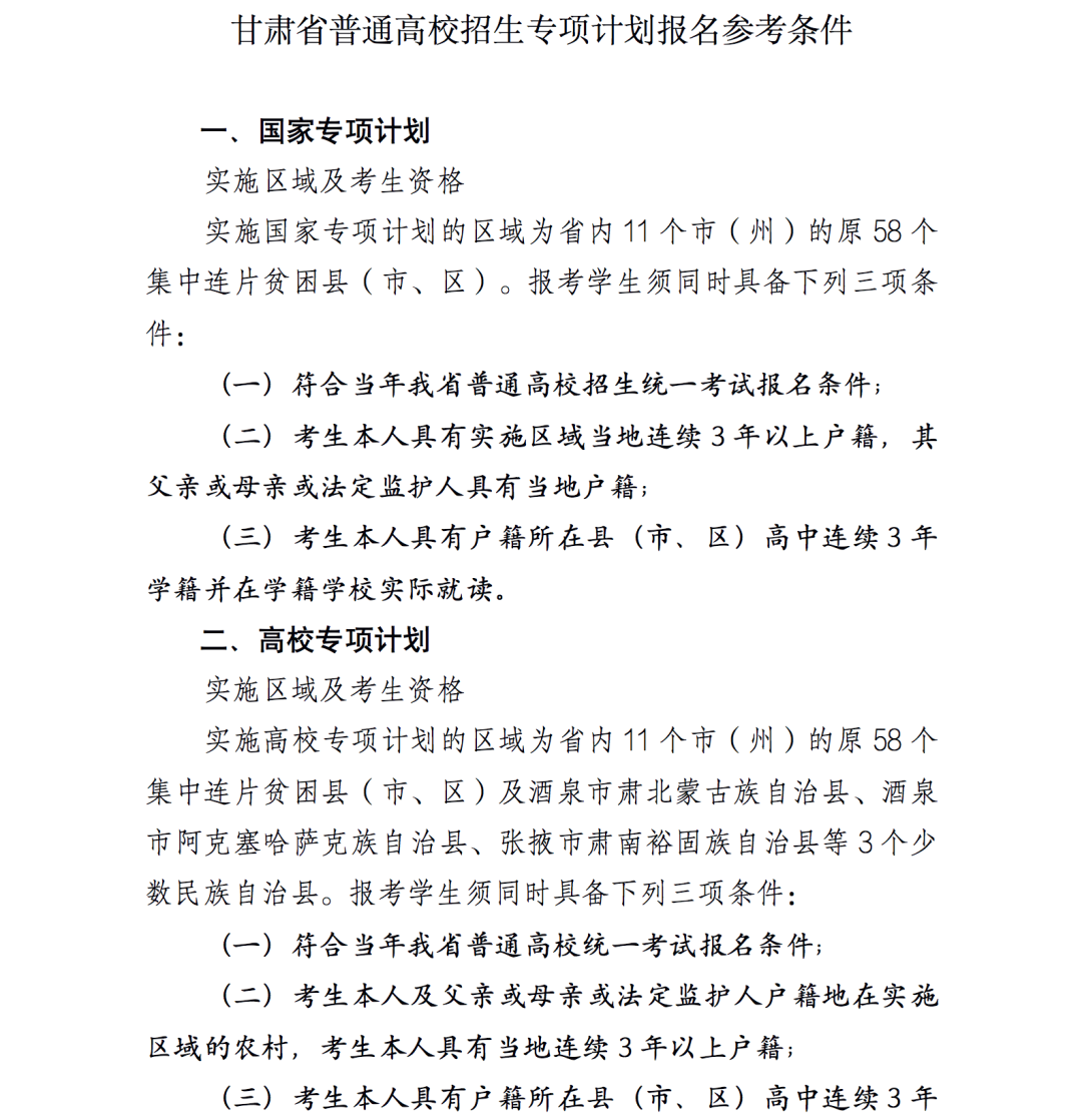
(五)符合政策规定报考国家专项、高校专项、地方专项、精准扶贫招生专项、革命老区专项、省列少数民族紧缺人才培养专项、农村订单定向免费本科医学生、农村免费医疗人才专项(专科)等专项计划和拟享受高考照顾政策中对户籍及民族成份有要求的项目,考生必须回户籍所在县(市、区)报名。不回户籍地报名的不得报考相关专项计划,不可享受任何照顾政策(含少数民族预科及民族班)。报名时,专项计划的实施区域和考生资格可参考《甘肃省普通高校招生专项计划报名参考条件》(见附件5)。考生报考各类专项计划资格以《甘肃省普通高校招生考生报名资格审查表》采集信息为准。2023年普通高校招生各类专项计划具体政策按当年下发的正式文件执行。根据教育部有关规定,从2023年高考起,往年被国家专项、高校专项、地方专项计划录取后放弃入学资格或退学的考生,不再具有上述三项专项计划报考资格。
(六)严格落实国家专项及高校专项考生户籍、学籍及实际就读地均在我省实施区域同一县(市、区)的“三统一”政策,即考生本人具有实施区域县(市、区)连续3年以上户籍,其父亲或母亲或法定监护人具有实施区域县(市、区)户籍;同时具有实施区域县(市、区)高中连续3年学籍并在学籍学校实际就读(户籍及学籍截止到2023年8月31日)。
(七)报考农村订单定向免费本科医学生的考生其本人及父亲或母亲或法定监护人须为甘肃农村户籍,本人具有当地连续3年以上户籍。其他条件依据当年招生政策执行。
(八)报考少数民族预科班、民族班及享受少数民族照顾政策的考生必须具有我省户籍,高考报名时须回户籍地报名,考生本人民族成份为少数民族。其他条件依据当年招生政策执行。
(九)兰州新区舟曲中学甘南州籍考生报名工作按照《甘肃省人民政府办公厅转发省教育厅关于舟曲灾后重建兰州秦王川转移安置区寄宿制高中管理体制意见的通知》(甘政办发〔2012〕201号)执行。兰州新区舟曲中学甘南州籍考生在兰州市参加报名、体检和考试,由兰州市教育考试院负责组织实施。
(十)所有考生必须参加县(市、区)级教育考试招生机构组织的数码照相。
(十一)考生到户籍或学籍所在县(市、区)教育考试招生机构或县(市、区)教育考试招生机构指定地点按照要求进行现场拍照确认。各地教育考试招生机构要严格按照《新型冠状病毒肺炎防控方案(第九版)》规定,结合当地疫情防控实际和应急处置经验,调整优化疫情防控措施,指导做好今年高考报名现场确认工作。“现场确认”期间仍在中、高风险地区或者处于隔离状态的考生可向报名地县(市、区)级教育考试招生机构说明情况并约定现场确认时间。考生要持续关注报名地疫情防控形势并遵从当地的疫情防控具体要求。
(十二)所有考生的报考资料一式三份,一份装入考生纸质档案袋,一份留存考生所在县(市、区)级教育考试招生机构(留存期限五年),一份考生自己留存。
(十三)考生报名时提供的相关材料必须真实有效,如有弄虚作假,将依据国家有关法规进行处理。
六、考生信息报送(略)
七、报名信息管理
(一)加强报名信息采集的准确性
各地要认真履行“教育考试招生机构打印、考生本人签字确认、存档”的工作程序,督促考生认真检查身份证号、姓名、民族、学籍、实际就读学校、户籍等信息。要加强对计算机信息管理员、数码照相工作人员等关键环节的岗前培训。学校要加强对考生的网报培训,减少因考生本人填写错误或理解错误等原因造成的失误,切实提高普通高考报名信息采集的质量。
(二)加强信息采集工作的内部管控
要强化报名信息的安全意识,完善管理办法,规范操作程序,加强数据的备份和管理。原始数据一式两份,过程数据随时备份,专人保管。上报数据必须经主要负责人签发。相关统计数据及采集软件仅限考试招生工作使用,未经许可任何人不得擅自更改或对外传播。对下发的各种考试证件,要严格落实“谁签发,谁负责”的制度。
(三)加强考生信息的保护和管理
对考生的联系电话、家庭住址等报名信息及相关资料,各级教育行政部门、教育考试招生机构及各有关中学要严格管理,严禁外泄,防止被不法分子利用。
八、资格审查
(一)严格执行我省五部门联合下发的《报名工作规定》。公安部门负责审核考生的户籍和民族成分,负责审核公安烈士子女、公安英模和因公牺牲、一级至四级因公伤残公安民警子女、残疾人民警察考生优待照顾资格;负责外省来甘务工人员的居住证审核工作;教育部门负责审核考生学籍和相关学历认定工作;县级教育考试招生机构和毕业学校根据考生和相关部门提供的材料,负责审查考生的报名资格;纪检监察部门监督检查教育、公安、教育考试招生机构等部门对考生报名资格审查及执行政策和纪律的情况。
(二)进城务工人员随迁子女报名资格及各类专项资格经审核通过后,各地要将考生的审查结果在考生报名地县(市、区)级教育考试招生机构及就读中学进行公示,公示时间不少于10个工作日。
(三)残疾考生报名信息汇总后,由县(市、区)级教育考试招生机构负责提供给县(市、区)级残联,并配合县(市、区)级残联对残疾考生进行身份确认和信息验证。
(四)对于未能及时提供报名所需相关证明材料的考生,县(市、区)级教育考试招生机构应根据实际情况让考生先报名,再提供相应的证明材料,以免错过报名时限;对于审查过程中不能确定考生资格的,县(市、区)级教育考试招生机构可要求考生进一步提供规定以外其他相关证明材料。
(五)往届生报名时,县(市、区)级教育考试招生机构可以利用上一年度的资格审查材料。对能够有效证明考生相关信息的材料,不再强制要求考生重复提供。
(六)考生填写的表格须经相关部门审查认定后交报名点或招生考试机构进行全面审查。考生的学籍、户籍审查登记表是考生报考的重要材料,也是审查考生报考的重要依据,各地教育、公安等部门要对考生填写的内容进行仔细审核确认,共同把好考生的报名资格审查关,确保考生报考信息准确可靠。
九、享受照顾政策考生
资格审核和信息采集
各地在采集享受照顾政策考生相关数据时要按照“谁主管、谁签字、谁负责”的工作要求,严格落实信息公开制度,确保考生特征信息数据采集准确无误、公开透明。各地教育考试招生机构按《甘肃省普通高校招生考生照顾加分登记表》(见附件6)表样自行印制,并组织考生按时填报。
涉及照顾加分的特征项目及具体分值按照《教育部关于做好2022年普通高校招生工作的通知》(教学〔2022〕1号)和《关于印发<甘肃省关于进一步深化高考加分改革工作的实施方案>的通知》(甘招委发〔2020〕9号)规定和《甘肃省教育厅、 甘肃省公安厅关于印发<甘肃省公安英烈和因公牺牲伤残公安民警子女教育优待工作实施细则>的通知》(甘教发〔2018〕43号)、《甘肃省应急管理厅、甘肃省教育厅关于印发<甘肃省国家综合性消防救援队伍人员子女教育优待规定>的通知》(甘应急人事〔2019〕41号)相关要求执行。除残疾人民警察考生(特征代码:16)申报信息由县(市、区)级教育考试招生机构采集外,其他公安民警和消防救援人员子女教育优待对象(特征代码:26、27、28、29)信息,县(市、区)级教育考试招生机构不再重复采集,按省公安厅和省应急管理厅审核公示后的最终名单为准。烈士子女加分按《关于印发<甘肃省关于进一步深化高考加分改革工作的实施方案>的通知》(甘招委发〔2020〕9号)执行。
考生可申报多项符合条件的特征项目,但是同一考生如符合多项照顾加分特征,投档时只能取其中幅度最大的一项分值。考生信息采集有效日期限截止到2023年2月28日。
十、报名费用
报名收费按照《关于大中专院校招生报名考试费等收费标准的批复》(甘发改收费〔2010〕1915号)执行,实行网上缴费,缴费成功后,不再退费。
十一、工作要求
(一)强化组织领导
高考报名工作涉及教育、公安、民政、卫生健康、疾控等多部门,事关考生切身利益,是普通高校招生工作的开端和基础。各级招委会、教育考试招生机构和中学要统一思想,提高认识,切实加强报名工作的组织领导;各级招委会要充分发挥部门协作机制,按照职责分工,认真做好报名工作的统筹协调;各级招委会和中学要严格执行国家和我省相关考试政策规定,制定报名工作细则和信息采集工作方案,合理安排工作进度,研判并及时解决报名工作过程中出现的问题,确保报名工作按时、顺利完成。凡考生报名中的问题,原则上应在县(市、区)级教育考试招生机构得到解决;超越本级处理权限的,要向上一级教育考试招生机构报告,结果及时反馈考生,不得推脱责任、上交矛盾。
(二)加强宣传培训力度
各级招委会、教育考试招生机构和学校要加强对高考招生报名工作的宣传,让考生和家长充分了解报名工作的相关政策规定,努力做到应知尽知,确保符合报名条件的考生都能按时报名。对于不符合报名要求的,要耐心向考生解释清楚。手续不全的,要明确告知考生需要补充的事项和时间等要求。要加大对高考报名工作人员的培训,使其全面掌握各项政策要求和操作规程;加强对考生报名工作的指导,确保考生信息准确真实;加强对各类专项计划报考资格及外省籍随迁子女报考政策解读工作,指导考生正确填写报名信息。
(三)提前做好各项准备工作
高考报名作为普通高校考试招生工作的首要环节和基础数据采集源,对确保普通高校招生后续工作的平稳开展意义重大。各地要及早加强服务器、备用电源及相关硬件检查和维护,确保设备设施完好使用。加强报名现场管理,维护好现场秩序。加强技术支持,强化防火墙,有效防范黑客、病毒等入侵,确保网络畅通。要制定突发情况应急预案,确保报名工作有序开展。
(四)精准采集各项报名信息
考生图像信息、身份证号、姓名、性别、民族、实际就读学校、户籍等是考生身份确认、新生复查、学籍注册等的重要依据,各级教育考试招生机构和中学要按照规定的信息采集标准、资格审核要求,必须逐一核对考生身份,严防考生数据信息遗漏、张冠李戴,确保各类数据信息真实、准确、完整。报名工作结束后,相关信息不得擅自更改,逾期一律不予补报。
(五)严格规范进行资格审查
各级招委会要进一步落实和完善岗位责任制和责任追究制,按照分工负责和属地管理原则,进一步明确资格审核各环节的主体责任,将责任明确到岗,落实到人,坚决落实“谁主管、谁审查、谁签字、谁负责”的工作制度。各县(市、区)级教育考试招生机构和学校在报名期间须设立举报电话和举报信箱,接受社会监督,并指定专人负责及时处理。报名结束后,教育部考试中心及省教育考试院将对所有报名数据进行重复和违规报名情况筛查,凡弄虚作假、骗取报考资格或照顾政策资格的考生,一经查实,要依法依规取消其当年考试和录取资格,并将违规事实记入考生电子诚信档案。对资格认定、审核部门主要负责人、经办人等相关人员实行责任追究制度,对在报名过程中为考生出具虚假报名材料和虚假证明材料、组织或参与高考移民活动、买卖户籍学籍等行为的有关部门工作人员,在调查核实后要追究相关责任人的责任,触犯法律的要移送司法机关依法追究法律责任。单位负责人因渎职、失职造成严重后果的,要追究其领导责任。
(六)严格落实疫情防控措施
各地要坚持把广大考生生命安全和身体健康放在第一位,严格按照省委省政府及属地疫情防控要求,科学制定普通高考报名各环节的工作方案,强化防控措施,严格工作流程,要提前公布高考报名现场确认时间、报名确认地点和方式及防疫措施等有关要求,确保2023年普通高考报名工作平稳、安全、有序、高质量完成。
1.甘肃省普通高校招生考生报名登记表
2.甘肃省普通高校招生考生报名资格审查表
3.非甘肃省户籍进城务工人员随迁子女普通高校招生考生报名资格审查表
4.甘肃省普通高校招生同等学力考生资格审查登记表
5.甘肃省普通高校招生专项计划报名参考条件
6.甘肃省普通高校招生考生照顾加分登记表
甘肃省高等学校招生委员会
2022年10月27日
附件1
附件2
附件3
附件4
附件5
附件6
来源:甘肃省教育考试院
版权声明:我们致力于保护作者版权,注重分享,被刊用文章【甘肃高等学校招生办公室(甘肃2023年高考网上报名11月1日开始)】因无法核实真实出处,未能及时与作者取得联系,或有版权异议的,请联系管理员,我们会立即处理! 部分文章是来自自研大数据AI进行生成,内容摘自(百度百科,百度知道,头条百科,中国民法典,刑法,牛津词典,新华词典,汉语词典,国家院校,科普平台)等数据,内容仅供学习参考,不准确地方联系删除处理!;
工作时间:8:00-18:00
客服电话
电子邮件
beimuxi@protonmail.com
扫码二维码
获取最新动态
