— 香港浸会大学简介 —
香港浸会大学创立于1956年,至今逾半个世纪,已经完全成为一所香港特区政府全面资助的公立综合性大学,亚洲最优秀的高等教育学府之一。浸大辖下有七个学院,包括文学院、工商管理学院、中医药学院、传理学院、理学院、社会科学院及视觉艺术学院,本科生及研究生超过一万人。
浸大以英语授课,获政府授权颁发博士、硕士、学士等学位,毕业生取得的学位均获内地及国际认可。
香港浸会大学在内地采取独立招生,没有参加内地统招,31省市区的应届高考生(包括复读生)可申请入学,有意报读者须直接向大学递交入学申请。国家教育部规定,所有已确认接受浸大录取的同学,内地高校将不再录取。
2021内地生申请截止日期为6月15日。
— 浸大内地生录取数据分析 —
浸大在针对内地高考学生进行招生的时候需要什么样的成绩呢?
为此,小编搜集了近3年浸大针对内地高三学生通过高考渠道考入香港浸会大学的录取分数做了一个整理,供大家参考。
(1)从高考录取分数线比例看
因2020年疫情影响,加上一些政治因素,申请港校的内地生数量明显减少,故小编仅就2017-2019三年数据进行对比和分析,详情数据请看下表:
虽说香港浸会大学对内地生的基本要求是达到其高考省市的本科一线,但通过近三年录取数据可知,高考分数至少要超出当地一本线30分以上;90%以上的考生高考录取分数线超过当地一本线50分以上。
因此,内地考生预估高考成绩高出当地一本线30分-50分的学生,可大胆报考香港浸会大学。
当然,浸大对英语单科成绩也有要求,一般是英语不低于110分(满分为150),个别专业如工商管理学院专业、商业计算机数据分析理学士要求英语分数最低为120分(满分150分)。
(2)从各学院录取比例看
具体各学院来看,内地生申请香港浸会大学人数最多的是工商管理学院、传理学院、理学院,这三个学院的专业当然也是浸大的优势专业。从录取比例来看,申请难度较大的也是以上三个学院,录取比例基本维持在3%-5%。
另外,由于港校的医学类专业比较偏爱本地学生,故浸大的中医药大学内地招生名额比较少,申请难度相比其他专业也较高!
香港浸会大学内地生具体录取情况请看下表:
(3)从各省文理平均录取分数线看
浸会大学面向全国31个省市进行招生,不参加内地统战,不占考生内地志愿。具体到各省市文理科,其平均录取分数线差异较大。建议考生重点参考上面两条列举的高考录取分数线比例及各学院录取比例。
— 浸大内地生重要面试信息 —
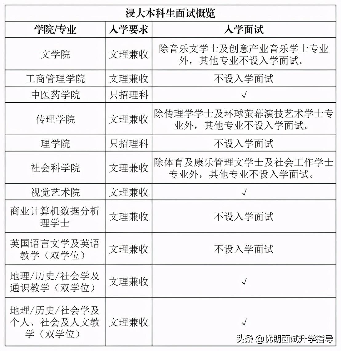
浸大各学院/专业均以国家统一高考成绩为录取标准,个别专业另设入学面试作综合评估,择优录取。
申请人的高考成绩必须达到最低入学要求,才有机会获邀参加面试,由于面试名额有限,各专业竞争激烈,考获一本线的合资格申请者人数众多,面试分数线会因不同专业的情况往上调,只有少数成绩卓越的考生可获面试安排。
故此,申请人的高考成绩及所报读专业的报名情况两者同时决定考生是否有面试机会。部分专业的面试将有特别安排,申请人可以浏览浸大招生网页“专业概览”内容。
(2021年浸大内地生入学面试要求)
浸大面试以英语进行,部分专业如中医学及生物医学、中药学等辅以普通话进行,社会工作则辅以广东话进行。
浸大面试形式包括“个人面谈”或“小组讨论”,主要评核考生的英语能力、个人素质及各方面的综合能力,包括沟通能力、表达能力、组织能力、明辨思维、解难技巧等。
申请人请留意以下事项:
面试安排不另收费用,未获邀参加面试者,已缴交申请费用概不退还。
部分专业或以线上形式进行面试,申请人须于成功递交申请后密切留意电邮通知及网上申请系统的消息公布。
面试名单将于6月下旬于招生网页公布,请申请人密切留意短讯、电邮及网页最新消息。
考生务必留意有关通知,错过面试安排者,浸大将不会另作安排。
关注+留言,点赞三连,鼓励我多多创作教育内容干货!
有关港校报考及面试信息,欢迎私信~
高考三本线+英语90分,即可申请香港浸会大学2021副学士
香港浸会大学2021年本科生入学申请已开始,截至6月15日
香港浸会大学硕士研究生招生要求?面试考什么?点进来就知道
你想去香港读大学吗?2021年最新香港高校内地招生政策解析
版权声明:我们致力于保护作者版权,注重分享,被刊用文章【香港浸会大学(分析香港浸会大学内地招生)】因无法核实真实出处,未能及时与作者取得联系,或有版权异议的,请联系管理员,我们会立即处理! 部分文章是来自自研大数据AI进行生成,内容摘自(百度百科,百度知道,头条百科,中国民法典,刑法,牛津词典,新华词典,汉语词典,国家院校,科普平台)等数据,内容仅供学习参考,不准确地方联系删除处理!;
工作时间:8:00-18:00
客服电话
电子邮件
beimuxi@protonmail.com
扫码二维码
获取最新动态
