九省通衢,三湖之畔,有士人辗转,留光华璀璨。肇始于1958,横跨古今,筚路蓝缕,薪火相传。得先贤创业之独厚,我国唯一以“纺织”冠名的大学在此孕育、焕发出勃勃生机,这就是武汉纺织大学。数载传承,几番迁移岁月稠。一路的艰苦卓绝,纺大用坚守、坚持和坚毅在起笔、执笔、挥笔、落笔之处留下了惊艳时光的感动,掣画出了一张绚丽辉煌的时代蓝图。
立三湖之畔,四季缤纷藏“纺”校
“陌上花已开,君可缓缓归。”在追梦远行的路上,青春在一路繁花相伴中成长。那是勇气和智慧的积淀,也是积累与收获的写照。在这如歌的九月里,无数学子从天南海北相聚于这颗璀璨耀眼的纺织明珠。他们带着“爱和梦想从这里出发”,武汉纺织大学也在这绝美幽境中“起笔”翩翩,尽显芳华。
漫步在知行二路上,你总能看到的是在烈日炎炎下仍旧朝气蓬勃的青春。一条条整洁的绿色跑道、一阵阵在耳边轻声吟唱的微风,一幕幕师生同行、共论学术的场景——这是充满美好、温情的一笔;
杨柳舞婆娑,银杏时摇曳。无论是纺大湖边婀娜挺拔的垂柳,还是枝叶繁茂、似黄蝶飞舞的银杏林,都是校园一角最为靓丽的风景。松软的泥土、盘旋的树枝、绵绵金叶在簌簌作响中诉说着纺大的故事——这是充满温馨、浪漫的一笔;
除了校园里独具特点的一处处景观,还有隐藏在教学楼里的琅琅读书声、图书馆里的沉心苦思、大学生活动中心里的激昂热血——这是充满活力、奋进的一笔;
今日的纺大,绿树掩映,书香满园,崇真尚美,知行合一;每一栋建筑承载着美好的记忆;每一处风景都联系着师生之间最真挚的情谊。众多纺大学子在这里相遇,在这里共同奋斗,在这如画一般的校园里“起笔”写下了属于自己的故事。
以“纺”织为名,多元并进铸荣光
自学校在新中国振兴民族轻工业的呼声中崛起之时,建设特色鲜明高水平大学的战略目标便在纺大人的心中扎下了根。学校在“自强不息、经天纬地”的高歌中,秉执“一元领先、多元并进、突出特色、协同发展”的学科建设思路,一路坚韧,笔笔铿锵,构画出了良好的学术生态环境。
一直以来,纺大学科实力雄厚、优势突出:拥有15个硕士学位授权一级学科、9个硕士专业学位授权类别;纺织科学与工程入选湖北省“国内一流学科建设学科”,并在第四轮学科评估中位居湖北省第一;同时学校还拥有4个博士学位授权点立项建设学科。
今年1月,纺大工程学学科首次进入ESI全球排名前1%,实现了学校ESI学科建设的再突破。至此,学校的材料科学、化学、工程学3个学科已进入ESI全球排名前1%。
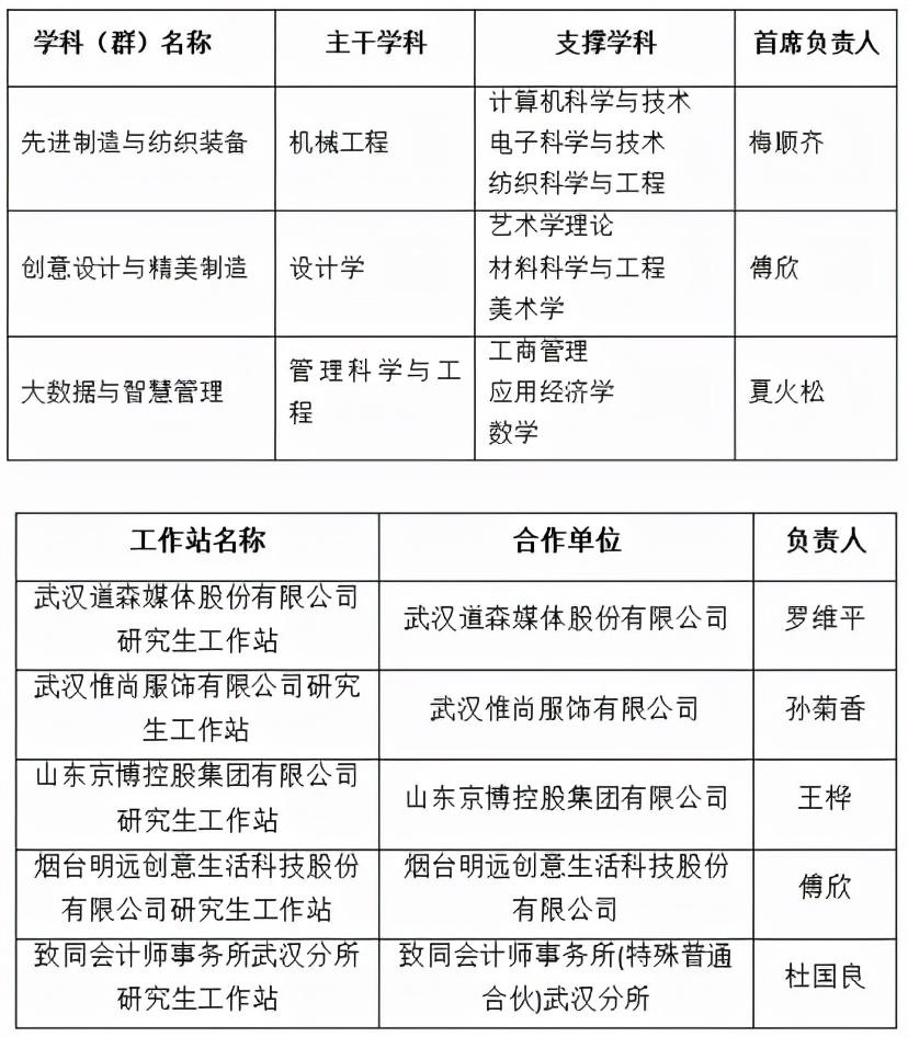
今年8月,湖北省教育厅印发《关于公布“十四五”湖北省高等学校优势特色学科(群)建设名单的通知》和《关于公布2021年湖北省研究生工作站建设名单的通知》,学校申报的3个学科群和5个研究生工作站成功获批。
纺织为名,多元并进,这是纺大从建立行至如今的有力“武器”,更是走向未来、实现跨越发展的底气之所在。近年来,学校又打破了传统“纺纱织布”的观念,依托纺织而不依赖纺织,紧密围绕纺织产业链,将基础学科交叉融合组建六大学科群,积极打造“超纺织、大纺织”的专业发展布局。
聚“纺”界大家,科技创新展风华
仰之弥高,钻之弥坚——“老师”二字,厚重且温暖。一颗匠心,专注而行,不计功绩,无问东西,他们是国家兴旺发达的筑梦者;一支粉笔,两袖微尘,三尺讲台,四季耕耘,他们是学生成才途中的引路人。他们屹立于纺大之肩,一次次挥笔只为呈现出国家纺织美卷,只为点燃代代纺织人立志强国的梦想。
从建校初期,学校聘请西安交通大学纺织系讲师姚穆(现为中国工程院院士)担任客座教授,到随后引进国家纺织工业部知名纺织技术专家、纺织科技情报工作的奠基人之一的葛鸣松教授级高级工程师,再到引进全国纺织教育界著名专家李有山教授......纺大汇聚了“纺”界的各大名师,这为学校的长足发展奠定了坚实之基。
从左至右分别为姚穆教授、葛鸣松教授、李有山教授
如今,学校实施人才高地汇聚工程,坚持引育并重,汇集了在校工作的院士、外籍院士7人,国家级人才10余人,省级各类人才200余人,享受国务院政府特殊津贴38人,享受湖北省政府专项津贴12人等一批高水平师资力量。
徐卫林教授,国家级专家
曾荣获国家科技进步一等奖、技术发明二等奖
维克多,俄罗斯自然科学院通讯院士
曾受到国家领导人接见,长期在校工作
梅顺齐教授,俄罗斯自然科学院院士
荣获2019国家科技进步二等奖
得益于这些纺大教师勤耕不缀的“挥笔构画”,学校相继承担国家基金项目、国家重点研发计划等国家和省部级科研课题200余项,一批科研成果达到了国际国内先进水平。
从徐卫林教授团队完成嫦娥五号“织物版”五星红旗首次亮相月球,助力天问一号探测器成功着陆火星,到梅顺齐教授主持完成“高性能工业丝线节能加捻制备技术与装备及其产业化”项目荣获国家科技进步二等奖(该项目多项技术属国内外首创),再到学校化工学院开发出功能性海藻酸纤维,并自主研发设计了国内首条海藻类纤维规模化生产线……
无论何时,纺大的名师们都始终以国家和人民的需求为导向,他们挥笔如麾,想通过自己的方式为建设“纺织强国”而努力奋斗。
落笔成画——
育国之栋梁,“纺”大助力强国梦
立德树人,是纺大一直以来的根本任务。在学校高水平师资力量的带动之下,学校大力开展“新工科、新文科”建设,大力实施创新创业教育,着力培养“知识、能力、品格”协调发展的应用型创新人才。不论是在校生,还是已经走向社会各行各业的校友,他们都是学校一路走来的见证者,是“纺大蓝图”中最引以为傲的“一笔”。
长期以来,学校学子在国际、国内重大赛事中斩获佳绩、载誉而归,一展纺大风采。近年来,在国际数学建模竞赛、全国大学生数学竞赛、2019年“软银机器人杯”中国机器人技能大赛、第十六届“挑战杯”全国大学生课外学术科技作品竞赛、第七届全国高校数字艺术设计大赛、TI杯2019年全国大学生电子设计竞赛等赛事中斩获了多项殊荣。
第十四届“高教杯”全国大学生先进成图技术与产品信息建模创新大赛
学校毕业生主要面向机关事业单位、国有企业、上市公司等单位就业。多年来,学校本科毕业生就业率均保持在92%左右。60多年来,学校培养的近20万名毕业生遍布祖国各行各业和世界各地,走出了多名纺织服装和工程行业的精兵、用财专家、外贸强将、政界人士等,其中不乏有全国劳动模范、全国五一劳动奖章获得者、国家科技奖获得者等学界精英。青蓝相继,一脉相承,代代纺大学子用奋斗编织出属于自己的经纬人生。
2017年,在武汉市百万校友资智回汉活动中,纺大的一声召唤,400余位校友齐聚于江城,签约项目达1000多亿,助力武汉发展。在纪念武汉纺织大学办学60周年之时,学校校友或建言献策、或捐款捐物,述说着绿叶对根的情义。校友与母校已结成学缘共同体、情感共同体、文化共同体、荣誉共同体、发展共同体。
国之所需,校之所重。在国家纺织行业发展的背后,是他们笔笔相交,处处生辉的一次又一次助力,更是“纺大蓝图”落笔之处最耀眼的勋章。一路坎坷,一路成长,他们将继续乘风破浪,为实现伟大的“强国梦”而贡献力量。
回顾武汉纺织大学掣画蓝图的艰难历程,笔笔惊鸿,步步坚定,从未变过的是把我国早日建设成为“纺织强国”的坚定信仰。坚持立足新起点、开启新征程、奋力新跨越,纺大人将始终在路上......
获取更多精彩内容,欢迎关注"武汉纺织大学招生办"头条号!
(本文部分图文素材来自武汉纺织大学官网、武汉纺织大学官微、武汉纺织大学招办官微、中国纺织报官微、双一流高校官微)
版权声明:我们致力于保护作者版权,注重分享,被刊用文章【武汉纺织大学图书馆(坐拥中国唯一美誉)】因无法核实真实出处,未能及时与作者取得联系,或有版权异议的,请联系管理员,我们会立即处理! 部分文章是来自自研大数据AI进行生成,内容摘自(百度百科,百度知道,头条百科,中国民法典,刑法,牛津词典,新华词典,汉语词典,国家院校,科普平台)等数据,内容仅供学习参考,不准确地方联系删除处理!;
工作时间:8:00-18:00
客服电话
电子邮件
beimuxi@protonmail.com
扫码二维码
获取最新动态
