文|学个习
原创文章,欢迎转发分享!
考研拟录取,确实是一件值得开心的事,但是,有部分同学却一点也高兴不起来。
只因为他们可能在9月份研究生开学时无法按时报到。
原来是因为在大学期间“挂科”太多,然后,需要补考,但是,补考成绩出来比较晚,可能会错过研究生开学报到。
最近,就有一位同学正在为这个问题发愁,她已经被拟录取,但是,由于本科期间挂科不少,有一些补考比较晚,成绩要等到10月份才能完成审查,而研究生开学报到一般都是在9月份,这让她很是焦虑!
不知道有多少同学会有这种情况,下面针对这个问题,给大家一些建议,仅供参考。
首先,我们对研究生开学报到时是否对本科毕业证有强制要求、以及报到时间要求等进行一个了解。
通过往年的情况来看,大部分高校研究生新生报到时间都是在9月份,并且,以9月中上旬居多。
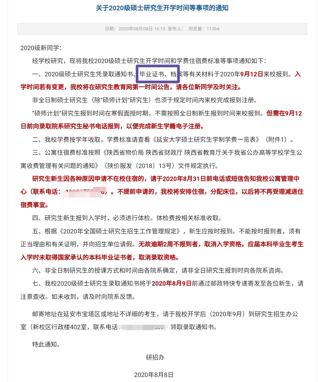
比如,延边大学2020级硕士研究生开学报到时间就是9月12日。
并且,在报到时需要携带的材料中,也明确规定了需要“本科毕业证书”。
并且,就不能按时报到的情况也有规定,在第5条中要求,未能按时报到的新生,需要“有正当理由和有关证明”。
而无故两周不报到者将会被取消入学资格。
什么意思呢?
就是说,学校原本计划是9月12日开学,但是,你没有去报到也没有向学校请假说明情况,逾期时间不能超过2周时间。
这也意味着,你如果能够在9月26日前拿到毕业证,依旧可以去报到。
看得出来,学校对每一位学生都是相当“仁慈”的,毕竟,考个研究生也是非常不容易。
而具体我们碰到这种问题时,可以通过以下两个办法来解决(仅供参考)。
根据我对一些大学老师的了解,特别是一些普通二本大学的老师。
他们都常常鼓励自己的学生考研,而学生考上研究生,他们可能比学生本人还要开心。
这是真的,一点也不夸张。
主要原因有两个。
一是作为老师,都会希望自己的学生有一个好的前程,有一个好的出路,学生优秀,老师当然也开心。
二是考研会提高学校的就业率,考上研究生,也会算到就业率里的。
前几天就在一篇文章中写过,有一所二本院校为了促进学生就业,给学院的每个老师分配8个名额,然后,老师会想各种办法帮助学生就业。
如果,学生能考上研究生,老师能不高兴吗?既替学生开心,也替自己开心。
说这些的目的就是想告诉大家,你如果考上了研究生,学校即使为了提高学校的“就业率”,也不会特别为难你。
即使本科期间挂过科,可能也会网开一面。
有些高校就有类似的规定,在本来拿不到学位证的情况下,如果学生考上了研究生,就可以凭录取通知书拿证。
所以说,如果大家是这种情况,那么,请积极与自己的辅导员(班主任)以及代课老师联系,争取早拿证。
态度诚恳一点,问题应该不大,毕竟,能考上研究生已经证明了你自己。
我想老师多半都会帮助你尽早拿到毕业证,不会让你辛辛苦苦考上的研究生泡汤的。
如果,这个方法不可行,那么,我们可能只能采取下面这个方式了。
可以在研究生开学前,根据学校的具体要求请假,不过这个方法请谨慎使用。
不到万不得已最好别用(有点不诚实)。
学校可能要求你下载并且填写一些表格之类的东西,最关键的是,你可能还需要提供相关证明的东西。
比如,你如果请病假,可能就需要提供医院出具的诊断证明书之类的。
总之,希望大家尽可能利用一些机会,但是不提倡大家去明目张胆作假。
相比读不了研来说,我想很多事情就没有那么重要了。
最后,再借这个机会,跟正在上大学的小朋友说几句话。
前面这位同学,就是因为大学太放飞自我然后挂科太多,需要补考、重修,还有可能会耽误研究生开学报到。
辛辛苦苦考上的研究生如果都泡汤了,那就真的太难受了。
这,可能也是挂科后最严重的后果吧!
而如今,上大学“严进严出”已经是一个趋势,教育相关部门也在释放着各种信号。
比如,早在2018年9月6日,教育部官网就发布了《关于狠抓新时代全国高等学校本科教育工作会议精神落实的通知》,其中贯穿了“狠”的原则。
加强学习过程考核,加大过程考核成绩在课程总成绩中的比重,严格考试纪律、严把毕业出口关,坚决取消“清考”制度。
这一项规定直接与大学生挂科、毕业相关,如果挂科太多,重修还不过,没有毕业清考那只能拿不到学位证。
而对本科生论文的要求,也是越来越高,《本科毕业论文(设计)抽检办法(试行)》已于2021年1月1日起施行,要求本科毕业论文抽检每年进行一次,抽检比例原则上应不低于2%。
而论文不过关,同样意味着答辩不过关,毕业也会延期,同样有可能会耽误研究生报到。
所以说,无论是大学期间的课程,还是毕业论文答辩,都要认真对待!
也希望大家尽可能不要挂科,挂科也要及时补考通过,不然,等“雪花”真的落在自己头上时,一切都晚了!
感谢您的阅读,喜欢文章就点赞转发一下吧!
版权声明:我们致力于保护作者版权,注重分享,被刊用文章【大学挂科能毕业吗(挂科)】因无法核实真实出处,未能及时与作者取得联系,或有版权异议的,请联系管理员,我们会立即处理! 部分文章是来自自研大数据AI进行生成,内容摘自(百度百科,百度知道,头条百科,中国民法典,刑法,牛津词典,新华词典,汉语词典,国家院校,科普平台)等数据,内容仅供学习参考,不准确地方联系删除处理!;
工作时间:8:00-18:00
客服电话
电子邮件
beimuxi@protonmail.com
扫码二维码
获取最新动态
