十年寒窗苦读日,直待鱼跃龙门时。在考场上,你们于笔端流淌胸中丘壑,自桌隅释放万千畅想,成堆的稿纸、空了的笔芯、奋斗的长夜,都在那一刻,有了最完美的交代。如今高考已经结束、梦想再次起航,待今夏碧柳蝉鸣、金秋万物收获,来西安交通大学吧!
作为我国最早兴办、享誉海内外的著名高等学府,西安交通大学是国家教育部直属重点大学,1959年被列为全国十六所重点大学之一,是“七五”“八五”重点建设单位,首批进入国家“211”和“985”工程建设学校,2017年入选国家“双一流”建设名单A类建设高校,8个学科入选一流建设学科……
学校是具有理工特色,涵盖理、工、医、经、管、文、法、哲、艺等9个学科门类的综合性研究型大学,拥有8个国家一级重点学科、8个国家一流建设学科、16个ESI排名全球前1%学科、14个教育部2017年学科评估A类学科……
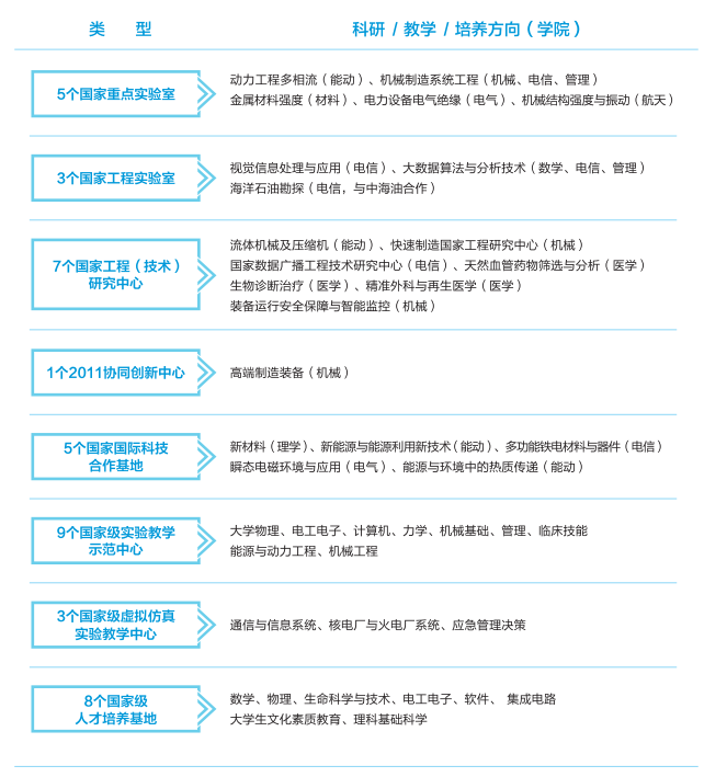
西安交通大学坚持面向世界科技前沿、面向经济主战场、面向国家重大需求、面向人民生命健康,不断增强科技创新能力,提升科技竞争力。迁校以来,创造了百余项国内外科学研究领域的“第一”,创造了30000余项科研成果,其中241项获得国家三大奖,产生了数以千亿计的经济社会效应。学校拥有5个国家重点实验室(牵头),数量并列全国高校第5位;国家重点实验室、国家工程实验室等各类科研教学平台数量在国内高校名列前茅。2000年至今,主持“973计划”项目21项,获批国家自然科学基金项目5832项,基础研究项目数和经费在全国高校位居前列;承担的文科国家级重大科研项目37项,获得教育部人文社科奖36项,与国家发改委、民政部、中央编译局等共建17个高端智库,一大批研究成果被采纳应用。
2020年,西安交通大学本科毕业生就业率为98.60%,位居全国第一。本科生深造率在65%以上,位居全国第四。2020年国家建设高水平公派研究生联培博士录取人数居全国第一。
2020届本科毕业生在陕西、广东、北京、浙江、江苏、上海就业人数最多,约占68%;就业人数最多的行业是软件和信息技术服务业、制造业及教育,约占57%。毕业生总体供需比在1:8以上,且就业层次高、质量好。
为了培养适应新时代需要的创新型人才,西安交通大学形成了拔尖人才培养特色,实行学院书院融通合一的创新育人模式,持续推进“6352”工程,探索产学研深度融合有效举措、创新路径。
拔尖人才培养特色为了加强对拔尖人才的培养,西安交通大学开设或实行了钱学森班、侯宗濂班、越杰计划、拔尖计划(数学、物理、计算机、力学、基础医学、化学生物)、强基计划(数学类、物理学类、工程力学、核工程与核技术、生物技术、哲学)、少年班等特色项目。
学院书院融通合一的育人模式为了致力于培养全面发展和适应社会需要的栋梁之才,西安交大实行“书院制”,截至目前,西安交大共设9所书院,书院制已覆盖全体本科生。书院和学院的“双院制”培养模式为学子插上了腾飞的翅膀。2019年,西安交大入选教育部“一站式”学生社区综合管理模式建设试点高校。
“6352”工程西安交通大学以西迁精神为滋养,立足国家科技战略前沿,瞄准国家重大需求,科研报国,依托中国西部科技创新港推进实施“6352”工程,聚力将创新港打造成为陕西最大的孵化器和科技成果转化“特区”,培养适应新时代发展需要的创新型人才。
西安交通大学坐落于美丽的十三朝古都——西安,现有兴庆、雁塔、曲江和中国西部科技创新港四个校区,各类建筑总面积约400万平方米。校园环境优雅,服务设施齐全,素有花园式学府的美誉。图书馆被中共中央宣传部批准为“钱学森图书馆”,总建筑面积43794平方米,全年24小时开放。
吃在仙交这里有梧桐苑、康桥苑、阅悦西餐厅等共12个餐厅,川、湘、鲁、粤、苏、浙、闽、徽八大菜系齐全,在这里,你可以遍品天下美食、畅谈思想、休闲娱乐。
这里以书院为单位集中住宿,4人间,有独立的卫生间,上床下桌,冬有暖气,夏有空调(自选),靠近商圈,生活便利,还有日夜值守的宿管阿姨。每个书院内都建有阅览室、信息室、谈心室、排练厅、咖啡屋、自习室、多功能室、学生社团室、学业导师室和兼职导师室等公共活动区域,学校温泉浴室全年供应温泉热水,提供单人隔间。
这里有超过170个学生社团,创新创业类、科学技术类、人文理论类、文艺体育类、信息传媒类、志愿公益类、自律互助类等,应有尽有;这里有交大之星、中华之声、新年音乐会、校园艺术节等独具特色的校园文化活动;这里还有闻名全国的思辩学社,有多次赴海内外参加各种文化交流和竞赛活动的学生艺术团和赛艇队……
正值高考季,院校选择和志愿填报即将开启。来西安交通大学,这里是美好梦想启程的地方,这里是通往璀璨未来的地方,这里苍松翠柏、环境优美,是能在浮躁世界中放下一张平静书桌的地方!来这里,与大师学者和一流平台相伴,与春日樱花和秋日梧桐相伴,一起畅游学海,书写梦想,登上更广阔的舞台,体会科技改变世界的力量!
关注“西安交通大学招生办”头条号,获取关于国家首批985、211,一流大学A类建设高校——西安交通大学的最新精彩资讯!
素材来源:西安交通大学官微、新闻网
版权声明:我们致力于保护作者版权,注重分享,被刊用文章【西安交通大学校区(就业率全国第一)】因无法核实真实出处,未能及时与作者取得联系,或有版权异议的,请联系管理员,我们会立即处理! 部分文章是来自自研大数据AI进行生成,内容摘自(百度百科,百度知道,头条百科,中国民法典,刑法,牛津词典,新华词典,汉语词典,国家院校,科普平台)等数据,内容仅供学习参考,不准确地方联系删除处理!;
工作时间:8:00-18:00
客服电话
电子邮件
beimuxi@protonmail.com
扫码二维码
获取最新动态
