调剂相当于再给我们一次上岸的机会!一定要牢牢抓住!但是很多小伙伴对调剂一点都不了解,怎么调?能调到哪?哪些学校接受调剂?对这些信息都一无所知!
不要再茫然了!本文给大家带来基础数学专业的调剂信息,满满都是干货哦!
1、基础数学调剂一定要与第一志愿专业相同或者相近,应在同一学科门类范围内。
研新生解读:一志愿报考数学一级学科下属的二级学科都可以互相调剂,由于理学学科门类只有学硕,结合实际情况分析数学一级学科内的二级学科专业之间可以互相调剂
可以调剂到数学的报考专业主要有以下专业
数学:070100数学、070101基础数学、070102计算数学、070103概率论与数理统计、070104应用数学、070105运筹学与控制论
2、基础数学专业调剂初试科目与调入专业初试科目相同或相近,其中初试全国统一命题科目应与调入专业全国统一命题科目相同。
研新生解读:数学专业初试专业课科目一般为高等代数、数学分析,原则上考这两个科目的专业可以互相调剂,有些院校理学学科门类的统计学也是考的高等代数、数学分析,如果满足学校的其他相关要求,原则上也可以互相调剂。
3、 初试成绩符合第一志愿报考专业在调入地区的初试成绩基本要求。
研新生解读:举例说明,第一志愿报考的是A区基础数学专业,如果想要调剂到B区,首先要符合B区基础数学国家线。报考B区基础数学专业,如果想要调剂A区基础数学专业,同时需要满足A区基础数学专业国家线。
4、 重点关注目标调剂院校专业往年调剂信息及最新调剂政策
研新生解读:比如往年可调剂院校/专业、调剂录取的最高分、最低分、中位分,以及调剂人数,往年有调剂名额的院校今年一般也都会有,结合往年调剂成功考生分数及今年调剂政策来判断调剂可行性,重点参考调剂方法部分;
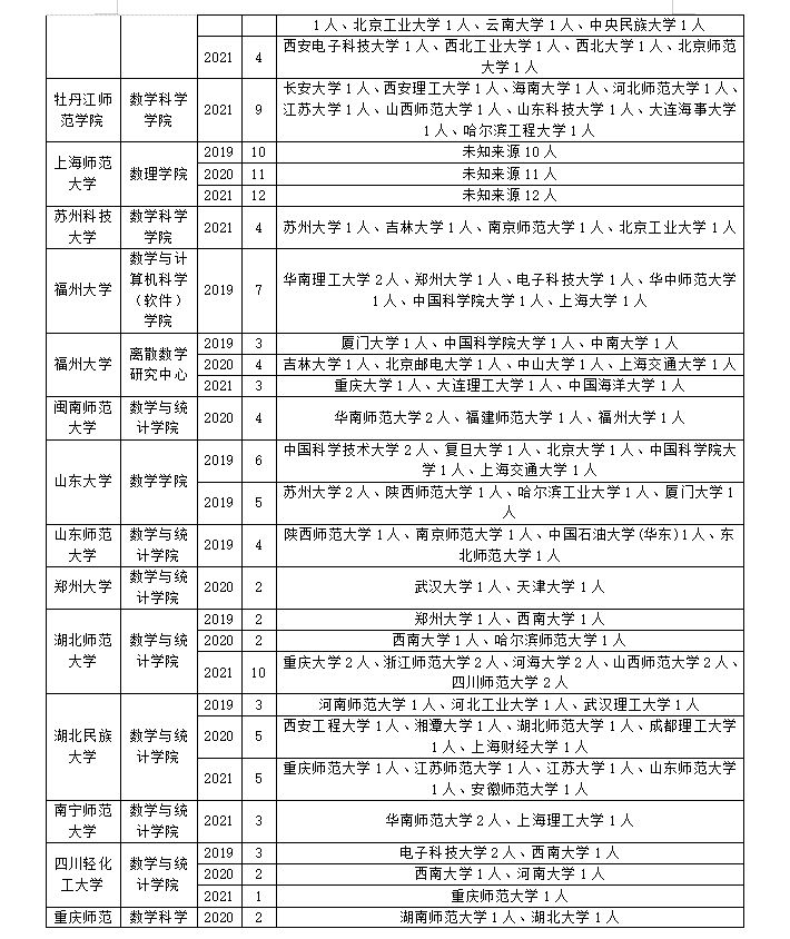
北京:中国矿业大学(北京)理学院
天津:天津师范大学数学科学学院、天津职业技术师范大学理学院
山西:山西大学数学科学学院、太原师范学院数学系
辽宁:辽宁大学数学院、渤海大学数学科学学院
吉林:北华大学数学与统计学院
黑龙江:牡丹江师范学院数学科学学院
上海:上海师范大学数理学院
江苏:苏州科技大学数学科学学院
福建:福州大学数学与计算机科学(软件)学院、福州大学离散数学研究中心、闽南师范大学数学与统计学院
山东:山东大学数学学院、山东师范大学数学与统计学院、青岛大学数学与统计学院
河南:郑州大学数学与统计学院
湖北:湖北师范大学数学与统计学院、湖北民族大学数学与统计学院
广西:南宁师范大学数学与统计学院
四川:四川轻化工大学数学与统计学院
重庆:重庆师范大学数学科学学院、重庆工商大学数学与统计学院
贵州:贵州师范大学数学科学学院
云南:昆明理工大学理学院、云南师范大学数学学院、云南财经大学统计与数学学院、云南民族大学数学与计算机科学学院
陕西:宝鸡文理学院数学与信息科学学院
甘肃:兰州理工大学理学院、西北师范大学数学与统计学院
新疆:新疆师范大学数学科学学院、伊犁师范大学数学与统计学院
提醒:在筛选确定调剂院校时,一忌“眼高手低”,好高骛远,只关注好学校,对自身实力预判错误,在与高手对决中败下阵来,导致调剂失败;二忌妄自菲薄、缺乏自信,不敢尝试好学校,甚至导致录取院校中均是低于本科院校水平的学校,得不偿失。
(该数据来源于研新生调剂信息系统)
(该数据来源于研新生调剂信息系统)
(该数据来源于研新生调剂信息系统)
(该数据来源于研新生调剂信息系统)
该数据由往年拟录取名单分析得出,往年调剂录取分数(调剂最低分、中位分、最高分、调剂考生录取名单)、初试/复试参考书目在研新生公主号查看!
步骤一:了解往年调剂录取分数详情,确定往年调剂过去考生的最低分、最高分、中位分,结合自身成绩情况确定调剂该院校的可能性,将调剂院校初次可分为保底院校、稳定院校、冲刺院校,判定规则如下:
我的成绩小于调剂录取最低分=冲刺院校
我的成绩在中位分上下=稳定院校
我的成绩大于调剂最高分=保底院校
注:主要用于调剂名额较多院校,个别调剂名额除外,这种不确定性较大
步骤二:结合院校调剂可能性重点核对目标院校最新调剂名额及调剂政策限制点,调剂的时候是需要同时满足目标学校专业招生报考及调剂的政策要求,可通过招生简章/招生目录/调剂公告/电话咨询/往年经验等多方面来核查,其中调剂政策限制点主要有以下几个方面:
1、学历形式限制【主要体现在招生简章及招生专业目录】
(1)同等学力-同等学力考生限制点比较多,需要重点关注招生简章及目录、调剂最新政策
(2)业余学习方式。比如业余函授和成人自考本科的考生。
2、学校等级(本科学校+报考学校)
学校等级部分主要是指报考学校、本科学校,有些学校在调剂的时候是分别会对其有所限制,比如本科学校/报考学校否是985工程/211工程/双一流工程/学科排名等级,我们在调剂的时候尤其是需要关注这些点。
3、专业(报考专业+本科专业)
(1)报考专业一致或相同相近
(2)本科专业一致或相同相近
注:有些院校需要同时满足以上要求,信息比较透明的院校会直接标注报考专业/本科专业要求
4、初试成绩
(1)总成绩要求不低于XXX分数
(2)其中单科成绩要求不低于XXX分数
注:有些院校需同时满足以上要求
5、考试科目
(1)初试统考科目
要求考试科目一致、或者难度更高的科目,接收但需要加试科目
(2)专业课
要求考试科目一致、或者难度更高的科目,接收但需要加试科目
注:有些院校需同时满足以上要求
步骤三:根据已筛选出的院校确定重新确定调剂院校难度,然后整理出该校该专业的复试考试科目及考试方法,结合各等级学校考试科目情况及自身情况,最后确定复试科目准备方向,从而最终确定填报志愿的院校,这里有三个建议:
建议一:优先选择各难度等级考试科目相同或相近的科目的院校
建议二:优先选择复试科目与本人初试考试科目的相同或相近的院校
建议三:优先选择本科学习比较好并且有把握的复试科目相同相近的院校
步骤四:结合调剂系统打开时间、复试时间确定个人调剂系统填报方案,同时最多可以填报三个平行志愿,关于调剂系统填报方法请关注公主号:研新生考研之家。
以上就是基础数学专业考研调剂的相关信息及经验分享,祝大家复试+调剂顺利,成功上岸!加油!
(欢迎在评论区留言~)
更多考研调剂、复试相关问题,请 @研新生考研
版权声明:我们致力于保护作者版权,注重分享,被刊用文章【重庆工商大学数学与统计学院(基础数学专业调剂信息和常识)】因无法核实真实出处,未能及时与作者取得联系,或有版权异议的,请联系管理员,我们会立即处理! 部分文章是来自自研大数据AI进行生成,内容摘自(百度百科,百度知道,头条百科,中国民法典,刑法,牛津词典,新华词典,汉语词典,国家院校,科普平台)等数据,内容仅供学习参考,不准确地方联系删除处理!;
工作时间:8:00-18:00
客服电话
电子邮件
beimuxi@protonmail.com
扫码二维码
获取最新动态
