社会学和社会工作均为法学门类下的社会学类专业。社会学专业的研究对象范围广泛,该专业采用各种研究方法进行经验研究、实证调查和批判分析,以发展及完善一套有关人类社会结构及社会活动的知识体系,寻求或改善人类幸福与社会福利为目标。社会工作主要研究社会学、心理学、社会工作等方面的基本知识和技能,以助人为宗旨,对社会上的贫困者、老弱者、身心残障者和其他弱势人群进行救助和服务等。本文从多个方面对比展示两个专业的培养模式的差别。
2021年全国本科普通批次招收社会工作和社会学的学生总计超过1.5万人(含专业类招生,不含试验班招生)。全国社会工作专业招生计划占比约为71%,大约是社会学招生计划的将近6倍。社会学类专业培养方向主要为社会学和社会工作,部分院校社会学类招生方向里会包含人类学、公共事业管理等。
社会工作和社会学多招收文科生(含历史类考生),理科/物理类考生招生计划占比在20%左右。
图 1 2021年本科普通批次招生院校及计划
数据来源:2021年本科普通批次招生计划
注:1.以上社会学类专业类招生包含招收社会工作或社会学的院校;2.以上不含特殊类型招生。
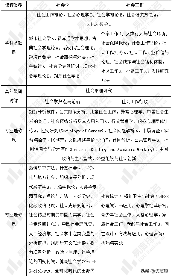
社会工作和社会学专业的通识课和公共基础课完全一致,以下未有展示。两个专业学科基础课的重合度较低,社会学的学科基础课以各类社会学研究的课程为主,社会工作的学科基础课多为社会工作实务类课程。上大社会学的应修学分略多于社会工作,该专业的专业选修课应修学分比社会工作多12个,其专业选修课的可选择范围也远多于社会工作。社会学的专业选修课中包含了大量的人类学、政治学等课程。社会工作多开设了可以预防和干预社会问题的一系列心理学、统计学等实践性较强的课程。
表 1 上海大学社会工作和社会学课程设置
数据来源:上海大学本科培养方案
注:以上不含通识课、公共基础课、任意选修课、实践课程。
社会学专业主要培养能够发现、解释社会现象,预测社会发展趋势,提出社会发展建议的社会学家。社会工作专业主要培养能够在了解社会现象的成因的基础上,实际解决社会问题的社会工作专门人才。因为两个专业的定位和需求不同,社会工作的招生计划远超过社会学,社会学在本科培养阶段要学习的内容也较为宽泛,对于社会学出身的学生,也较为容易跨界到社会工作。
本文为优志愿原创作品。未经著作权人授权,禁止转载和使用,否则将承担法律责任。
填志愿时在大厚本上翻找资料,很容易遗漏掉一些不错的院校,优志愿分享高考资讯、填报志愿、大学、专业等相关的信息,帮助您轻松获取历年分析。
版权声明:我们致力于保护作者版权,注重分享,被刊用文章【社会学专业(高考志愿填报)】因无法核实真实出处,未能及时与作者取得联系,或有版权异议的,请联系管理员,我们会立即处理! 部分文章是来自自研大数据AI进行生成,内容摘自(百度百科,百度知道,头条百科,中国民法典,刑法,牛津词典,新华词典,汉语词典,国家院校,科普平台)等数据,内容仅供学习参考,不准确地方联系删除处理!;
工作时间:8:00-18:00
客服电话
电子邮件
beimuxi@protonmail.com
扫码二维码
获取最新动态
