来源2019年11月30日—12月3日,山东省组织了全省统一的新高考模拟考试。
山东与北京、天津、海南是第二批实行新高考的地区,此次的全省新高考模拟考对2020年考试具有重要意义。山东近几年高考使用的是全国1卷(乙卷),本次模拟考试试卷对使用全国卷省份的考生和2020年实施新高考省份的考生都有参考意义,作为新高考首套官方模拟卷,题型都发生了哪些变化,一起来看。
现代文阅读1
第一部分现代文阅读1整合了论述类文本和实用类文本,主观题考查论述方法的特点和探究。题型设置为3道单选题,2道简答题(一个分析概括,一个探究),分值设置为19分,1~3小题(单选题)每小题3分,第4小题4分,第5小题6分,三则材料共2000字左右。
现代文阅读2
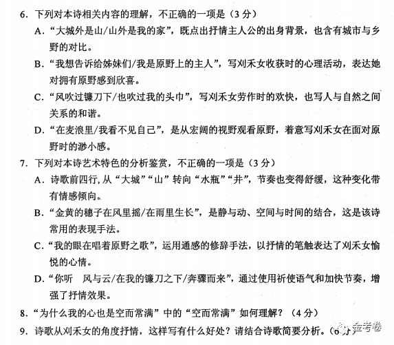
现代文阅读2考查出人意料,考查了一首现代诗歌,选择了辛迪的一首现代诗《刈禾女之歌》,是体现劳动的;题型设置是2道单选题,2道简答题(一是分析理解,一是鉴赏评价);第6小题考查对内容的理解,第7小题考查对艺术特色的理解,第8小题考查炼字,第9小题考查人称,看似简单,其实不简单,分值共16分,6、7小题(单选题)每小题3分,第8小题4分,第9小题6分;选择题考查内容理解和艺术特色;简答题考查理解关键词句和人称抒情角度的好处。
文言文阅读
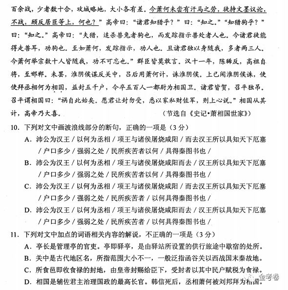
文言文阅读延续了2019年高考题的风格,但多了一道问答题。选择题继续考查断句、文化常识和分析概括题,翻译题改为2个句子,8分,简答题考查对内容的理解分析。总分20分,题型设置是3道选择题,2道简答题(一是2句文言文翻译,8分一是问答题,3分),选材出自《史记·萧相国世家》。
古代诗歌鉴赏
古代诗歌鉴赏,考查了一首陈文龙的宋诗《元兵俘至合沙,诗寄仲子》,题型设置为1道选择题,1道简答题。从题型上看,是对2019年全国卷的继承。第15题为四选一的选择题,3分,第16题问答题6分,总分值9分。
名篇名句默写
考查《陈情表》《琵琶行》《伶官传序》,其中《陈情表》《伶官传序》二文与原考试大纲中的篇目不一致,背诵篇目落实新课标要求,突破了原先的64篇,以新要求的背诵篇目为主。这点2020年参加高考的考生需要注意,题型设置继续以情景式默写形式考查,分值6分,与全国卷一样。
语言文字运用
由原先考查词语、病句、连贯选择题改为语言表达简答题。题型是1道选择题(考查修辞手法的判断),2道简答题(一题考查句式表达效果,语句的表达效果优劣比较;一题考查补写语句),第18题考查的是修辞手法的判定,新增题型;第19题考查的是长短句的变换效果;第20题考查的是补写句子;总分值11分。
21题是病句修改题,9个句子,修改4处病句,分值为4分,在语境中判断语病并加以修改;22题是语段压缩题,分值为5分。
作文
任务驱动作文,材料多提示代入角色发言稿,“手机该不该进校园”的发言稿,与2019年全国卷高考题一脉相承。
此前国务院办公厅发布的《关于新时代推进普通高中育人方式改革的指导意见》中提及:深化考试命题改革。学业水平选择性考试与高等学校招生全国统一考试命题要以普通高中课程标准和高校人才选拔要求为依据,实施普通高中新课程的省份不再制定考试大纲。
新课程的省份不再制定考试大纲,意味着命题不拘泥于考纲,更加灵活,此次山东全省模考充分体现了这点,本次模考与2019年高考题型相比变化非常大,考试结束后,语文很多人喊“烤糊”了,数学很多人喊"考懵"了(出现新题型),英语听力很多人喊"考疲"了。
因此,山东此次的全省模考对2020年参加高考的人提出了新的要求,2020年高考可能会渐变,也可能巨变。不管是新课改地区,还是没有进入新课改的地区,试卷都可能会在2019年高考卷的基础上发生变化,大家在备考的时候需要注意。
来源:本文由金考卷编辑整理,版权归原作者所有,转载请标明来源,金考卷尊重版权,本公号推送此文在于传递信息,如涉及侵权问题,请及时联系管理员处理。转自就看见。
版权声明:我们致力于保护作者版权,注重分享,被刊用文章【新高考题型(2020新高考全国卷语文)】因无法核实真实出处,未能及时与作者取得联系,或有版权异议的,请联系管理员,我们会立即处理! 部分文章是来自自研大数据AI进行生成,内容摘自(百度百科,百度知道,头条百科,中国民法典,刑法,牛津词典,新华词典,汉语词典,国家院校,科普平台)等数据,内容仅供学习参考,不准确地方联系删除处理!;
工作时间:8:00-18:00
客服电话
电子邮件
beimuxi@protonmail.com
扫码二维码
获取最新动态
