家长们好,这里是「芒种聊学校」栏目,我是芒种老师,今天和大家一起聊聊青羊区的公办初中。
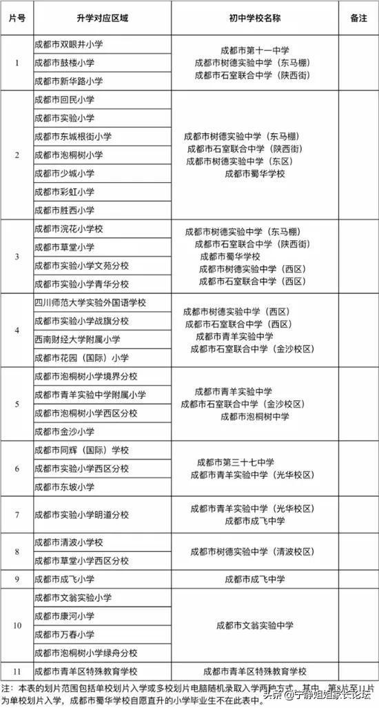
小升初里,区属学校实行的是就近划片摇号,也叫划片随机派位,就是我们常说的“小摇号”。即参照划片情况,在对口的几所初中里面摇号(多校划片)或直接上对口的那一所初中(单校划片),下图就是2020年青羊区的划片情况。
(2020年青羊区公办初中划片范围)
整体来看,青羊区的初中教育资源在成都算是数一数二的,受追捧的学校还是挺多。先说成都市著名的“三小联中”——石室联合中学、树德实验中学、七中育才学校,青羊区就占了2所。另外,还汇聚了以“选课走班”走红的泡桐树中学、进步飞快的石室蜀华、文化深厚的青羊实验等。
(数据来源于网络,如有错漏,欢迎指正!)
上图就是青羊区部分学校的小摇号录取率,可供参考。接下来我们一起了解下青羊区公办初中的详细情况!
成都市树德实验中学,目前有东马棚校区(本部)和清波校区。学校前身是“成都省立女子中学”、“四川省成都市第一中学”。1996年由成都一中和树德中学联合办学,成为“公办民助”办学体制改革实验学校。2009年回归公立学校,划归为青羊区教育局管辖,目前只是树德中学教育集团成员。
2014 年 9 月,树德实验中学清波校区正式招生,当时借用的是东坡小学的校舍,2015 年已迁入新校区。据说在清波校区建立之初,师资主要来源于东马棚校区和青羊实验中学。
学校设立了“学生自治会”、“学生校长”,让学生学会自我管理,提升组织领导能力;学生在数学、英语和计算机学科优势突出,科技教育、民乐、舞蹈、合唱、篮球、羽毛球、语文阅读与写作等选修课程和活动课程成效显著,学生在篮球队、羽毛球队、舞蹈队、合唱队、健美操队多次获得全国、省、市比赛的一等奖。
同时,为了最大程度的提高师资水平,易永伦校长支持制定了“五年发展目标”,开设了大量专业化的教师发展课程,比如新进教师汇报课、“马棚青年董事会”、中青年教师赛课、年度优秀青年教师评选、“马棚沙龙”专业学科讲座、“一月一教师走进青年教师”……课程类型多样,课程内容精准而专业
成都石室联合中学是由原成都市第十中学依托石室中学联合办学成立的,现有陕西街校区(本部)和金沙校区。2011年,石室联中扩办新校区——石室联合中学(金沙校区),成为青羊区第一所实现“一体管理、一校两区”办学格局的初级中学,是成都市石室中学(四中)教育集团的“核心成员学校”。
学生在数学、英语、语文、艺体、计算机、信息学等学科教学成果显著,大量学生在数学、作文、电脑与电子制作、英语能力(ASDAN商赛)、信息学等学科竞赛中获奖。
另外,听说石室联中前任校长孙锐已经离职,新校长是树德实验中学(西区)的校长宋奕云,在树德实验(西区)就任期间,使学校的教育质量和社会口碑得到了大幅度的提升,教育办学成果有目共睹。期待在宋校长的带领下,石室联合中学可以取得更好的发展。
成都市泡桐树中学,位于三环内青羊区金沙片区同怡横街298号,学校属“纯公办高完中”建制,2014先期开办初中,办学初期借用金沙小学校舍上课,2015年9月搬迁至现在的新校区。学校提前一年在石室联中、树德实验中学、青羊实验中学等学校抽调优秀教师组建了教学能力出众的教师队伍。
学校的一大特色便是“选课走班”,不设行政班和班主任,学生们没有固定的教室,大家可以自由选择老师以及课程,选课走班模式充分尊重了学生的个性化学习需求,让学生有了自主选择学习内容的权利。
石室联合中学蜀华分校(原成都市第十四中学),前身为“成都私立蜀华中学”,2001年4月被正式命名为成都市首批“市级示范性成都市石室联合中学蜀华分校”。学校位于青羊区蜀华街43号,占地面积25亩,建筑面积约18000平方米。学校汇集了大量名优教师,教育成果丰硕,连续几年受到教育局表彰。
教学模式方面,通过实施“121”导学练活力课堂教学模式和“典·时”校本课程体系,让学生成为课堂的主人;课程建设方面,采用“主学科分层、有限走班”的模式,为学生开设丰富多彩的课程,促进学生的个性化发展;平台搭建方面,多途径整合资源,为学生成长搭建平台。比如,借助石室中学信息技术方面的资源开课,既满足了学生个性化学习需求,又为名校培养了优质苗子。
成都市青羊实验中学是一所文化深厚、具有五十余年办学历史的现代初级中学,目前有优品道校区和光华校区这两个校区。优品道校区是本部,位于优品街99号,占地面积近30亩。
2019年7月,地处光华北二路159号,规划占地面积39万平方米的光华校区正式开校,是青羊实验中学“一校两点”办学的重要组成部分。光华校区教师团队由本部优秀骨干教师和区域内交流教师共同组建,保证新校区的教学质量。
树德实验东区(原成都二十四中)位于成都市人民中路一段24号,毗邻省科技馆和市体育中心,是市校风示范学校,市级科创学校,有八十多年的办学历史,是市教委直属纯初中学校。2010年6月,树德实验中学(东区)正式揭牌。
树德实验中学(西区)前身为成都市光华中学,于2007年6月正式更名为树德实验中学(西区)。学校位于草堂北支路5号,地处成都市西门著名的浣花风景文化片区,占地面积30余亩。
“创客教育”是学校的一大特色,先后获得“四川中小学创客教育示范基地校”、“成都市创客空间联盟理事单位”的授牌,并联合高校及专业机构,引入优质资源,以此推动学校的创客教育发展。树德实验中学(西区)的学生们将获得更多的学习平台,有助于提高创客思维能力,提升信奥编程素养。
成都市石室联合中学(西区)的前身是成都市君平街中学,1999年迁到石人小区,更名为“成都市石人中学”,2007年6月,由石室联中输出品牌和引领团队,在此基础上成立了成都市石室联合中学(西区)。学校位于青羊区文苑路,靠近金沙遗址。
学校有时会组织研学活动,即让学生们背起行囊,行走在壮美山河间,亲身感受祖国文化的独特魅力。比如2019年秋季,学校便组织孩子们进行了一场研学活动,足迹踏遍阆中古城、红军纪念园、阆州醋厂、张思德纪念馆 、朱德故里、丁氏庄园 、蜀南竹海、九皇山、李庄古镇、北川羌族民俗博物馆、绵阳科技馆、两弹城、绵竹年画村、盐业历史博物馆、恐龙博物馆、燊海井等地。
成都市第十一中学校(女子实验学校)位于青羊区育婴堂街33号,前身是“成都华英女子中学”。学校始建于1895年,1993年由市教育局挂牌为“成都市科技创造(发明)学校”,2000年4月由市人民政府加挂“成都市女子实验中学”校牌。学校是四川唯一开展女生特色教育的公办学校,现为“中国陶行知研究会女学生教育专业委员会”常务理事单位。
目前学校是全国女子教育研究基地,并开设了大量的女生特色课程。作为特色课程之一的“艺体教育”成果颇丰,多次获得省、市、区表彰。学校的四川师范大学艺术教育基地班是与川师联合办学,由川师美术学院、传媒学院、影视学院进行课程设计,并由川师定期派教授到学校进行专业课程教学。
成都市第三十七中学校成立于1957年,是一所市级校风示范校。学校位于青羊区培风东街388号,占地面积近70亩,是一所寄宿制和走读制并存的完全中学。近年来,教育教学水平不断提高。
成都市成飞中学原名“成都飞机公司子弟中学”,始建于1960年。1982年经省教育厅批准成为首批建设的省级重点中学,2002年经省教育厅批准成为四川省示范性普通高中,2005年正式规划入成都市教育局成为一所公办中学,并更名为成都市成飞中学。学校位于黄田坝经一路121号,占地面积80余亩,建筑面积20000余平方米,绿化面积7500多平方米。
成都市文翁实验中学始建于1940年,学校始终以“互联共赢、继往开来”为办学理念,以“为良师、成良教、育良才、铸良校”为办学目标,以“修己达人、以文化育”为校训,坚持课堂教育教学改革,努力提升学校办学品质,培养具有担当精神、全面发展的青少年。学校位于文家场正街184号,占地面积80 余亩。
(数据整理自网络,如有错漏,欢迎指正!)
青羊区公办初中的相关信息就盘点到这里,还有什么想了解的欢迎进群讨论!
来源:宁静姐姐家长论坛
作者:芒种老师
版权声明:我们致力于保护作者版权,注重分享,被刊用文章【成都市蜀华学校(你家对口初中究竟怎么样)】因无法核实真实出处,未能及时与作者取得联系,或有版权异议的,请联系管理员,我们会立即处理! 部分文章是来自自研大数据AI进行生成,内容摘自(百度百科,百度知道,头条百科,中国民法典,刑法,牛津词典,新华词典,汉语词典,国家院校,科普平台)等数据,内容仅供学习参考,不准确地方联系删除处理!;
工作时间:8:00-18:00
客服电话
电子邮件
beimuxi@protonmail.com
扫码二维码
获取最新动态
