今天老路跟大家一块聊聊北京中考贯通项目,这个中考贯通项目大家应该都听说过,但是未必清楚。
为什么今天想聊聊这个贯通项目呢?正是因为前几天北京2021中考报名人数出来以后,让人很是惊讶,各区都比2020年增长了很多,尤其朝阳和昌平两个区,都暴增了70%左右,这就为北京的普通高中带来了前所未有的压力,让我们很担心北京普通高中的扩招能力,是否有能力一下子解决这么多增长的学生?
下图是2021年北京主要几个区的中考报名人数,大家可以跟2020年对比一下看看。朝阳一下增多5456人,差不多增加了70%,增加比率最高。海淀增加了4845人,差不多增加了30%。
由此可见,由于明年中考人数暴增,北京普通高中的扩招能力一时无法满足增加的这么多学生,这就势必会造成更多的学生无法顺利考入普通高中,那么对于这些成绩相对较差的学生,我们应该另谋出路,寻找适合这些学生的一条路线,这时候中考贯通项目是否会是一种比较完美的选择呢?让我们接着往下看。
首先,我们要知道什么是中考贯通项目?
贯通指的是初中到大学的一贯制教育,所谓的3+2+2和3+3+2模式。通过中考招生,完成七年(护理专业为八年)学业,前5年接受基础文化课程教育和职业技能教育,后2年接受本科阶段教育。毕业可拿本科学历(第一学历为大专学历,第二学历为专升本本科学历)。
也就是说这个贯通就是一贯到底,是免高考的一种升学途径,可以避开高考的激烈竞争,直接进入大学,毕业后可以获得国家承认的正规的本科学历。因此,对于中考成绩不太好的学生,也许是一个不错的选择。
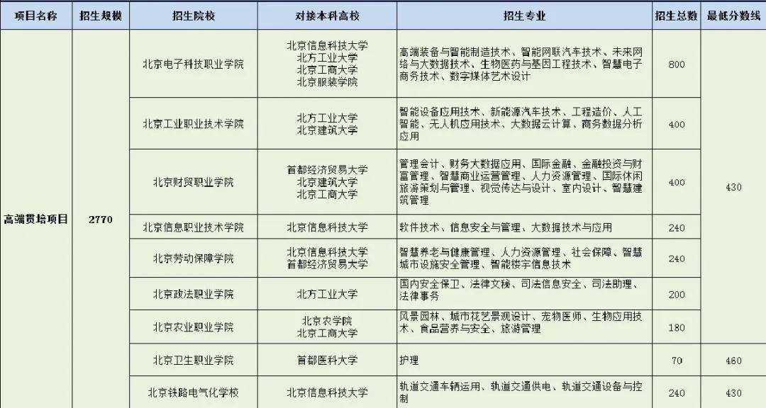
接下来,让我们再看一看北京的中考贯通学校都有哪些?招生计划和录取分数如何?下面是2019年的北京贯通项目招生计划,大家可以做个参考。
北京的贯通项目分为高端贯通项目,校企深度合作人才项目、非通用语人才培养项目及基础教育师资培养项目。
【高端贯通项目】
【校企深度合作人才项目】
【非通用语人才培养项目】
【基础教育师资培养项目】
从以上的招生计划和录取分数,我们可以看出,贯通项目都是北京市属大学,而且录取分数线也不太高,还有校企深度合作人才培养项目,毕业后有机会直接跟阿里,百度,联想等著名企业签约。基础教育师资培养项目,毕业后有可能直接进入学校成为一名老师。这对于中考成绩不理想,不能考入普通高中的学生来说,的确是一个非常不错的选择!也许会成为一条逆袭之路!
版权声明:我们致力于保护作者版权,注重分享,被刊用文章【贯通学校(重要)】因无法核实真实出处,未能及时与作者取得联系,或有版权异议的,请联系管理员,我们会立即处理! 部分文章是来自自研大数据AI进行生成,内容摘自(百度百科,百度知道,头条百科,中国民法典,刑法,牛津词典,新华词典,汉语词典,国家院校,科普平台)等数据,内容仅供学习参考,不准确地方联系删除处理!;
工作时间:8:00-18:00
客服电话
电子邮件
beimuxi@protonmail.com
扫码二维码
获取最新动态
