随着社会的发展,“机械”已经不只是冷冰冰的一个词语,而是成了一个可以提高人们生活质量、推动中国高速发展得“好帮手”。从“嫦娥号”月球探测器到第三代核电“华龙一号”;从C919大飞机到蛟龙号深海载人潜水器,机械和这些大国重器的诞生都息息相关。当然,机械也并不是想象中那么高大上,本期推送,就让我们走进南京工业大学的机械与动力工程学院,探究其中的奥秘吧。
机械与动力工程学院全景
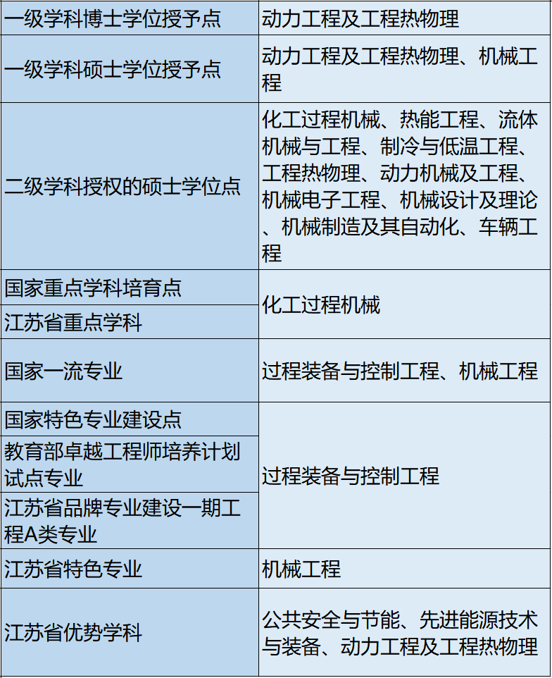
机械与动力工程学院源于南京工学院1956年成立的化工机械专业,在60余年的发展进程中,学院凭借强大建设实力,一举获得了两个“最早”——1978年开始招收化工过程机械硕士研究生,是我国化工过程机械专业最早的四个硕士点之一;1984年被国务院学位委员会批准成为全国最早的三个化工过程机械博士学位授权点之一。
如今,机械与动力工程学院动力工程及工程热物理、机械工程作已成为学校工程学的主要支撑学科,并进入ESI排名1%学科。在学科建设的基础上,机械与动力工程学院深耕科研领域,现有国家热管技术推广中心、江苏省过程强化与新能源装备技术重点实验室、江苏省工业装备数字制造及控制技术重点实验室等省部级研究基地7个。
近年来,学院斩获了各类奖项,如国家技术发明二等奖、国家科技进步二等奖、全国创新争先奖、 何梁何利基金科学与技术创新奖等国家级科技奖励 12 项;成功研制出了国内第一台垫片综合性能试验机,奠定了我国静密封检测标准的基础,改变了高参数密封元件长期依赖进口的局面。
学院还先后承担了国家重点研发计划、国家科技支撑计划、国家科技重大专项、国家自然科学基金项目等国家级项目50余项,产出SCI和EI检索论文400余篇,授权发明专利150余项。
经过数十年发展,机械与动力工程学院已发展出过程装备与控制工程、机械工程、车辆工程、新能源科学与工程、焊接技术与工程等5个本科专业。其中,过程装备与控制工程、机械 工程入选国家级一流本科专业建设点,过程装备与控制工程专业两次通过国家工程教育专业认证。焊接技术与工程专业,在软科正式发布的2021“软科中国大学专业排名”中获评A+,位列全国第2名。
接下来,就让我们一起了解,关于机械与动力工程学院5个本科专业的那些事儿。
过程装备与控制工程专业是现代工业的脊梁,是机械领域的“多面手”,它也是国家首批一流本科专业,是南京工业大学创办最早的三个专业之一。
在这一专业学习,你将掌握自然科学基础知识、工程技术与科学基本知识以及过程装备与控制工程专业知识和实践能力,最终成为一名具有国际视野和国际竞争力的高素质创新型工程技术人才。这样优秀的你,可以在化工、制药、冶金、轻工、能源、环保、食品和建材等领域,从事过程装备的研究开发、设计制造、监督检测、过程控制、运行维护、技术管理等工作,为中国制造贡献自己的力量。
机械工程制造业是国民经济的主体,是立国之本、兴国之器、强国之基。而制造业兴起离不开机械的发展。近年来,学校机械工程专业发展迅猛,于2020年入选国家一流本科专业,并发展出“先进制造装备及其智能化”这一专业特色。
在这里学习,你不仅能学到全面的理论知识,也能锻炼创业能力和创新能力。从这里走出,你可以进入科研、教育、经贸、政府等部门展开工作。此外,继续深造也是一种不错的选择,据统计有35%的毕业生升入国际名校攻读硕士学位。选择机械工程专业,铸大国重器。
车辆工程近年来,自适应巡航、语音操作、全自动泊车、自动驾驶、上天入地,这些只在科幻电影里才能见到的汽车早已不只是存在于人们的想象里。想要接触这些行业领先技术,南京工业大学可以满足你的愿望。
南工大车辆工程专业是江苏省机械类重点建设专业,设有汽车节能环保产品研究中心、汽车动力学仿真研究所、工程机械研究所,拥有硕士学位授予权,为博士点覆盖专业。武汉火神山、雷神山医院建设的工程机械就来源于车辆工程专业。
新能源科学与工程生态环境一直是国家关注的问题之一,为了保护生态环境,发展新能源成为了必由之路。
未来,风能、太阳能、潮汐能等都将成为我国能源的基石。

南京工业大学新能源科学与工程专业起源于2010年设立的风能与动力工程专业,是全国较早开设该专业高校之一。专业全国排名第10,师资雄厚,75%以上具有海外经历,建有风能、太阳能、生物质能教学与科研实验室;毕业生就业率连年保持98%以上,平均每年10余人被保送或考取中科大等著名学府深造。投身环保的途径有很多,也许学习新能源科学与工程专业是一个不错的选择呢。
焊接技术与工程都说焊接技术与工程专业是个“浪漫”的专业,它洞察细微,热情似火,更有破镜重圆之奇效。随着我国由制造大国向着制造强国发展,焊接技术与工程专业的使命也愈发艰巨。

南京工业大学焊接技术与工程专业致力于培养能够在焊接领域从事科学研究、技术开发,生产经营管理等诸方面工作的高级工程技术人员。毕业生就业市场需求缺口大,每年升学率、就业率均在机械学院排名第一。毕业生可在石油、电力、核能等装备制造业以及车辆、桥梁、船舶、航空航天、微电子加工等制造企业及相关科研单位从事科学研究、技术开发、工艺设计、产品生产等工作。为爱发光发热,焊接技术与工程专业等你加入!
在南工大机械与动力工程学院全方位的培养下,有众多优秀学子从这里走出,奔向建设祖国的队伍中。60多年的发展中,学院为国家培养输送了1万余名本科生、硕士和博士研究生,涌现了一大批如中国科学院院士方岱宁、中国工程院院士钱锋、涂善东,国家督学李志义,万达金融集团董事长董建岳,中国石油天然气集团公司总经理助理汪世宏等杰出人才。
机械使人类走向强大,使国家更加强盛。看完上面的介绍,你有没有想要加入机械制造行列的冲动呢,那就不要错过成为一名卓越工程师,投身祖国装备制造业的机会。南京工业大学期待与你的“械”逅!
更多精彩资讯,欢迎关注头条号:南京工业大学招生办
注:文章部分素材来自南京工业大学常青藤新闻网、南京工业大学学工在线机械与动力工程学院官网、南工招办、南京工业大学学工在线
版权声明:我们致力于保护作者版权,注重分享,被刊用文章【南京工业大学吧(南工大)】因无法核实真实出处,未能及时与作者取得联系,或有版权异议的,请联系管理员,我们会立即处理! 部分文章是来自自研大数据AI进行生成,内容摘自(百度百科,百度知道,头条百科,中国民法典,刑法,牛津词典,新华词典,汉语词典,国家院校,科普平台)等数据,内容仅供学习参考,不准确地方联系删除处理!;
工作时间:8:00-18:00
客服电话
电子邮件
beimuxi@protonmail.com
扫码二维码
获取最新动态
