文/60分教育
为减轻义务教育阶段学生的学习压力,教育部下发“双减政策”为学生们减轻负担。
对于学生来说减轻学习压力是一件大好事情,但随之而来的可能是双减之后的迷茫,甚至是放学之后都不知道应该做些什么。
“双减”减的是家庭作业与课外补习压力,在政策下发到各个学校之后,学生们的家庭作业确实减轻了很多,但也造成了一些学生写完之后不知道该做些什么的困境。
话说,随着补习班的发展,越来越多的家长热衷于将孩子送到补习班补课,但却忽视了补习班教学水平参差不齐,有些时候花重金还不一定能够取得什么效果。
在双减政策下发之后,不少线上线下补习班纷纷关停,即便是周一至周五允许补课,但补课班的生意还是出现了大幅度下滑的情况。至此,学生想要提高学习成绩就得靠自己。
假期是学生弯道超车的好机会
在双减政策中,明确规定补课班禁止在放假期间为学生提供义务教育阶段的学科培训服务,简单来说就是不允许补课了。
要知道,以往假期可是学生补课最为关键的阶段,也不是学生弯道超车的好机会。但如今却不能补课,这对于学生提升学习成绩来说也是一个挑战。
有句话说“不怕学生是学霸,就怕学霸过寒假”,有学习想法的学生往往就会在假期的时候拼命学习,等到新学期开学之后再去惊艳一众人。
原本家长们计划得好好的,一放假就给孩子安排上补课这一项目,但现在教育部要求禁止补课,补课机构自然也不敢顶风作案,家长也只好继续观望。
双减后的第一个寒假,学校要求学生签补课承诺书
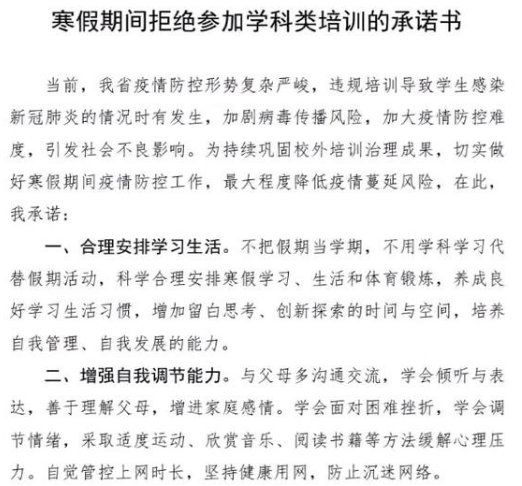
去年秋季是全国各地中小学实行“双减政策”的第一年,而现在也是双减落地之后的第一个寒假。学校可能也是为了避免补课的情况,河南省还在放假前要求学生签不补课承诺书。
河南省在这份承诺书当中提到了防控疫情的条件下、双减政策的条件下,要求学生不参加任何补课活动,并且如果发现学生存在违规行为,也将被计入诚信档案。
确实,在疫情期间存在聚集活动很有可能就会发生疫情扩散的情况,再加上如今教育部的主流是禁止学生假期补课,河南省出台这样的措施也无可厚非。
不少人在看到这份通知之后也纷纷表示支持,并且还表示值得在全国范围内进行推广,这样做的目的也是为了更好地促进教育公平,是一件大好事情。
学校要求学生签订承诺书后,也引发不少反对意见
虽然说这份承诺书是为了能更好地促进教育公平,也是为了限制中小学生补课的行为,以此来减轻学生们身上的压力,但仍然有一些家长表示反对。
在双减政策之前,教育部颁发了中考分流建议,未来也将有更多的省市实行中考分流政策,一半学生成功升入高中,一半学生分流至职业高中。
家长们自然是不愿意让孩子进入职业高中学习的,为了能帮助孩子提升学习成绩,去外面补课成为了一个好办法,但现在却直接限制了补课,甚至还将补课计入诚信档案。
很多家长对于这一情况的态度大多是:很难实现,这不就是在难为人吗?也有家长质疑,未成年人签订诚信书有法律效益吗?这份承诺书是学生自愿签的吗?
这样真的能够限制补课吗?对于学生真的有用吗?
对于学校的这一行为,有些家长表示理解,但也有一些家长质疑这样真的能够限制学生补课吗?要知道学校可不能时时刻刻地看着学生,谁知道学生放假之后会如何。
而且现在确实有不少学生想要通过补课的方式提供学习成绩,这也是需要考虑得到的。不过,至于能不能限制补课,我觉得能,毕竟现在有了政策进行支撑。
学生们想要提高学习成绩那就得靠自己的努力,家长们如果想要让孩子提高学习成绩,可能就得去尝试新的方法或者是一切顺其自然。
写在最后:
对于学生来说,通过补课来提升自己的学习成绩并没有什么问题,关键还是在于现在为促进教育公平,教育部已经明令禁止了这一行为,学生现在要做的就是接受,并且调整心态。
教育是一个国家发展的基石,自然相关部门也要格外重视这一方面,同时也要给学生们营造一个良好的竞争环境,持续推进从应试教育向素质教育迈进。
今日话题:
你觉得应该全国都实行这种模式来限制学生补课吗?欢迎留言讨论分享。
版权声明:我们致力于保护作者版权,注重分享,被刊用文章【学校保证书(双减后的第一个寒假)】因无法核实真实出处,未能及时与作者取得联系,或有版权异议的,请联系管理员,我们会立即处理! 部分文章是来自自研大数据AI进行生成,内容摘自(百度百科,百度知道,头条百科,中国民法典,刑法,牛津词典,新华词典,汉语词典,国家院校,科普平台)等数据,内容仅供学习参考,不准确地方联系删除处理!;
工作时间:8:00-18:00
客服电话
电子邮件
beimuxi@protonmail.com
扫码二维码
获取最新动态
