大家都知道,很多院校的调剂信息都是等到调剂系统开放的前几天才公布的,如果傻傻等着等着所有学校都公布完信息再去准备调剂,那时候就已经晚了。因此,在这之前你需要先了解往年的调剂情况,确定几个目标院校早做打算。
因此,本文就给大家分享药物化学专业的往年调剂情况以及复试方法。祝大家调剂顺利,成功上岸!
1、药物化学调剂一定要与第一志愿专业相同或者相近,应在同一学科门类范围内。
研新生解读:原则上应在同一个一级学科下,即一志愿报考专业代码与申请调入专业代码前4位应一致,比如一志愿报考100700药学、100701药物化学、100702药剂学、100703生药学、100704药物分析学、100705微生物与生化药学、100706药理学。由于2021年以后调剂政策要求只允许本学科内调剂,故理学门类药学专业不可以调剂至医学学科门类的药学专业。每个学校调剂的政策和要求不同,需要结合具体的学校具体分析。具体的调剂方法可以详看调剂第4部分调剂方法。
2、药物化学专业调剂初试科目与调入专业初试科目相同或相近,其中初试全国统一命题科目应与调入专业全国统一命题科目相同。
研新生解读:药学学一级学科专业初试统考科目一般为政治、英语一这两门。其中专业课部分一般会是药学综合,其中一般有有机化学、生物化学、分析化学、药物化学、药剂学等基础专业课,有些调剂学校可能会要求与该校初试考试科目相同或相近,我们在调剂的时候要注意分辨
3、初试成绩符合调入地区的初试成绩基本要求。
研新生解读:举例说明,第一志愿报考的是A区药物化学专业,如果想要调剂到B区,首先要符合B区药物化学国家线。报考B区药物化学专业,如果想要调剂A区药物化学专业,同时需要满足A区药物化学专业国家线。
4、重点关注目标调剂院校专业往年调剂信息及最新调剂政策
研新生解读:比如往年可调剂院校/专业、调剂录取的最高分、最低分、中位分,以及调剂人数,往年有调剂名额的院校今年一般也都会有,结合往年调剂成功考生分数及今年调剂政策来判断调剂可行性,重点参考调剂方法部分;
北京:北京协和医学院药学院
河北:河北医科大学不区分院系所、河北北方学院药学系
内蒙古:内蒙古医科大学药学院
辽宁:辽宁大学药学院、中国医科大学药学院、锦州医科大学药学院、大连医科大学药学院
吉林:延边大学药学院
黑龙江:哈尔滨医科大学药学院、黑龙江中医药大学药学院
江苏:南京中医药大学药学院
浙江:浙江中医药大学药学院、浙江中医药大学嘉兴学院
安徽:安徽医科大学药学院、安徽中医药大学药学院
福建:福州大学化学学院、福建医科大学药学院、福建中医药大学药学院
江西:江西中医药大学药学院
山东:山东大学药学院、中国海洋大学医药学院、潍坊医学院药学院、青岛大学医学部
湖北:武汉工程大学化工与制药学院、国家磷资源开发利用工程技术研究中心、药物研究院、绿色化工过程教育部重点实验室、武汉轻工大学生物与制药工程学院、湖北工业大学生物工程与食品学院
广东:汕头大学医学院、华南师范大学化学学院、华南师范大学生物光子学研究院
广西:广西中医药大学科学实验中心、广西中医药大学海洋药物研究院、桂林医学院药学院
重庆:重庆医科大学不区分院系所
四川:西南医科大学药学院、川北医学院药学院、成都大学药学院、四川抗菌素工业研究所
贵州:贵州医科大学药学院
云南:昆明医科大学不区分院系所、云南中医药大学中药学院
西藏:西藏大学医学院
宁夏:宁夏医科大学药学院
新疆:新疆医科大学药学院
海南:海南医学院药学院
上海:中国医药工业研究总院药物化学
提醒:在筛选确定调剂院校时,一忌“眼高手低”,好高骛远,只关注好学校,对自身实力预判错误,在与高手对决中败下阵来,导致调剂失败;二忌妄自菲薄、缺乏自信,不敢尝试好学校,甚至导致录取院校中均是低于本科院校水平的学校,得不偿失。
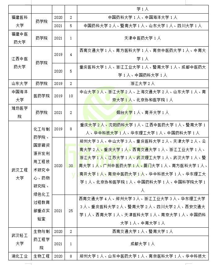
以下数据由往年各高校拟录取名单分析得出,往年调剂录取分数(调剂最低分、中位分、最高分、调剂考生录取名单)、初试/复试参考书目、最新调剂信息在研新生调剂天眼查看!
注:图中考生来源是指考生一志愿报考院校
步骤一:了解往年调剂录取分数详情,确定往年调剂过去考生的最低分、最高分、中位分,结合自身成绩情况确定调剂该院校的可能性,将调剂院校初次可分为保底院校、稳定院校、冲刺院校,判定规则如下:
我的成绩小于调剂录取最低分=冲刺院校
我的成绩在中位分上下=稳定院校
我的成绩大于调剂最高分=保底院校
注:主要用于调剂名额较多院校,个别调剂名额除外,这种不确定性较大
步骤二:结合院校调剂可能性重点核对目标院校最新调剂名额及调剂政策限制点,调剂的时候是需要同时满足目标学校专业招生报考及调剂的政策要求,可通过招生简章/招生目录/调剂公告/电话咨询/往年经验等多方面来核查,其中调剂政策限制点主要有以下几个方面:
1、学历形式限制【主要体现在招生简章及招生专业目录】
(1)同等学力-同等学力考生限制点比较多,需要重点关注招生简章及目录、调剂最新政策
(2)业余学习方式。比如业余函授和成人自考本科的考生。
2、学校等级(本科学校+报考学校)
学校等级部分主要是指报考学校、本科学校,有些学校在调剂的时候是分别会对其有所限制,比如本科学校/报考学校否是985工程/211工程/双一流工程/学科排名等级,我们在调剂的时候尤其是需要关注这些点。
3、专业(报考专业+本科专业)
(1)报考专业一致或相同相近
(2)本科专业一致或相同相近
注:有些院校需要同时满足以上要求,信息比较透明的院校会直接标注报考专业/本科专业要求
4、初试成绩
(1)总成绩要求不低于XXX分数
(2)其中单科成绩要求不低于XXX分数
注:有些院校需同时满足以上要求
5、考试科目
(1)初试统考科目
要求考试科目一致、或者难度更高的科目,接收但需要加试科目
(2)专业课
要求考试科目一致、或者难度更高的科目,接收但需要加试科目
注:有些院校需同时满足以上要求
步骤三:根据已筛选出的院校确定重新确定调剂院校难度,然后整理出该校该专业的复试考试科目及考试方法,结合各等级学校考试科目情况及自身情况,最后确定复试科目准备方向,从而最终确定填报志愿的院校,这里有三个建议:
建议一:优先选择各难度等级考试科目相同或相近的科目的院校
建议二:优先选择复试科目与本人初试考试科目的相同或相近的院校
建议三:优先选择本科学习比较好并且有把握的复试科目相同相近的院校
步骤四:结合调剂系统打开时间、复试时间确定个人调剂系统填报方案,同时最多可以填报三个平行志愿。
以上就是药物化学专业考研调剂的相关信息及经验分享,祝大家复试+调剂顺利,成功上岸!加油!
(更多考研调剂、复试相关问题,欢迎在评论区留言~)
版权声明:我们致力于保护作者版权,注重分享,被刊用文章【中国医科大学药学院(药物化学专业一志愿无法上岸)】因无法核实真实出处,未能及时与作者取得联系,或有版权异议的,请联系管理员,我们会立即处理! 部分文章是来自自研大数据AI进行生成,内容摘自(百度百科,百度知道,头条百科,中国民法典,刑法,牛津词典,新华词典,汉语词典,国家院校,科普平台)等数据,内容仅供学习参考,不准确地方联系删除处理!;
工作时间:8:00-18:00
客服电话
电子邮件
beimuxi@protonmail.com
扫码二维码
获取最新动态
