盼望着,盼望着(并没有),考研初试就要出分了,复试已经提上日程了!
前段时间,兰州理工大学计通学员发布了22年复试预通知
学委掰着指头算了算,距离复试仅剩1个多月的时间了!
从目前已公布的消息来看:
2月中下旬公布成绩
3月上旬自划线院校公布复试分数线
3月中旬发布国家线
3月下旬院校发布复试分数线
3月下旬至4月上旬开始复试调剂工作
虽然近期部分院校公布推迟开学时间,但是推迟的时间并没有太多,对复试的影响应该不会太大。目前的政策是要求各地做好预案准备,考研的复试也是一样的,各学校也会做好预案,线上、线下都有可能。同学们一定要做好两手准备!
此前,教育部等三部门发布了《关于加快新时代研究生教育改革发展的意见》,提出在硕士研究生考试招生改革上,优化初试科目和内容,强化复试考核,综合评价考生考试成绩、专业素养、实践能力、创新精神和一贯学业表现等,择优录取。
这里以某所院校公布的复试打分表为例,复试得分被拆分成各个模块,各个模块分值分为优秀、良好、一般、较差、差,因此在复试当中面试官会根据评分表中拟定的分值进行打分。
从打分表可以看到,专业素质和能力的考察中重点考察的是本学科理论知识和应用技能。而在能力以及综合素质的考察中,重点考察的是本专业之外的人文素养、社会实践等。
湖南大学法学院
湖南大学法学院21年硕士研究生复试内容包括:专业测试、综合测试、外语测试。
绍兴文理学院服装纺织学院
绍兴文理学院服装纺织学院
复试内容主要包括专业知识考察、外语水平考察及综合能力考察等。
管理学院
2021年经管专业硕士面试评分细则:
南昌大学艺术与设计学院
专业复试组成部分:线上抽题回答+口述答题+综合素质面试
复试方式:网络复试
图片
图片
河北农业大学人文社会科学学院
河北农业大学人文社会科学学院复试包含综合测试和外语水平测试,总共200分。
安庆师范大学数理学院
安庆师范大学数理学院复试考核内容主要包括综合面试、专业能力、外语听说与思想品德等,具体评分规则如下:
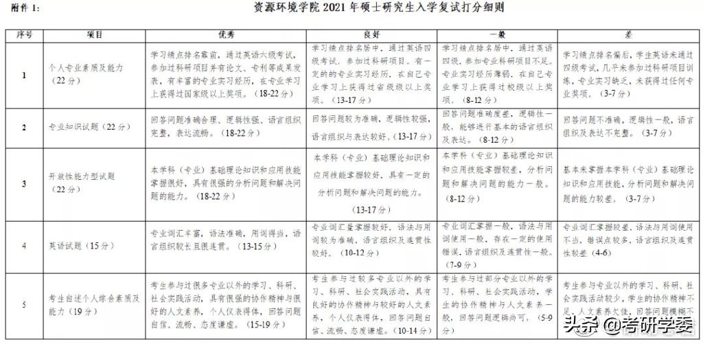
山西农业大学资源环境学院
山西农业大学资源环境学院21年硕士研究生复试设置了5道题目,满分100分。其中:
燕山大学
复试组成部分:外语听说回答+专业课抽签回答(综合问题回答不少于3个)
复试方式:网络复试
综合可以看出,复试考核的不外乎是以下四点
英语听力、口语表达能力专业知识、个人综合能力个人成绩、技能获奖情况个人临场随机应变能力从考核分值大家也可以看出,基本专业能力和综合素质占取了很大的比例,老师想要的学生是具备潜力的学生,会表达会沟通的学生,趁复试还没开始,考研君建议同学们认真准备自己的专业以及沟通能力,祝愿大家都能取得理想成绩,今年研一!
版权声明:我们致力于保护作者版权,注重分享,被刊用文章【山西农业大学资源环境学院(复试时间定了)】因无法核实真实出处,未能及时与作者取得联系,或有版权异议的,请联系管理员,我们会立即处理! 部分文章是来自自研大数据AI进行生成,内容摘自(百度百科,百度知道,头条百科,中国民法典,刑法,牛津词典,新华词典,汉语词典,国家院校,科普平台)等数据,内容仅供学习参考,不准确地方联系删除处理!;
工作时间:8:00-18:00
客服电话
电子邮件
beimuxi@protonmail.com
扫码二维码
获取最新动态
