湖北美术学院2019年艺术类招生简章预计在12月份左右发布,发布后我们会第一时间通过我们的官方工作平台公布
各高校每年简章区别不大,考生可以先参看湖北美术学院近年招生简章。根据往年报考数据显示,湖北美术学院报考竞争热度较强,有意报考该校的考生,利用艺考报考工具书《2019年艺考生报考指南》从多个维度深入查询该校录取数据,如:往年的招生计划、招生省份、实际录取人数、各专业录取分数、录取原则、承认统考情况等等。
按综合分录取是湖北美术学院的主要录取趋势,考生之间的竞争不仅仅体现在专业课成绩上,文化课所占的比重必将越来越高。文化课差的艺术生一定要提前准备,使用专门针对艺术生的文化课复习教材—艺考生文化课百日学案,主抓基础知识必考点,提高竞争优势。
2018湖北美术学院艺术类招生简章
总则
第一条 根据《中华人民共和国教育法》、《中华人民共和国高等教育法》及教育部《普通高等学校招生工作规定》等相关法律和工作规定,为规范学校全日制普通本科招生工作,保证招生工作的顺利进行,结合我校实际,特制定本章程。
第二条 学校校名全称为湖北美术学院,学校部颁代码为10523。学校地址:武汉市江夏区藏龙岛科技园栗庙路6号(藏龙岛校区),武汉市武昌区中山路374号(昙华林校区)。
第三条 学校是经教育部批准的具有高等学历教育招生资格的公办全日制普通高等学校。具有学士、硕士学位授予权。学校隶属湖北省人民政府。主管部门为湖北省教育厅。
第四条 学校全日制本科招生的主要种类为:普通高考艺术类考生。对港澳地区及台湾省艺术类招生按“中国普通高等学校联合招收华侨、港澳地区及台湾省学生办公室”有关规定执行。
第五条 培养目标:致力于培养崇德、笃学、敏行、致美,富有创新能力和创业精神,服务社会的高素质艺术专门人才。
招生对象及报名
第六条 报名对象及条件:
1、遵守中华人民共和国宪法和法律;
2、高级中等教育学校毕业或具有同等学力;
3、身体健康,无色盲、色弱,符合《普通高等学校招生体检工作指导意见》及我校专业学习的要求;
4、高考填报我校表演专业(服装表演与设计)(以下简称“服装表演类”)志愿的考生,男生身高不得低于1.80米;女生身高不得低于1.65米(含平面模特)。
5、下列人员不得报考:
①具有高等学历教育资格的高等学校在校生;
②因触犯刑律被有关部门采取强制措施的或正在服刑者;
③被高等学校开除学籍或勒令退学不满一年者(从被处分之日起,到报名开始之日止);
④往年在全国八所专门美术学院和清华大学美术学院任何一个专业考试考点被认定舞弊的考生;
⑤往年被我校取消入学资格者。
第七条 报名办法:
1、网上报名:报名网站:湖北美术学院官方网站招生就业专栏(http://www.artstudent.cn>)报名开始时间:2018年1月5日9:00开放
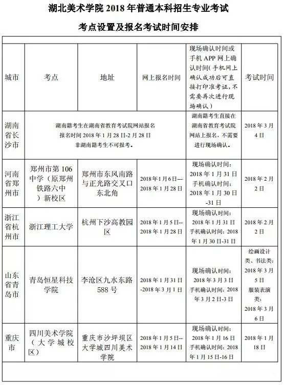
省外考点截止时间:见《湖北美术学院2018年普通本科招生专业考试考点设置及报名考试时间安排》(江苏籍、湖南籍考生在生源地所在省份教育考试院统一艺术类校考报名网站报名)。
武汉考点截止时间:2018年1月8日18:00提示:网报人数达到考场容量上限时,学校将提前关闭网报窗口,逾期不再补报,缴费成功后不得退费。
2、报名要求与缴费:
①考生本人网上填写的报名信息,要求填写完整,信息真实,内容准确。请考生认真核对报考信息,考生网上报名信息凡不按要求报名、误填、错填网报信息、填报虚假信息等造成不能考试或录取的后果由考生本人承担。(严正声明:考生高考报名号、身份证号、姓名必须准确填写,省份为考生高考所在省份,以上信息填写错误造成不能录取的后果由考生本人承担全部责任。)
②绘画设计类、书法类、服装表演类网上缴纳报名考务费180元/每场(三个考试科目)(江苏省南京市考点报名考务费按照江苏省物价局核准的收费标准执行),现场领取《专业考试准考证》(湖北籍考生网上自行打印《专业考试准考证》)。
3、现场确认程序:
①非湖北籍考生符合报考条件者,网上报名、缴费成功后,直接到网报时所选择的考点进行现场确认,就地考试,不收报考作品。
②考生本人交验第二代居民身份证原件(不准持临时身份证或户籍证明进行现场确认)报考人到现场拍照,不接受代替报名,并确认打印《专业考试准考证》。考生也可提前下载登录报名系统手机APP客户端“艺术升”,凭本人身份证原件、艺术考生《高考报名表》原件,由考生本人在报名系统手机APP上进行在线确认的办理。具体办理流程方法等详见APP软件内的提示。
③湖北籍考生不进行现场确认,于2018年1月13日起均可在湖北美术学院官方网站招生就业专栏(http://www.artstudent.cn)自行打印《专业考试准考证》,按照《专业考试准考证》考试时间、考试地点参加考试。
4、艺术设计学、艺术史论、艺术史论(艺术管理)专业(美术理论类):不参加我校组织的专业测试,考生通过所在高考省份美术类专业统考本科合格后,按照高考文化成绩从高到低择优录取。
第八条 往年在我校招生专业考试中舞弊的考生,2018年报考我校本科招生专业考试的专业成绩无效。
入学考试
第九条 报考我校考生均须参加由我校组织的专业考试(我校的三个专业考试类型:绘画设计类、书法类、服装表演类,以下简称“校考”)和参加全国普通高等学校招生统一考试(全国高考)。各专业类型文化成绩录取要求均不得低于生源所在地省级招办划定的最低文化录取分数线。考生必须通过生源地所在省组考的艺术类专业统(联)考(提前批文理类除外),考生生源地所在省未组织书法类、服装表演类专业统(联)考的,只需通过我校校考即可报考。我校专业考试科目、时间、地点及安排详见《2018年专业考试考点设置及报名、考试时间安排表》。各院系简介请在我校网站上查询。
评分办法、录取规则
第十条 我校专业考试各科分值为100分,总分为300分。由我校专业教师和校外专业教师组成评卷组,按照客观、公平、公正的原则实行封闭式评卷。
第十一条 我校专业考试按照不超过招生计划数4倍的比例划定专业合格分数线。查询专业考试成绩,请于2018年4月20日后登录湖北美术学院官方网站招生就业专栏(http://www.artstudent.cn),学校不另寄发专业合格证。
第十二条 学校招生实行计算机远程网上录取。
第十三条 考生在参加全国高考时填报的专业志愿必须与参加我校校考合格的专业考试类型一致(我校的三个专业考试类型:绘画设计类、书法类、服装表演类)。
第十四条 绘画设计类:1、只录取填报我校志愿并达到我校文化投档资格线的考生,录取填报批次为:艺术本科提前(一)批。录取时按照高考文化成绩和校考专业成绩折算分排序,以绘画设计类计划数从高到低择优录取,额满为止。录取时以专业最高成绩折算。
2、被我校拟录的考生,按考生高考填报的专业志愿根据折算分排序依次确定录取专业方向,在第1专业志愿不能满足时按照第2专业志愿录取,依次类推(即志愿优先原则)。最后不能确定其专业方向的考生,由我校根据考生填报志愿的意愿,安排至名额未满的专业方向内。
第十五条 书法类:只录取填报我校志愿并达到我校文化投档资格线的考生,录取填报批次为:艺术本科提前(一)批。录取时根据第1专业志愿按照高考文化成绩和校考专业成绩折算分排序,以书法类计划数从高到低择优录取,额满为止。
第十六条 美术理论类:只录取填报我校志愿并达到我校文化投档资格线的考生,录取填报批次为:艺术本科提前(一)批。不参加我校组织的专业测试(不需要网上报名和缴费),考生通过所在高考省份美术类专业统考本科合格后(考生所在高考省份书法类专业统考本科合格也可报考),按照高考文化成绩从高到低择优录取。录取时根据第1专业志愿按照高考文化分排序择优录取。高考文化成绩总分相同时,按照英语和语文成绩相加后从高到低排序录取。
第十七条 动画(中外合作办学)录取原则:
1、只录取填报我校第一志愿并达到我校文化投档资格线的考生,录取填报批次为:艺术本科提前(一)批。按照绘画设计类录取原则执行;
2、专业志愿为平行志愿,只录取填报该专业志愿的考生,高考专业志愿“服从志愿调剂”但未填报该专业考生不能参加录取;
3、未达到绘画设计类录取控制分数线的考生,在满足以上两款条件的基础上,按照该专业计划数单独划定该专业折算分录取控制分数线(该专业具体介绍见湖北美术学院官方网站-组织机构-国际交流与合作处,网址:http://wsb.hifa.edu.cn)。
第十八条 服装表演类:只录取填报我校第一志愿并达到我校文化投档资格线的考生,录取填报批次为:艺术本科提前(一)批。录取时根据第1专业志愿按照校考服装表演类专业成绩排序择优录取。
第十九条 工业设计、风景园林、艺术教育、文化产业管理专业录取原则:
1、不参加我校组织的专业测试(不需要网上报名和缴费),按照高考文化成绩排序择优录取,只录取填报我校志愿并达到我校文化投档资格线的考生。录取填报批次为:提前批文理本科。
2、录取时根据第1专业志愿按照高考文化分排序择优录取。高考文化成绩总分相同时,按照英语和语文成绩相加后从高到低排序录取。
第二十条 录取时,对进档考生的高考文化考试成绩和专业考试成绩,按本章程第二十二条比例折算办法执行,根据政审体检情况,德、智、体、美全面衡量择优录取。
第二十一条 各专业类型的高考文化成绩与校考专业成绩比例折算办法如下:
1、绘画设计类:(高考文化成绩×0.4+专业成绩×0.6)×2=折算分。
2、书法类:(高考文化成绩×0.6+专业成绩×0.4)×2=折算分。
3、美术理论类:考生通过所在高考省份美术类专业统考本科合格后(考生所在高考省份书法类专业统考本科合格也可报考),按照高考文化分排序从高到低择优录取。高考文化成绩总分相同时,按照英语和语文成绩相加后依次录取。
4、服装表演类:校考只测试服装表演基础,不进行绘画基础测试。高考文化成绩达到我校投档分数线,按校考表演专业成绩排序录取。
5、工业设计、风景园林、艺术教育、文化产业管理专业:按照高考文、理科文化成绩分文理两类排序,从高到低择优录取。高考文化成绩总分相同时,按照英语和语文成绩相加后依次录取。根据专业志愿优先原则确定录取专业。
6、无往届生与应届生限制,无男女比例限制。高考文化成绩不分文理科。(工业设计、风景园林、艺术教育、文化产业管理专业除外。)
第二十二条 对于各种增加分数或降低分数投档的考生,依照国家政策的有关规定执行。
第二十三条 学校对考生身体健康状况的要求执行《普通高等学校招生体检工作指导意见》的规定。新生入学后,对新生进行身体健康状况复查,对经复查不符合体检要求或不宜就读已录取专业者,按有关学籍管理规定办理,予以转专业或取消入学资格。
第二十四条 学校录取的各类考生,经考生所在的省(市、自治区)招生主管部门审批同意以后,学校寄发录取通知书。
第二十五条 在国家核定的年度招生规模内,学校将视各省考生的成绩情况,调节各省统考上线考生生源不平衡的问题。
新生入学及收费
第二十六条 新生入学后,学校将在三个月内进行复查,并组织专业测试,复查不合格者,将根据国家有关规定取消入学资格,退回原籍。有严重违纪行为者,报生源地省考试院、省招生办备案,以后均不得报考我校任何学历层次的招生考试。
第二十七条 在校生可参加湖北省教育厅确定的10校联合办学跨校辅修双学位,选修第二学位课程规定学分,获得相关院校的第二学位。10校联合办学高校有:湖北美术学院、中南财经政法大学、中南民族大学、湖北工业大学、武汉工程大学、武汉纺织大学、湖北经济学院、湖北警官学院、武汉体育学院、湖北第二师范学院。学校不断拓展国际交流与合作,目前已与瑞士、韩国等国的相关大学开展交换生项目。
第二十八条 我校录取新生的学杂费及在校期间的待遇,均按国家有关规定办理。学校设有国家奖学金、国家励志奖学金、国家助学金、新生奖学金、湖北美术学院本科优秀习作奖、湖北美术学院优秀本科毕业作品奖、学院奖学金、临时困难补助金、“北村”奖学金、马利艺术奖、“红星宣纸”奖学金,秋季采风写生优秀作品奖等多项奖助学金,奖励品学兼优的学生。学校为在校学生提供勤工助学岗位。
招生监督
第二十九条 学校纪委对本校的招生工作进行全程监督。
通信地址:武汉市江夏区藏龙岛科技园栗庙路6号(藏龙岛校区)湖北美术学院纪委办公室
邮编:430205
纪检监察电话:027-81317062(办公室)
湖北美术学院招生办公室(全日制本科)
通信地址:湖北省武汉市江夏区藏龙岛科技园栗庙路6号(藏龙岛校区)
学校网址:
邮编:430205咨询电话:027-81317222
咨询时间:周一至周五(节假日除外)上午9:00-11:30下午14:30-17:00
查分网址:请于4月20日后登录湖北美术学院官方网站招生就业专栏(http://www.artstudent.cn)
第三十一条 本章程自公布之日起实行。
版权声明:我们致力于保护作者版权,注重分享,被刊用文章【湖北文理学院2017艺术类招生简章(湖北美术学院2019年艺术类招生简章什么时候发布)】因无法核实真实出处,未能及时与作者取得联系,或有版权异议的,请联系管理员,我们会立即处理! 部分文章是来自自研大数据AI进行生成,内容摘自(百度百科,百度知道,头条百科,中国民法典,刑法,牛津词典,新华词典,汉语词典,国家院校,科普平台)等数据,内容仅供学习参考,不准确地方联系删除处理!;
工作时间:8:00-18:00
客服电话
电子邮件
beimuxi@protonmail.com
扫码二维码
获取最新动态
