“TOP大学来了”小编按,1月19日,江南大学胥传来、匡华教授团队及美国密歇根大学Nicholas A. Kotov教授作为通讯作者联合在全球顶级科研期刊《Nature》杂志发表了题为“Enantiomer-dependent immunological response to chiral nanoparticles”的论文,江南大学食品学院青年教师徐丽广教授和2018级博士生王秀秀为该文章的共同第一作者。“TOP数据库”显示这是江南大学建校以来首次以第一单位发表的《Nature》。
研究团队揭示了独特手性纳米材料作为免疫佐剂能均衡地介导体液免疫应答和细胞免疫应答,不但为保护性疫苗研发提供了理论支撑,而且为治疗性疫苗的研发指明了方向。

手性是指物体与其镜像无法重合的现象,存在于从微观到宏观上的各个尺度。手性对生命起源和生命体系具有重要意义,众所周知,生命选择左手性-氨基酸 、右手性的糖等小分子来构筑蛋白质、核酸等生物大分子。
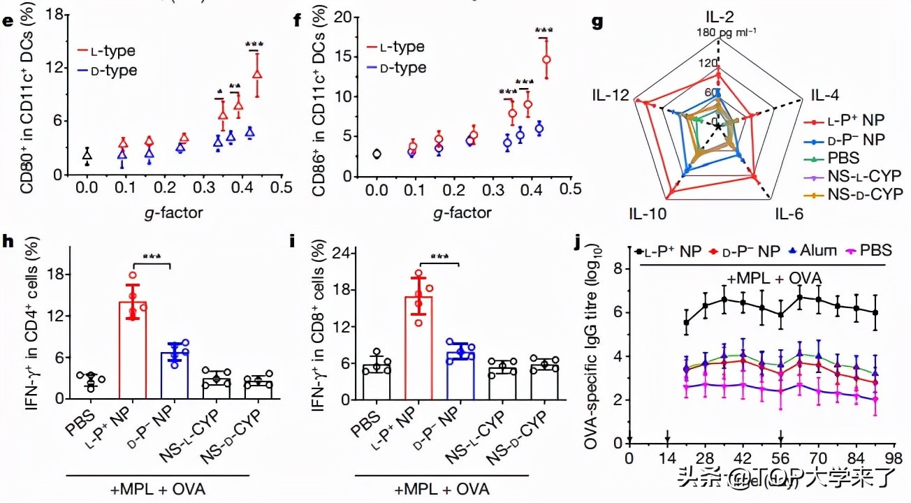
在该工作中,研究团队研制了不对称因子达0.44的强手性纳米免疫佐剂,有效致敏免疫细胞,使得肿瘤坏死因子-α、γ-干扰素、白介素-12等细胞因子的表达量提升了1~2倍。
研究人员通过H9N2流感病毒感染的小鼠模型,验证了左手性免疫佐剂有效促进细胞免疫应答和体液免疫应答,维护了机体的健康和内环境稳定。左手性免疫佐剂产生抗体的滴度是传统商业化铝佐剂的800余倍,是右手性纳米佐剂的1580余倍。

手性纳米佐剂激活免疫应答的机理图
该研究表明,手性佐剂与抗原呈递细胞表面的G蛋白偶联受体家族CD97、EMR1等分子特异性结合,激活炎症小体通路,促进了抗原的有效递呈。强手性免疫佐剂促进淋巴细胞活化、增殖和分化,产生IL-2、IL-4、IL-12、IFN-γ等细胞因子,同时诱导细胞免疫应答和体液免疫应答,从而更好地预防感染,并带来持久的疫苗保护效果。
该研究的三大亮点:
偏振光合成强手性纳米佐剂:研究人员筛选了系列手性配体,纳米佐剂制备过程中引入偏振光,并与不同波长偏振光优化组合,诱导高指数晶面上形成对称性破缺,最终获得了表面形貌均一,各向异性因子高达0.44的强手性纳米佐剂,实现了镜像强手性纳米佐剂的精准合成。发现了手性纳米佐剂进入免疫细胞机制:通过冷冻电镜、光谱和蛋白分析,研究团队发现并证实主要由CD97和EMR1两种七次跨膜蛋白介导了手性纳米佐剂进入细胞的机制。发现了手性纳米佐剂介导免疫应答的机制:研究团队发现了免疫细胞的活化与手性纳米佐剂的手性强弱呈现相关性。手性纳米佐剂通过激活炎症小体NLRP3途径,调控细胞因子的表达模式,介导了细胞免疫应答和体液免疫应答。图1. 光技术手段合成的手性纳米粒子的形貌和光谱学研究
图2 所合成的手型纳米粒子的电磁场量化和手性测量
图3 纳米粒子介导的免疫反应


图4 BMDCs的手性依赖性细胞内摄入

匡华教授在实验室开展科研
匡华,江南大学食品学院教授。国家“杰青”、教育部“青年长江学者”、中组部青年拔尖人才、科技部中青年领军人才。2003年江南大学食品学院学士,2006年中国农业大学理学院硕士,2009年中国农业大学动物医学院博士学位。2009年进入江南大学工作,2012-2013年香港城市学博士后。
研究方向是食品安全与生物传感分析。目前担任 Food and Agricultural Immunology期刊副主编,担任Journal of Materials Chemistry C、 Materials Chemistry Frontiers 、《化学进展》、《中国食品卫生杂志》等期刊顾问编委。主持包括国家自然科学基金杰出青年基金、国家重点研发课题在内的多项课题。在Nat Chem., Nat Commun., JACS等期刊发表论文130余篇;荣获亚太经合组织(APEC)科学创新研究与教育奖(2016),第15届中国青年科技奖(2018),第16届中国青年女科学家奖(2019)。

胥传来,江南大学二级教授,博士生导师,国家粮食质量安全生物快速检测技术创新中心主任、江南大学生物界面与生物检测研究中心负责人、食品科学与工程一流学科食品安全与质量控制中心主任。
二十多年来致力于食品安全检测技术与装备的研究,特别是在自主知识产权小分子污染物单克隆抗体库构建、高效免疫亲和试剂的研发和产业化应用做出了重要创新。
为英国皇家化学会Fellow,国务院政府特殊津贴专家、科技部 “食品安全”创新团队负责人,以第一或通讯作者在Nature Biomedical Engineering, Nature Comm., JACS, Angew. Chem., JAFC等一流期刊,发表SCI论文400 余篇,他引超过12000次,出版5 部教材和专著;主持制定国家标准10 项、行业标准9 项;授权国家发明专利225 件、授权国际发明专利10 件;为《Food and Agricultural Immunology》期刊(SCI)主编,入选中国高被引学者榜单。先后4 次获得国家科技进步二等奖(2007,2/10;2009,3/10;2011,2/10;2017,1/10),获第二十二届中国专利银奖(2021,1/7)、2018 年江苏省专利发明人奖以及其他省部级一等奖7 项。
审核、编辑:大可
版权声明:本文由“TOP大学来了”综合自“Nature、江南大学”,版权归原作者所有,文章转摘只为学术传播,如涉及侵权问题,请联系我们,我们将及时修改或删除。
版权声明:我们致力于保护作者版权,注重分享,被刊用文章【江南大学北美学院(重大突破)】因无法核实真实出处,未能及时与作者取得联系,或有版权异议的,请联系管理员,我们会立即处理! 部分文章是来自自研大数据AI进行生成,内容摘自(百度百科,百度知道,头条百科,中国民法典,刑法,牛津词典,新华词典,汉语词典,国家院校,科普平台)等数据,内容仅供学习参考,不准确地方联系删除处理!;
工作时间:8:00-18:00
客服电话
电子邮件
beimuxi@protonmail.com
扫码二维码
获取最新动态
