Hi,同学们,我是聚创考研院校规划菜菜老师!
之前有同学想要了解建筑学考研相关知识,今天菜菜老师就和同学们一起来聊聊这个话题。
对于建筑学考生而言,考研可选择的专业方向众多,除了本身的建筑学专业,还有城乡规划、风景园林相关专业。
在考研考取难度上通常也是建筑学的考取难度最高,风景园林这类竞争激烈程度较小些。就业层面上,建筑学就业适用面较广,不仅限于建筑设计本身,也可从事城乡规划和风景园林景观设计相关工作。
就读于建筑学专业的同学应该都了解过以下院校:
建筑老八校是较早开设建筑学与城市规划等专业并享有行业与学术界声誉的八所高校的概称,为新中国的建设乃至现代化的建设贡献巨大。
随着房地产行业的不断发展,建筑行业迎来了黄金发展阶段,也由此诞生了一批建筑发展迅速、实力强劲的院校,称之为建筑新八校。
今天我们所要提及的院校,不在建筑老八校与新八校的行列,但其建筑相关实力不俗。这所院校便是位于广东的广州大学,接下来让我一起了解一下广州大学的具体考情吧!
广州大学建筑与城市规划学院前身为1991年成立的华南建设学院西院建筑系和环境艺术系。早年的华南建设学院为省、市共管的普通高等本科学校,分东院和西院,开设建筑学、工业与民用建筑、城镇建设、给水排水工程、公路与城市道路工程等本科专业,并于1995年成为学士学位授予单位。
2000年7月,华南建设学院西院并入新广州大学,在原建筑系和环境艺术系的基础上成立广州大学建筑与城市规划学院。整个建筑学专业办学历史悠久,建筑土木相关实力不俗。
该专业毕业生主要流向政府机关、事业单位、设计企业等单位。具体政府机构如广州市国土资源和房屋管理局、广州市白云区国土资源和规划局等;事业单位如广州市白云区规划编研信息管理中心;设计企业涉及较多,如广州大学建筑设计研究院、广州市设计院、广州市城市规划设计所等等。
毕业生薪酬待遇也较高,根据2020年广州大学研究生就业质量报告得知,建筑学仅平均薪酬便达到7346。
广州大学建筑学近年来仅有学硕进行招生,总体招生体量不大,基本维持在10人左右,在19年之前复试淘汰率在1.8:1左右,19年后复试淘汰率降至1.4:1左右。
同样受到近几年考研人数激增的影响,广州大学建筑学的分数近年来也不断提高,不过分数的变动有一部分原因来源于当年专业课的难易程度,例如19年,整体分数较底便有很大原因是专业课导致的。对于意向报考广州大学的同学们来说,预定分数不可低于340分,如果想尽可能求稳一些,还是需要努力往360分冲刺。
广州大学的建筑学分为传统的四个方向,相对来说建筑设计及其理论方向热度较高,选择的同学也较多。
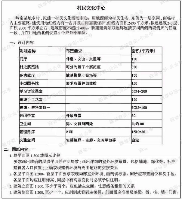
第一门专业课617中外建筑史主要参考书目为:《中国建筑史》(《中国建筑史》编写组,中国建筑工业出版社)、《外国建筑史》(陈志华,中国建筑工业出版社)。第二门专业课为6小时的快题设计,近年考察的题目有:园艺展览中心设计、村民文化中心设计、青年旅社设计、企业会所设计、图书馆设计等等。
菜菜也给同学们找到了19年快题的真题供同学们进行参考:
在南部沿海相关地区,华南理工的建筑学实力顶尖,其次便是深圳大学,广州大学、华侨大学紧随其后。
对于广州大学而言,算是建筑学实力不错院校中考取难度适中的院校,不过其报录比基本在10:1左右,考取难度不算特别简单,但对于想去经济发展较好地区,对于院校综合水平以及专业实力有一定要求的同学而言,广州大学还是很不错的。
以上是聚创考研菜菜老师给大家推荐的院校专业,如果同学觉得内容对你有帮助,欢迎点赞、评论、转发一键三连,原创不易,你的鼓励将是我前行的最大动力!
版权声明:我们致力于保护作者版权,注重分享,被刊用文章【广州大学研究生院官网(广州大学这个专业实力强很吃香又不算难考)】因无法核实真实出处,未能及时与作者取得联系,或有版权异议的,请联系管理员,我们会立即处理! 部分文章是来自自研大数据AI进行生成,内容摘自(百度百科,百度知道,头条百科,中国民法典,刑法,牛津词典,新华词典,汉语词典,国家院校,科普平台)等数据,内容仅供学习参考,不准确地方联系删除处理!;
工作时间:8:00-18:00
客服电话
电子邮件
beimuxi@protonmail.com
扫码二维码
获取最新动态
