大家好,我是企业运营分享官,致力于分享实用的企业管理咨询工具及咨询案例,向管理大师致敬,向经典案例学习,请您关注,收藏,点赞,评论!
这一份是波士顿咨询公司在我国移动通信行业知名公司做的品牌战略培训,内容全面精辟,对近代的品牌战略及策略做出了全面的解答。在这份资料中您将学到以下内容:
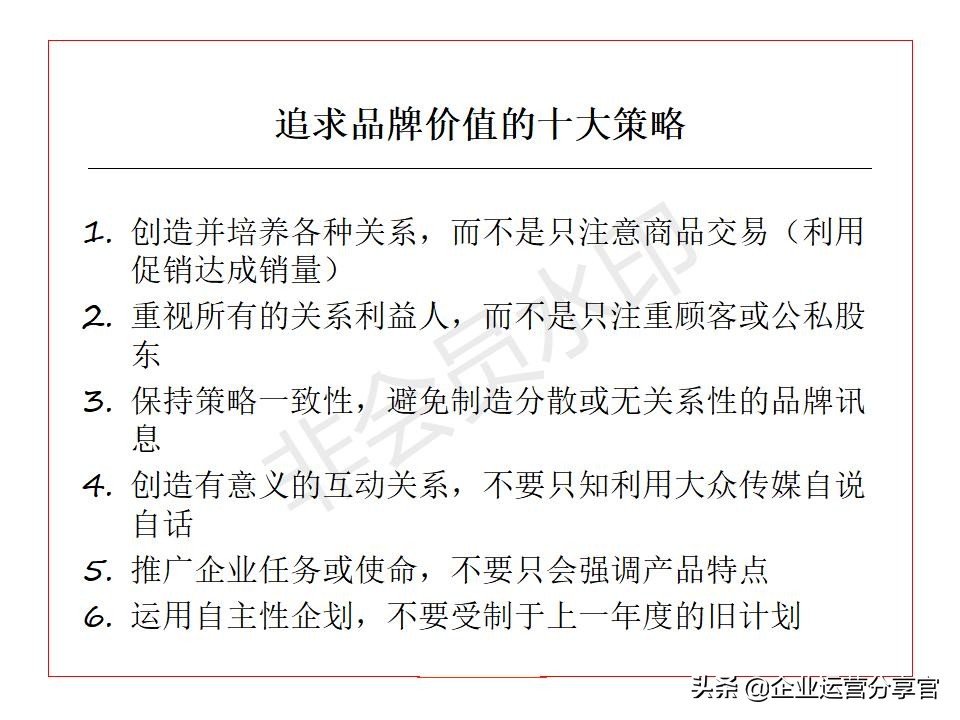
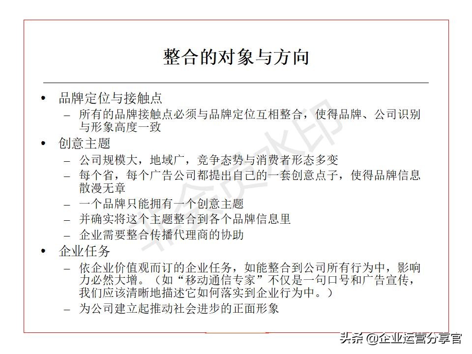
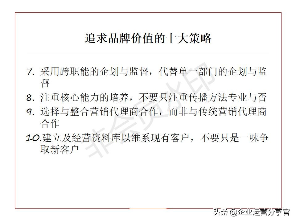
品牌如何整合营销;品牌资产方程式;顾客拥有的过程;如何建立360度品牌;什么是品牌行为;新的“品牌价值范畴”视角;品牌关系驾驭法;品牌价值的十大策略。版权声明:我们致力于保护作者版权,注重分享,被刊用文章【波士顿品牌培训(价值百万的波士顿咨询公司培训资料)】因无法核实真实出处,未能及时与作者取得联系,或有版权异议的,请联系管理员,我们会立即处理! 部分文章是来自自研大数据AI进行生成,内容摘自(百度百科,百度知道,头条百科,中国民法典,刑法,牛津词典,新华词典,汉语词典,国家院校,科普平台)等数据,内容仅供学习参考,不准确地方联系删除处理!;
工作时间:8:00-18:00
客服电话
电子邮件
beimuxi@protonmail.com
扫码二维码
获取最新动态
