大家好,我是企业运营分享官,致力于分享实用的企业管理咨询工具及咨询案例,向管理大师致敬,向经典案例学习,请您关注,收藏,点赞,评论!
这一份是波士顿咨询公司在我国移动通信行业知名公司内部会议上,针对服务性品牌管理做的培训,在这份资料中您将学到以下内容:
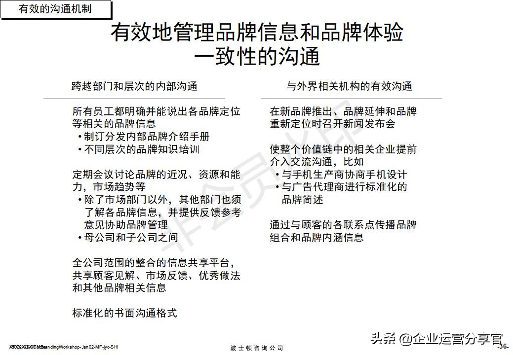
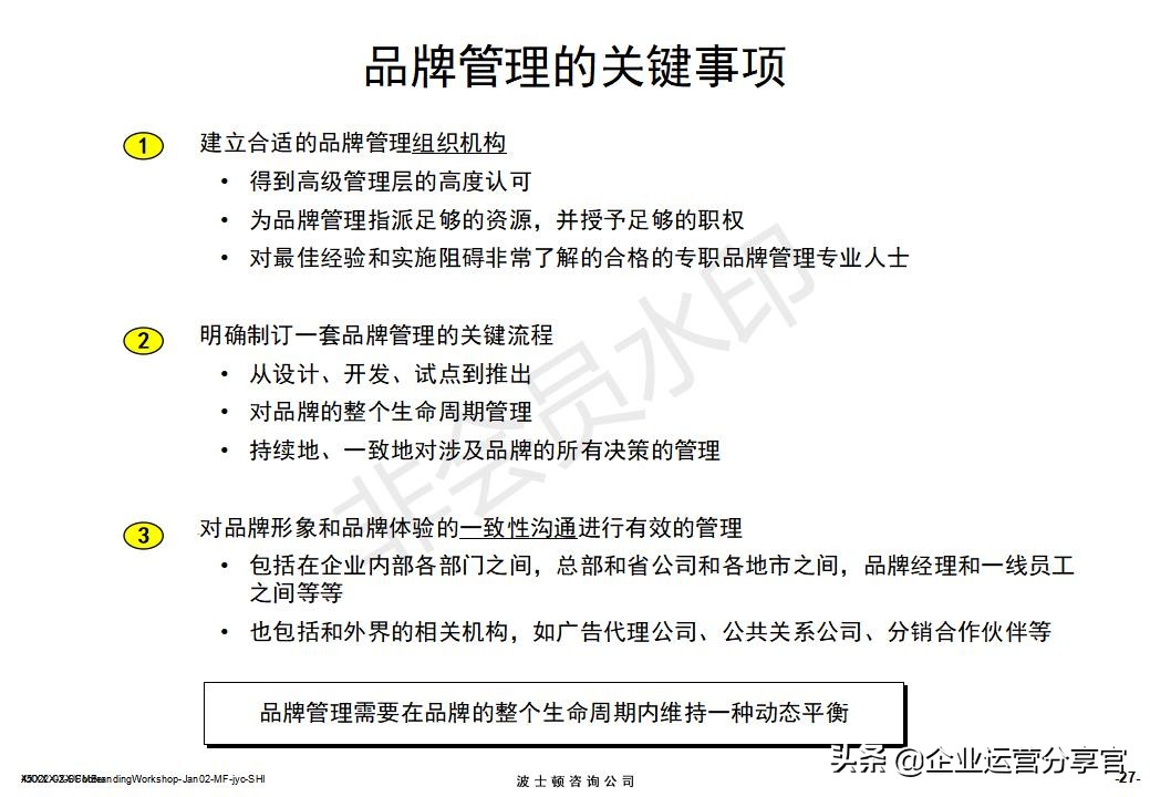
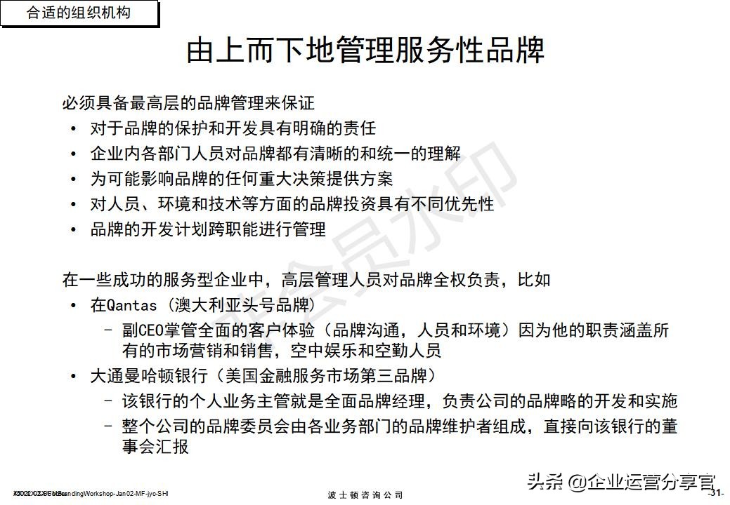
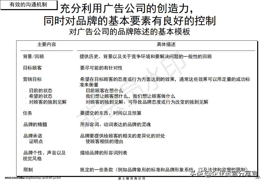
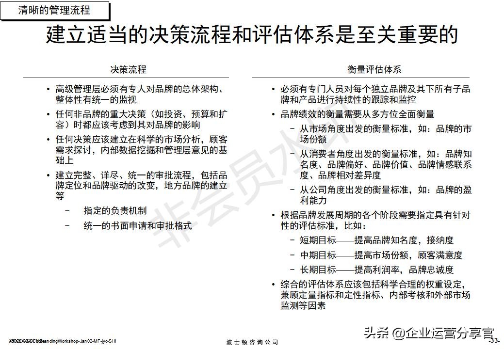
品牌管理的基本要点;服务性品牌的独特原则;品牌管理的关键要素版权声明:我们致力于保护作者版权,注重分享,被刊用文章【波士顿品牌培训(价值百万的波士顿集团内部培训资料)】因无法核实真实出处,未能及时与作者取得联系,或有版权异议的,请联系管理员,我们会立即处理! 部分文章是来自自研大数据AI进行生成,内容摘自(百度百科,百度知道,头条百科,中国民法典,刑法,牛津词典,新华词典,汉语词典,国家院校,科普平台)等数据,内容仅供学习参考,不准确地方联系删除处理!;
工作时间:8:00-18:00
客服电话
电子邮件
beimuxi@protonmail.com
扫码二维码
获取最新动态
