什么是痛风石?
如果在您患上痛风性关节炎后,没有及时、规范进行正规的治疗,尤其是不坚持长期降尿酸,血尿酸持续或反复升高,在身体的很多地方都会出现尿酸钠结晶大量沉积于软组织,引起慢性炎症,并且诱导周围出现纤维组织增生并进而包裹沉积的尿酸钠晶体,从而逐渐形成一种硬度不一、大小各异的结节,它们可软如海绵、也可以坚如磐石,可小如芝麻、也可以大如鸭蛋,这种就是我们说的痛风石,医学上称为痛风结节。
脚部多处新长出痛风石的状态
一般在人体四肢末端体温要比靠近心脏部位的体温要低,如果四肢在30℃时,尿酸盐的溶解度降低为40mg/L,针形单钠尿酸盐容易在无血供或者血供相对比较少的组织,比如软骨、肌腱、韧带等部位沉积。
刚开始痛风石沉积时,人很少能发觉,因为痛风石就是单钠尿酸盐结晶的聚集物,初期痛风石仅仅表现为尿酸盐晶体沉积,导致关节炎反复发作;中期痛风石的表现是在X线片中出现穿凿样病变,在肌骨超声下出现“双轨征”等;后期则表现为皮下结节,用肉眼或者用手都能观察到。
痛风石在肌骨超声下的表现
痛风石一般在起病5~10年内发生,但临床也会发现有急性痛风性关节炎初次发作后3年时间不到就长出痛风石的;也罕见出现仅仅高尿酸血症多年突然长出痛风石的患者。但总的来说,血尿酸水平越高,病程越长,痛风石的发生率越高;尤其血尿酸值长期在540μmol/L以上的患者,约5%可见痛风石。
病程越长的痛风性关节炎患者,越常见痛风石:病程<5年痛风石的发生率约为10%,5~20年者为55%,>20年者为75%。血尿酸水平越高的痛风性关节炎患者,痛风石分布越广泛,血尿酸<600μmol/L的患者痛风石多为单发;血尿酸>660μmol/L时多为泛发型痛风石。手部多关节出现痛风石
痛风石一般隆起于皮下,外观像芝麻大到鸡蛋大的黄白色赘生物,表面菲薄,一不留神就容易破溃;痛风石破溃后可以排出白色粉末状或糊状物,经久不愈,但是较少继发感染。
有痛风患者害怕长出痛风石,其理由是长出痛风石后会持续疼痛。其实痛风石本身不一定会疼痛,痛风石对于痛风患者的影响还可能导致关节变形或遭受严重破坏,影响活动能力。
痛风石容易长在哪些部位呢?除了肝、脾、肺以及中枢神经系统外,几乎所有的组织都可形成痛风石,常见的肾脏和关节部位。
脚部多关节出现痛风石
一般来说,痛风石经常出现的地方是关节内及其附近,比如耳郭、第一跖趾关节、跖趾关节、踝关节、前臂伸面、指关节、腕关节、肘关节及膝关节等;而有些患者在鼻软骨、舌部、声带、心肌等会出现;泛发型的痛风石患者,在肩部、胸部、背部、腹部、腰部和臀部等部位也会出现。
痛风石容易出现的关节部位,还是与血液循环和人体体温分布梯度有关,尤其是人体体温较低的地方、容易负重的地方,也容易出现急性痛风性关节炎发作。
有些医生临床上将尿酸性肾结石也归于痛风石类,刘医生觉得还是区分开来比较好。尿酸盐结晶沉积在肾脏,会出现的不仅是肾结石,还可能导致慢性尿酸性肾病等。
肘部巨大痛风石
发生在手足肌腱附近的痛风石,常常会影响关节活动。这是因为当痛风石发生在关节内,可以造成关节软骨及骨质的侵蚀破坏、增生,关节周围组织纤维化,出现持续关节肿痛、强直、畸形、骨折等。
痛风石引起骨质破坏的机制
那么,出现痛风石该怎么办呢?降尿酸治疗能不能溶解痛风石?有不少患者问刘医生。老刘的答案是,需要根据具体情况而定,有时候痛风石不一定能被溶解。
01|降尿酸治疗是基础
痛风是一种慢性病,痛风石长出来证明痛风已经进入了慢性痛风性关节炎期,当出现痛风石、慢性痛风性关节炎或痛风性关节炎频繁发作(≥2次/年),血尿酸<300μmol/L更有利于控制痛风的症状和体征。
通常来说,在痛风病程<10年的患者中,膝关节或第一跖趾关节的尿酸盐结晶<1.5cm,在血尿酸持续达标1年左右,其痛风石可以消失;但是对于痛风病程>10年的患者中,在血尿酸持续达标1.5年左右,其痛风石可以消失。
在治疗痛风降尿酸时,可以根据病情合理使用降尿酸药物,或者采用免疫吸附治疗过滤血液中的尿酸盐结晶,或采用经筋刀对于关节炎疼痛部位进行炎症消除。但需注意每1~3个月监测血尿酸、肝肾功能,观察痛风或相关伴发病的发生。
免疫吸附治疗可以调节免疫系统和降低尿酸盐水平
有些降尿酸药物剂量需要不断调整,有些降尿酸药物可能服用一段时间才会发挥作用,在降尿酸治疗时如果痛风急性发作不需要停药,药物出现不良反应需要及时咨询主诊医生。如果“好了伤疤忘了疼”,不坚持治疗或者不遵医嘱用药,治疗可能会半途而废,甚至出现其他不良反应。
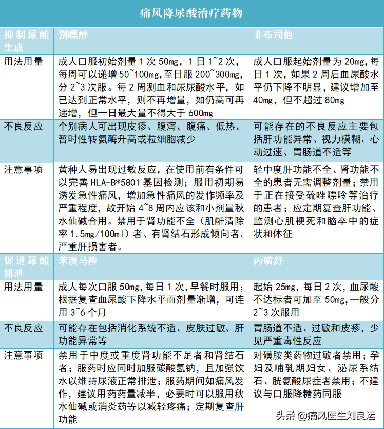
痛风降尿酸治疗常用药物
02|规范生活习惯是保障
生活方式管理是痛风的非药物主要方式之一,尤其是在痛风石出现后,在生活习惯上要注意自律,痛风的生活习惯改变主要是包括管住嘴、多喝水、迈开腿。
管住嘴:时刻注意食物的嘌呤含量,控制每日嘌呤摄入总量不高于300mg,避免高嘌呤食物的摄入;控制每日热量、脂肪和蛋白的摄入,尤其注意高脂肪食物要尽量少吃;戒烟戒酒戒奶茶;多吃新鲜蔬菜和低糖水果;保持一日三餐定时定量和营养均衡。管住嘴,学会控制饮食
多喝水:时刻注意饮水,在肾功能正常的情况下保持每日排尿在2000ml左右,一般建议饮水在2500ml左右;分次饮水,而不是一次性饮用大量的水;喝水应该一口一口慢慢喝,不要等渴了再喝,应该在两顿饭之间适量喝;运动时要注意适时补充水分。痛风多喝水,分次饮水,及时排尿
迈开腿:在痛风间歇期保持快走、慢跑、游泳、慢速骑自行车、跳坝坝舞等有氧运动;运动量不宜过大,尤其有痛风石的患者,关节处可能已经有了损伤,不宜过多运动;运动要循序渐进,一般初次运动时间在15分钟左右,保持2周后增加到30分钟;运动要持之以恒。迈开腿,学会控制体重
03|手术治疗不能一劳永逸
对于长出痛风石的痛风患者来说,如果痛风石不大,不影响脏器功能,可以不必手术治疗;但是当患者存在痛风石影响关节功能或压迫神经、尿酸盐侵蚀让指(趾)坏死、痛风石导致关节畸形、痛风石导致尿酸无法正常下降等情况时,可以考虑手术治疗。痛风石的手术治疗包括针刀镜和关节镜。
针刀镜:主要是应用横络解结法结合现代内窥镜技术研发而出,是针刀与内镜的结合,主要用于治疗小关节的痛风石。针刀镜可以清除患病部位炎性物质、痛风石、异物、滑膜刨削、狭窄关节腔扩张等。针刀镜下痛风石患处负压引流
关节镜:主要在膝关节、腕关节、踝关节等大关节出现痛风石或痛风石较大时采用的微创手术,关节镜手术对于滑膜、肌腱等处的尿酸盐结晶难以清除干净,所以临床常采用关节镜结合针刀镜治疗。关节镜下痛风石治疗
04|痛风石破溃后及时处理
痛风石因为会导致皮肤菲薄而容易破溃,因为伤口难以愈合,常常成为痛风石患者的烦恼。通常来说,如果痛风石较小,可以勤换药以保持局部创面清洁,同时采用手术治疗清理患处尿酸盐结晶,加快伤口愈合;如果较大的痛风石破溃、范围广、破溃时间长,往往难以自行愈合,可给予负压引流或手术切除治疗。
手部痛风石破溃后行手术治疗
版权声明:我们致力于保护作者版权,注重分享,被刊用文章【痛风石怎么消除(痛风患者都会长出痛风石吗)】因无法核实真实出处,未能及时与作者取得联系,或有版权异议的,请联系管理员,我们会立即处理! 部分文章是来自自研大数据AI进行生成,内容摘自(百度百科,百度知道,头条百科,中国民法典,刑法,牛津词典,新华词典,汉语词典,国家院校,科普平台)等数据,内容仅供学习参考,不准确地方联系删除处理!;
工作时间:8:00-18:00
客服电话
电子邮件
beimuxi@protonmail.com
扫码二维码
获取最新动态
