NOGOYA UNIVERSITY
今天为大家介绍的是一所位于日本中部地区的最高学府--名古屋大学,作为日本旧制七帝大之一,低调的他却没有那么”出名“,总是被人遗忘,但论实力来说绝对配得上”旧帝制大学“的头衔。
名古屋大学本部位于日本爱知县名古屋市,是日本一流的综合性国立大学,日本中部地方最高学府,是日本一流的综合性国立大学也是日本旧帝制大学之一。
1939年被命名为名古屋帝国大学,成为日本最年轻的旧帝国大学。
1947年正式更名为“名古屋大学”。
2004年,国立大学法人名古屋大学成立。
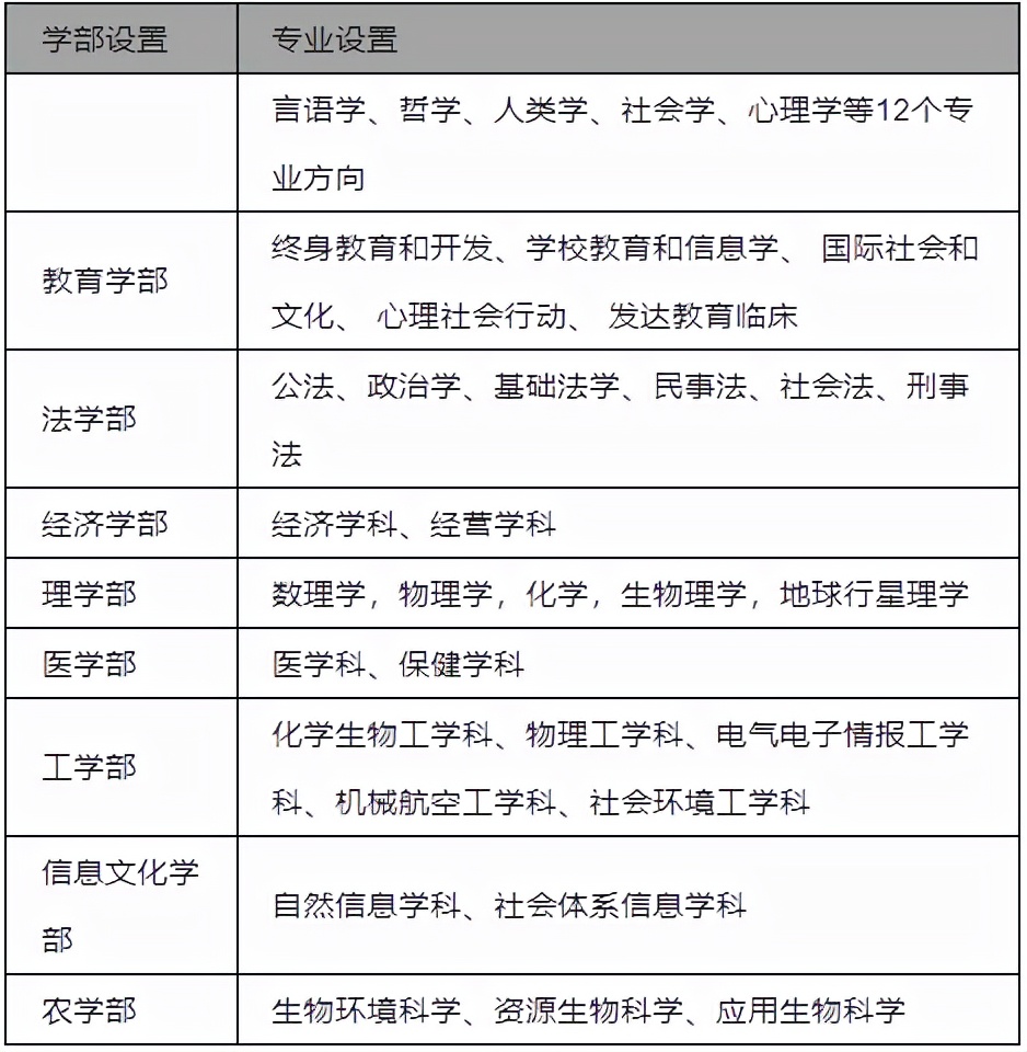
截至2020年4月,名大拥有9个学部/研究生院13个、附属研究所3个和全国共同使用/研究中心4个的日本核心综合性大学。
名大的理学部、工学部、医学部、农学部、文学部、法学学部都是热门学部。
名古屋大学作为帝国大学相当低调,但是在各大世界排名中它总名列前茅:
最新发布的2021软科世界大学学术排名ARWU中名古屋大学位日本于第三!
2021日本版THE泰晤士高等教育发布的大学排中,名古屋大学位于第七名。
全球高等教育研究机构QS发布的「2022QS世界大学排名」中,名大位于日本第六,2022年QS世界排名第118位。
2020年度USNEWS世界大学的排名情况中,名大排名第五。
该校毕业诺贝尔获得者的数量上仅次于京大、东大,拥有6位诺贝尔得主,其中物理学奖4人、化学奖2人。
名大今年统计学生数量一万五千余,其中有近一半的在籍学生都是留学生,国际开放程度非常高,在校学生中留学生的比例在10%左右,并且其中日韩学生占绝对数量,欧美籍留学生并不在少数,所以在校大多教授都能利用流利的英语进行教学。
综合来看,名古屋大学的性价比可是非常高的,如果你有冲刺日本帝大的想法和实力不妨好好考虑一下。
END
以上就是小编今天为大家介绍的全部内容。
版权声明:我们致力于保护作者版权,注重分享,被刊用文章【名古屋大学世界排名(被遗忘的)】因无法核实真实出处,未能及时与作者取得联系,或有版权异议的,请联系管理员,我们会立即处理! 部分文章是来自自研大数据AI进行生成,内容摘自(百度百科,百度知道,头条百科,中国民法典,刑法,牛津词典,新华词典,汉语词典,国家院校,科普平台)等数据,内容仅供学习参考,不准确地方联系删除处理!;
工作时间:8:00-18:00
客服电话
电子邮件
beimuxi@protonmail.com
扫码二维码
获取最新动态
