第一次听说“剑桥通用英语五级考试”,是北京一同学在群里得瑟女儿的KET成绩单,大家惊呼称赞,不过当时我还没太理解到这个考试的份量。
后来,一次又一次地听到“剑桥考试”报名名额一出来就被秒光光的消息,尤其今年初的报名,据说比春运火车票还难求:
图片来源于搜狐网
这么燃的考试还是第一次听说,于是我把分布在北上广各路家有英语牛娃、也经历过这个考试的同学全挖了一遍,总算把它的来龙去脉彻底搞清楚了。
难怪这么火爆,且不说是“小升初”的加分项,这个剑桥通用五级考试本身就设置得很不错,每一级都是对听、说、读、写四项语言能力的全面考察,还真是一个很科学的英语进阶方案呢!
正好上周咱们的读者微信群里又有家长问起,我这就来和大家科普一下。
本文主要解决几个问题:
1) 什么是剑桥通用五级考试?2) 考什么,怎么考?3) 考了有啥用?要搞清楚这个剑桥考试,得先了解一个背景知识——CEFR。
Common European Framework of Reference for Language,欧洲语言共同参考框架,它是一个被国际认可,全球通用的描述语言能力和水平的标准。
CEFR把语言能力分为3个等级:
Basic基础Independent独立Proficient精通每个等级又细分为1、2两个级别,所以从低到高共有A1, A2, B1, B2, C1, C2 这6级。
图片来源于网络
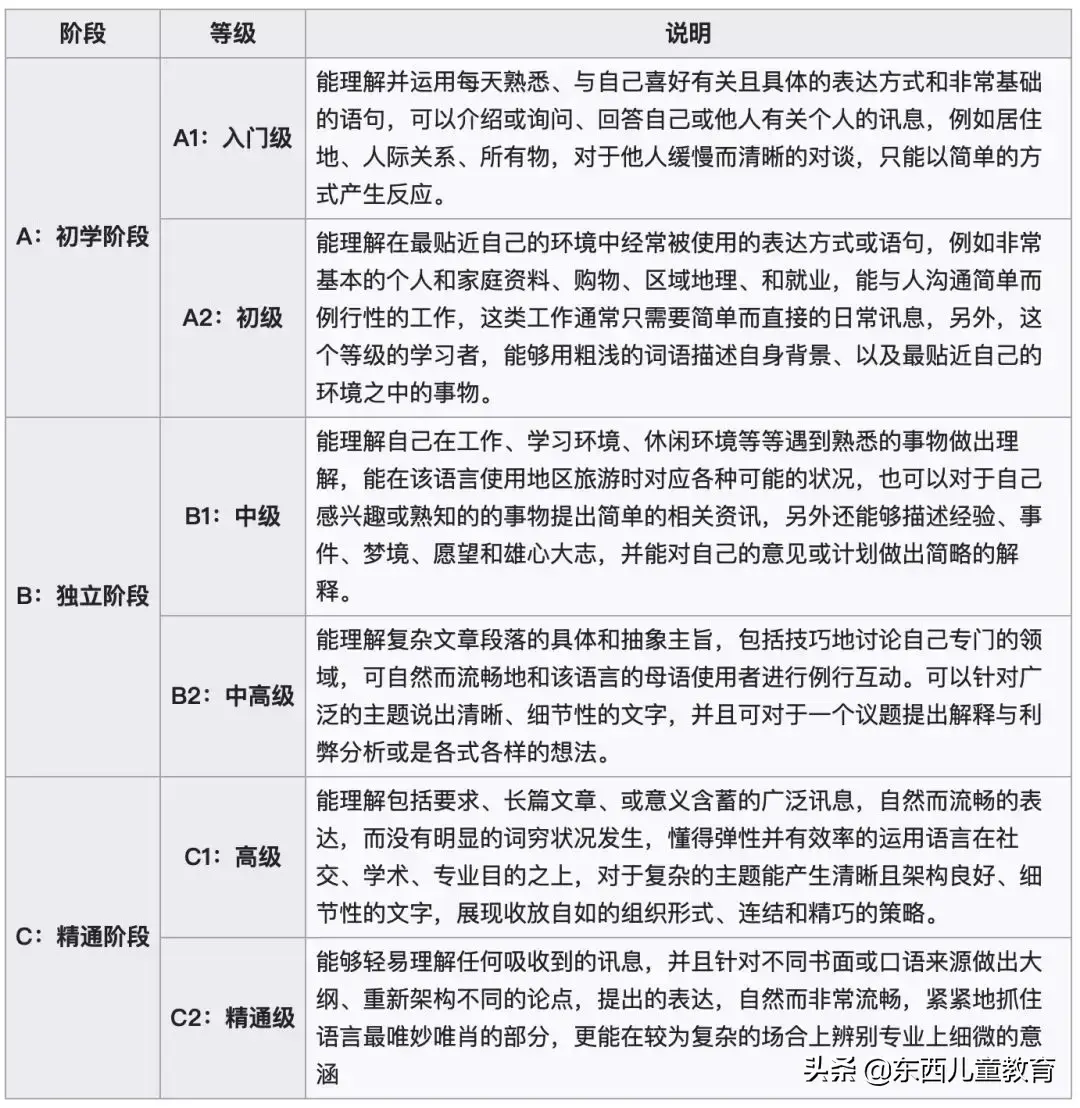
每一级,都对应着一定程度的语言能力。以下是维基百科中对CEFR每一个级别的能力说明,大家可以对照着看一下。
图片来源于维基百科
比方说小明的英语达到CEFR的A1水平,那么他就应该具备这样的英语能力:
“能理解并运用每天熟悉、与自己喜好有关且具体的表达方式和非常基础的语句,可以介绍或询问、回答自己或他人有关个人的讯息,例如居住地、人际关系、所有物,对于他人缓慢而清晰的对谈,只能以简单的方式产生反应。”
因为CEFR是国际标准,很多英文原版书籍、教材,都会标注它所对应的CEFR级别,用来说明难度和英语学习水平。比如我给大家推荐过的美国国家地理《Great Writing》英文写作教材,每一本的封底都有这样的标注:
搞清楚CEFR之后,剑桥通用五级考试就很好理解了。
剑桥通用五级考试,英文全名为Main Suite Examinations,简称MSE,是英国剑桥大学考试委员会,专为非英文母语人群而设计的5级英语能力测评考试。
CEFR有6级,MSE却只有5级,搞什么鬼?
原来,MSE是从A2级开始对应的,A1太基础,留给另一个低幼系列“剑桥少儿英语”去管,MSE只管A2及其以上的级别。
所以,MSE的5级和CEFR相对应,每一级的名称和难度如下:
KET,对应CEFR A2到B1级别;PET,对应CEFR B1到B2级别;FCE,对应CEFR B1到B2级别;CAE,对应CEFR C1到C2级别;CPE,对应CEFR C2级别。大家常常听到哪家的牛娃考过了KET、PET,甚至FCE,就是指上面的前3级。目前在北京、上海等家长圈内,小学低年级过KET/PET,小高过FCE,已经成为很多英语牛娃的目标!
这3级都有标准版和校园版之分。校园版考试在试题难度上与其对应的标准版完全一致,但试题内容更贴近青少年的生活经历。比如在学校里的学习、活动、课外兴趣等等。
名称缩写一抹多,还分版本,真是够复杂的!
我在写这篇文章的时候,专门到剑桥英语的官网上查了一下,发现现在这5级考试的名称都改了,原来的KET标准版和校园版,现在叫A2 Key 和 A2 Key for Schools,原来的PET标准版和校园版,现在叫B1 Preliminary 和B1 Preliminary for Schools……
好处是从名字就能直接看出考试的等级难度,坏处是,更复杂了~
从官网上找到一张对应表,我把原来的名称KET、PET也标注进来,这下应该就一目了然了。
图片来源于剑桥英语官网
从A2级别中间的那条虚线往下,
PreA1 Starters, A1 Movers,A2 Flyers,这3个属于“剑桥少儿英语”考试系列。
而虚线往上的5个考试,就属于剑桥通用五级考试MSE系列。
据说更名后的MSE更难了,尤其是语法、阅读和写作部分,会在明年的考试开始加大难度。
MSE之所以被国际认可,证书含金量高,也受到众多家长的热捧,跟它科学、全面的考核方式有很大关系。
每一级考试,都包括了听、说、读、写四个方面。
比如最低级别的A2 Key(KET),每部分的考核标准是:
听——能与说话缓慢、清楚的英语母语者互动。说——可以进行自我介绍并回答有关个人详细信息的基本问题。读——能阅读短篇、大众文章,能在理解文章大意的基础上提取细节信息;可以 运用基本的短语和词组。写——可以进行文章填空,完成表格,并且书写简短的便条、信件。这意味着,要通过考试,孩子的英语水平也需要立体全面,在平时的学习中就得注重训练这些内容,哑巴英语行不通,记忆性的学习也是搞不定的。
剑桥英语官网上有各个级别的样题,我看了一下最低级别A2 Key(KET)的,对小学低年级的孩子来说,真心不简单。
比如下面这道“找配对”,右边的6条信息长得都很类似,都是关于音乐类产品、课程的小告示,孩子必须得搞清楚每个单词,每句话的意思,才能做出正确的选择。
而且,同一意思往往用不同的方式表达,例如左边第3条的”you do not have to pay…”和右边的第4条“get your free ticket today!”,孩子必须得看懂理解,靠蒙是不行的。
图片来源于剑桥英语官网
比如下面的选词填空,候选的几个单词有一定难度,而且还都是过去式, “thought”、“felt”还是不规则变化的过去式,要做对,孩子不但需要具备一定的词汇量,对英文语法也得非常熟悉。
图片来源于剑桥英语官网
再比如下面这道选择题,三个选项都表示时间,咋一看很类似,如果孩子不是完全理解的话,是不太可能答对的。
图片来源于剑桥英语官网
MSE每个级别必考作文,即使是最低的KET也不例外,看看下面这道样题,虽然篇幅要求不长(25-35个单词),但要写好,也不容易。
图片来源于剑桥英语官网
我看完样题后,再回翻当年同学晒出的她家女儿的KET成绩单,真心佩服,才一年级的小朋友,英文水平可能比很多家长都要高。
现在孩子之间的英文水平差异非常大,即使是相同年龄、相同年级,各个地区、各类学校孩子的英语程度也可能相差很远。
如果想要报考剑桥英语考试,可以先上官网的水平测试看看,根据测试结果,可以大概评估孩子可以参加什么级别的考试。
重点来了,这个剑桥英语,考了究竟有啥用呢?
从供需关系来看,当然是有用的,否则就不会那么火爆了。
功利一点说,MSE是全球认可的等级证书,含金量很高,无论是申请国内名校,还是海外留学,都能派上用场。
网上有份统计数据,参加MSE考试的绝大多数是小学生,其中以4、5年级居多,尤其5年级,占了将近75%,主要就是为“小升初”做准备。
比如,在北京,KET\PET几乎成了“小升初”简历上的必备项,而且行情逐年看涨。为了升学,那真是不得不考!
图片来源于“北外网院的博客”
不过,即使抛开这些应试的因素,单就孩子的英语水平来讲,MSE也是一个很不错的衡量标准。
考级有助于家长和孩子了解孩子的学习进度:
在同龄人中大概处于什么位置?和自身比较,是否在逐步提高? 听、说、读、写哪个环节比较薄弱,需要加强……等等。
即使没有升学的压力,也不想去凑这个热闹的话,我个人建议,家长们还是可以关注一下MSE的考核标准。
原因是它本身的考核设置足够科学,等于给孩子设立了一个合理、全面的学习目标。反正英语也是要学的,比着这个标准来学习,听、说、读、写全面提高,就不会有什么差错。
总之, 考试只是一个评测自己,或是升学的手段而已。
孩子的水平、能力到了,考好就是水到渠成的事,不是么?
我整理了一份关于这个考试的信息查询和测试、样题体验攻略,有需要的同学 私信我回复【剑桥英语考试】即可提取。
训练孩子写作,跟这套美国顶级教材就对了,还配课程
版权声明:我们致力于保护作者版权,注重分享,被刊用文章【剑桥英语培训学校(北上广家长抢破头的)】因无法核实真实出处,未能及时与作者取得联系,或有版权异议的,请联系管理员,我们会立即处理! 部分文章是来自自研大数据AI进行生成,内容摘自(百度百科,百度知道,头条百科,中国民法典,刑法,牛津词典,新华词典,汉语词典,国家院校,科普平台)等数据,内容仅供学习参考,不准确地方联系删除处理!;
工作时间:8:00-18:00
客服电话
电子邮件
beimuxi@protonmail.com
扫码二维码
获取最新动态
