34所自主划线院校复试线已全部公布了,剩下的就看各区院校今年的复试线以及调剂信息了。今天麦麦就针对考研一区中的江苏省内的8所院校及机构的调剂信息,简单做一个汇总。希望可以帮到各位江苏的考生。#2021考研调剂#
1,中国矿业大学2021年硕士研究生拟调剂专业
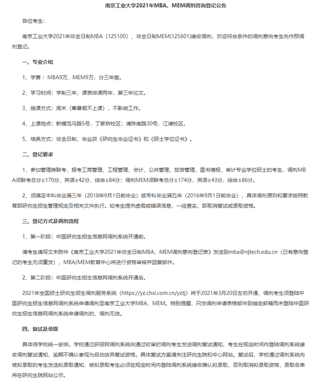
2,南京工业大学2021年MBA、MEM调剂
3,2021年常州大学药学院硕士研究生调剂信息
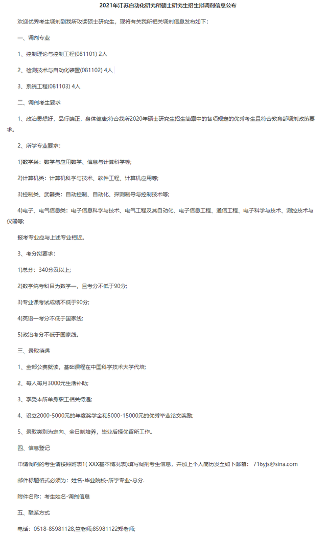
4,2021年江苏自动化研究所硕士研究生招生拟调剂信息
调剂专业:
控制理论与控制工程(081101) 2人检测技术与自动化装置(081102) 4人系统工程(081103) 4人5,中国航空研究院609研究所2021年硕士研究生调剂方案
6,江南大学无锡医学院2021年硕士研究生调剂公告
7,江苏理工学院2021年硕士研究生调剂信息
机械(085500)、资源与环境(085700)两个专业均有大量调剂名额!8,南京工程学院2021年硕士研究生招生调剂信息
机械(085500)、能源动力(085800)全日制专业学位研究生,有调剂名额。-end-
注:文中数据均来自各校机构研招网,麦麦仅作整理分享。如有侵权,请联系删除!
版权声明:我们致力于保护作者版权,注重分享,被刊用文章【常州大学考研(调剂)】因无法核实真实出处,未能及时与作者取得联系,或有版权异议的,请联系管理员,我们会立即处理! 部分文章是来自自研大数据AI进行生成,内容摘自(百度百科,百度知道,头条百科,中国民法典,刑法,牛津词典,新华词典,汉语词典,国家院校,科普平台)等数据,内容仅供学习参考,不准确地方联系删除处理!;
工作时间:8:00-18:00
客服电话
电子邮件
beimuxi@protonmail.com
扫码二维码
获取最新动态
