、关注我,不迷路,我就是你的那个好朋友【警晓生】大师兄呀!关于警校报考的相关知识和内容,你在我的主页里面,也一定能够找到一个相对比较满意的答案!
今天大师兄给大家来讲一讲警校研究生,警校研究生主要招生的有中国人民公安大学、中国刑警学院、中国警察大学、中央司法警官学院,这四所警校,云南警官学院和四川警察学院只招收警务硕士研究生,限定在职民警报考,所以本科生只关注中国人民公安大学、中国刑警学院、中国警察大学、中央司法警官学院,这四所警校即可。
下面警晓生给大家简单介绍一下各个警校研究生的基本情况:
一、云南警官学院
云南警官学院研究生只有警务硕士专业,研究方向只有禁毒方向,限报“定向就业”类型,全日制,限全国在职公安系统的民警报考,不招收本科毕业生。
云南警官学院研究生报考条件及就业相关问题的解答?
二、四川警察学院
四川警察学院研究生只有警务硕士专业,研究方向国内安全保卫、涉藏警务管理、涉藏交通管理方向,限报“定向就业”类型,有全日制,也有非全日制,限全国在职公安系统的民警报考,不招收本科毕业生。
四川警察学院研究生报考条件及就业相关问题的解答?
三、中央司法警官学院
中央司法警官学院研究生只有法律硕士一个专业,研究方向为监所管理与罪犯矫正一个方向,其中,法硕分为法学2年学制和非法学3年学制,均为全日制,学生毕业时可以参加司法系统的招警考试,也就是常说的“司法联考”入警就业,入警率大约在90%以上。
中央司法警官学院研究生报考条件及研究生毕业就业优势?
四、中国人民公安大学
中国人民公安大学分学术硕士和专业硕士研究生,学术硕士专业分法学、公安学类、公安技术类。
法学不能参加“公安联考”,
只有公安学类:治安学、侦查学、犯罪学、公安管理学、国家安全学;
公安技术类:刑事科学技术、安全防范工程、交通管理工程、网络安全与执法技术;
以上公安专业可以参加“公安联考”。
专业硕士分法学和非法学,警务、法律、电子信息、公共管理。具体情况如下表所示:
报考公安学、公安技术,入学时年龄不超过二十七周岁,法学其他学科和专业学位硕士研究生的考生,非定向就业的,入学时年龄不超过二十七周岁,定向就业的,入学时年龄不超过四十五周岁。
法学、公安学、公安技术等3个学术学位硕士的学习方式为全脱产在校学习,警务、公共管理专业限“公安机关在职人民警察”报考,为非全日制或者非全日制方式学习。
此外,这些只限公安机关在职的人民警察可以报考:
警务硕士限全国在职公安系统的民警报考,年龄不超过四十五周岁,限报“定向就业”类型,入学时应具有2年以上警务工作经历。报考公安技术研究方向的,报考前所学专业应为理学或工学门类专业;报考经济犯罪侦查研究方向的,应为公安机关经侦部门在职人民警察。
公共管理专业学位硕士研究生的考生,应为公安机关在职人民警察,限报“定向就业”类型,要求入学时本科毕业满3年。
五、中国刑事警察学院
中国刑事警察学院分学术硕士和专业硕士研究生,学术硕士专业分法学、公安学类、公安技术类、法医学。
法学不能参加“公安联考”,
只有公安学类:侦查学、公安情报学、禁毒学、经济犯罪侦查学、治安学、公安管理学、犯罪学研究;
公安技术类:刑事科学技术、网络安全执法、法化学、人体检验与鉴定技术、安全防范工程,以上公安专业可以参加“公安联考”。
专业硕士分法学和非法学,警务、法律、应用心理、公共管理。年龄等条件和公安大学是一样的要求。
公安学科非定向就业硕士研究生在毕业时达到毕业条件且符合人民警察报考资格条件的,可参加公安机关面向公安院校公安专业毕业生统一招警考试。
公安技术学科人体检验与鉴定技术研究方向的考生,报考前所学专业应为医学门类中的基础医学类、临床医学类、口腔医学类、公共卫生与预防医学类、中医学类、中西医结合类、法医学类、医学技术类、护理学类专业,或者理学门类中的生物科学类专业(生态学专业除外)。
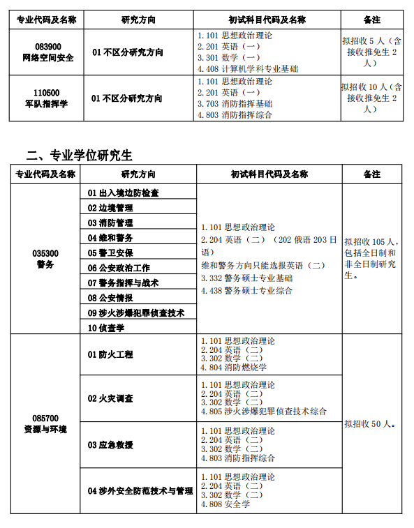
六、中国人民警察大学
中国人民警察大学分学术硕士和专业硕士研究生,学术硕士专业分公安学、公安技术、法学、安全科学与工程、网络空间安全、军队指挥学。
法学不能参加“公安联考”,
只有公安学类:边防管理学、移民管理学、公安情报学、警卫安全学、维和学、公安政治工作学、警务指挥与战术学;
公安技术类:智慧警务与大数据技、涉火涉爆犯罪侦查技术、食品药品犯罪侦查技术、智能警用装备技术、安全防范工程(移民与出入境安全管控技术),以上公安专业可以参加“公安联考”。
专业硕士分法学和非法学,警务、法律、资源与环境。年龄等条件和公安大学是一样的要求。
其他要求与刑警学院和公安大学差不多,这里就不再重复讲述了。其他详细信息可以前往学校官网查看。关于更多考研信息,大家也可以在评论区交流探讨或者持续关注我,警晓生祝大家早日考研成功上岸!谢谢!
下期给大家说说警校考研选哪个公安专业比较好?
关注我,不迷路,我就是你的那个好朋友【警晓生】大师兄呀!关于警校报考的相关知识和内容,你在我的主页里面,也一定能够找到一个相对比较满意的答案!
版权声明:我们致力于保护作者版权,注重分享,被刊用文章【警察学校招生条件(全国都有哪些警校招录研究生)】因无法核实真实出处,未能及时与作者取得联系,或有版权异议的,请联系管理员,我们会立即处理! 部分文章是来自自研大数据AI进行生成,内容摘自(百度百科,百度知道,头条百科,中国民法典,刑法,牛津词典,新华词典,汉语词典,国家院校,科普平台)等数据,内容仅供学习参考,不准确地方联系删除处理!;
工作时间:8:00-18:00
客服电话
电子邮件
beimuxi@protonmail.com
扫码二维码
获取最新动态
