在每年的报考过程中,都会有一些比较受到考生及家长青睐的招生类型,公安政法类院校就是其中的一个热门。今天特别汇总整理了公安类院校报考的方方面面,希望能够为意向报考此类型的考生及家长有所帮助。建议大家转发收藏!
温馨提醒,目前2022年的公安类校招生政策还未公布,我们以2021年招生录取作为依据进行分析,供考生参考。2022年招生政策以山东省教育招生考试院和学校官网为主。
01
在我省的招生院校有哪些?
2021年公安类院校在我省公安专业招生全部为本科计划,分别为:
中国人民公安大学124人(面向地方公安机关入警就业120人、其中2个招生计划为公安英烈子女保送生,面向铁路公安机关入警就业4人),
中国人民警察大学82人(面向地方公安机关入警就业60人、面向铁路公安机关入警就业12人、面向移民管理机构入警就业10人),
中国刑事警察学院115人(面向地方公安机关入警就业110人、面向铁路公安机关入警就业5人),
铁道警察学院126人(面向地方公安机关入警就业70人、面向铁路公安机关入警就业56人),
南京森林警察学院108人(面向地方公安机关入警就业100人、面向海关缉私部门入警就业8人),
山东警察学院1500人(其中9个招生计划为公安英烈子女保送生),
新疆警察学院3人(定向招录培养)。
2021年公安院校在山东招生计划一览
公安部部属院校和新疆警察学院面向全省招生,招生计划不具体分配到市。山东警察学院招生计划预分到市
02
高考生如何报考警校?相关流程是怎样的?
2021年报考公安院校需要具备怎样的报名条件呢?咱们接着一起往下看:
报考公安院校公安专业的考生,应取得当年高考资格,具备下列资格条件:
1.具有中华人民共和国国籍;
2.遵守中华人民共和国宪法和法律;
3.热爱中国共产党,热爱祖国,热爱人民,热爱中国特色社会主义制度;
4.志愿从事公安工作,热爱人民公安事业,立志为捍卫国家政治安全和社会稳定刻苦学习、拼搏奉献;
5.年龄为16周岁以上、22周岁以下,未婚;
6.普通高级中学毕业;
7.具有良好的思想政治素质和道德品行,符合公安院校公安专业招生政治条件;
8.具有良好的身体条件和心理素质,符合公安院校公安专业招生面试、体检和体能测评标准。
报考新疆警察学院定向招录培养专业的考生,除符合以上条件外,须是2021年普通高级中学应届毕业生,民族为汉族,不存在有关规定要求的任职回避情形,符合公安机关涉密要害职位录用人民警察政治条件的学生党员、团员。
山东省公安厅政治部组织实施公安院校招生的政治考察、面试、体检、体能测评工作,由山东省教育招生考试院根据从高分到低分的原则,原则上按院校招生计划数的120%分别投档,其中,报考山东警察学院线上合格考生全部投档。招生院校根据院校招生章程,择优录取,遗留问题由招生院校负责处理。政治考察、面试、体检、体能测评不合格的考生不予投档。
当第1次填报志愿上线生源不足时,省教育招生考试院在网上公布院校剩余计划,已参加统一组织的政治考察、面试、体检、体能测评且均合格的考生可进行第2次志愿填报。省教育招生考试院按第1次志愿的规则依次投档,由院校择优录取。招生院校应在规定时间内完成录取工作。
下面是我省的报考事项安排:
一.公安类院校体检要求
我们都知道,报考公安政法类都需要参加严格的体检,那么具体体检有哪些要求呢?
体检的项目和标准参照公安机关录用人民警察的有关规定执行,详见《公务员录用体检通用标准(试行)》(人社部发〔2016〕140号)、《公务员录用体检特殊标准(试行)》(人社部发〔2010〕82号)。同时,还应符合下列条件:
1.身高:男性170厘米及以上,女性160厘米及以上。
2.体重:男性体重指数(单位:千克/米2)在17.3至27.3之间,女性在17.1至25.7之间。
3.视力:任何一眼裸眼视力均为4.8及以上。
4.色觉:无色盲、色弱。
5.外观:无少白头,无胸廓畸形,无脊柱侧弯、驼背,膝内翻股骨内髁间距离和膝外翻胫骨内髁间距离不超过7厘米,无足底弓完全消失的扁平足,身体无影响功能的瘢痕,面颈部无瘢痕,无下肢静脉曲张,无腋臭,共同性内、外斜视不超过15度,无唇、腭裂或唇裂术后有明显瘢痕。
省公安厅协调监督承担体检工作的医疗机构在对考生申报的患病经历(具体内容见附件8,由考生在体检现场填写)、省教育招生考试院提供的考生高考体检信息等相关材料进行审核的基础上,组织对身高、体重、外观、血压、视力、色觉、听力和嗅觉等重点项目进行现场检查,综合作出体检结论。
二.公安类院校体能测试要求
除了体检要达标之外,报考公安院校对于体能测试也有一定的要求,具体包含以下几个方面,考生如果对公安院校有所青睐的话,也需要提前做好准备。
体能测评的项目和标准,按照《国家学生体质健康标准(2014年修订)》的有关规定执行,具体如下:
1. 50米跑。可测次数:1次,合格标准:男性≤9.2秒,女性≤10.4秒。
2. 立定跳远。可测次数:3次,合格标准:男性≥2.05米,女性≥1.5米。
3. 1000米跑(男)/800米跑(女)。可测次数:1次,合格标准:男性≤4分35秒,女性≤4分36秒。
4. 引体向上(男)/仰卧起坐(女)。可测次数:1次,合格标准:男性≥9次/分钟,女性≥25次/分钟。
以上4个项目须全部进行测评。其中,有3个及以上达标的,体能测评结论为合格。
三.一般流程
注意!当年的具体日程请随时关注本公众平台推送的最新消息。
03
公安类院校面试资格分数线
2021年在鲁招生警校【面试入围分数线】
04
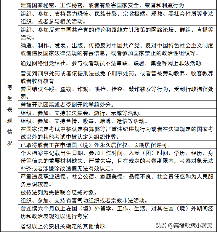
关于报考警校的政审问题
政审的具体要求看上面的图片。第一张图片是考察考生本人的。第二张图片是考察家庭成员的。其他主要指涉密岗位,公安专业基本不涉及。
小编了解,从2021年开始就有很多省份只审查两代了,估计今年大部分省份都会只审查两代。上述家庭成员是指本人的父母(监护人、直接抚养人)、未婚兄弟姐妹。本条所称父母,是指有共同生活经历的生父母、养父母和有抚养关系的继父母;兄弟姐妹,是指具有共同生活经历的同父母兄弟姐妹、同父异母或者同母异父的兄弟姐妹、养兄弟姐妹、有抚养关系的继兄弟姐妹。当然具体情况还得看各省的政审通知了。
05
关于报考警校的视力问题
关于报考警校的视力问题:
公安院校公安专业一般都要求任何一眼裸视视力达到4.8以上(包含4.8),也就是两只眼睛都需4.8以上,手术没有时间限制,也没有方式限制(激光或者晶体植入),只要警校体检时,裸视视力达标即可。不像军校有提前半年的要求。
司法警校,中央司法警官学院要求裸视视力达到4.7以上;省级司法专科警校要求不同,有的按照公安院校要求裸视4.8以上,有的按照中警院的标准要求裸视4.7以上。具体需查看各警校当年的招生简章,里面一般都有说明。
06
新高考公安类警校选科
小编给大家整理了2022年公安类警校在山东招生专业(类)选考科目要求!想考公安类警校的同学们或老师、家长可以关注收藏起来,以此作为以后选科的参考。
注意!食品药品环境犯罪侦查技术是今年新增加的,也是要求选科物理或化学或生物的其中一门!
通览2022年公安类警校在山东省招生专业(类)选考科目要求,不难发现,政治、物理或化学是选考科目要求中占比较多的科目,所以大家将来若计划报考这些公安类专业,这几个学科一定要在等级考中选择并且还要学好了。
版权声明:我们致力于保护作者版权,注重分享,被刊用文章【警察学校招生条件(2022年报考公安类院校的方方面面)】因无法核实真实出处,未能及时与作者取得联系,或有版权异议的,请联系管理员,我们会立即处理! 部分文章是来自自研大数据AI进行生成,内容摘自(百度百科,百度知道,头条百科,中国民法典,刑法,牛津词典,新华词典,汉语词典,国家院校,科普平台)等数据,内容仅供学习参考,不准确地方联系删除处理!;
工作时间:8:00-18:00
客服电话
电子邮件
beimuxi@protonmail.com
扫码二维码
获取最新动态
