语法是高中英语最难的考点题型,但是语法也就16个语法知识点!必须要熟练掌握好语法的各个得分点,并且语法填空其实都是有答题技巧的,下面是洪老师高考必备资料库给大家归纳的几个点:
如有需完整版的英语语法各个知识点的思维导图集,以及语法填空技巧的汇总,可关注下后呢然后看到的私信那里回下:017
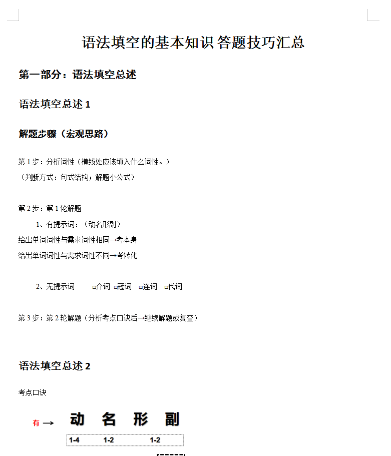
第1步:分析词性(横线处应该填入什么词性。)
(判断方式:句式结构;解题小公式)
第2步:第1轮解题
1、有提示词:(动名形副)
给出单词词性与需求词性相同→考本身
给出单词词性与需求词性不同→考转化
2、无提示词 □介词 □冠词 □连词 □代词
第3步:第2轮解题(分析考点口诀后→继续解题或复查)
版权声明:我们致力于保护作者版权,注重分享,被刊用文章【高考英语答题技巧公式(高中英语最难的语法填空)】因无法核实真实出处,未能及时与作者取得联系,或有版权异议的,请联系管理员,我们会立即处理! 部分文章是来自自研大数据AI进行生成,内容摘自(百度百科,百度知道,头条百科,中国民法典,刑法,牛津词典,新华词典,汉语词典,国家院校,科普平台)等数据,内容仅供学习参考,不准确地方联系删除处理!;
工作时间:8:00-18:00
客服电话
电子邮件
beimuxi@protonmail.com
扫码二维码
获取最新动态
