对口直升指的是公办小学的毕业生,按照毕业小学或者是户籍地段升入对口中学。对口直升是家长比较喜欢的一种升学方式,相比电脑派位和统筹,对口直升更加确定和直接。
但是要注意的是,部分学校如果对口直升人数超过了学校招生名额,则需要通过摇号的方式确定直升名额。
广州有哪些学校可以对口直升呢?我们以区为单位来盘点一下:
1、天河区
今年,天河区除了天河外国语学校、华附初中部、执信天河(部分对口直升)、清华附中湾区学校、华颖外国语学校之外,其他公办初中都是对口直升。
对口直升表如下:
2、越秀区
越秀区有少数公办初中是采用对口直升的方式招生的。
公办九年一贯制学校(八一实验学校、华侨外国语学校、真光学校、第七中学实验学校和知用学校)可招收本校部分对口直升生。铁一中学面向铁一小学,培正中学面向培正小学,育才中学面向育才学校,可招收部分对口直升生。直升生一经现场电脑派位录取,则视为自动放弃我区其他公办学校的电脑派位升学资格以及相关优待政策升学;未经录取的,则继续参加分组电脑派位。
3、白云区
白云区除了广东外语外贸大学实验中学是采用电脑派位的方式招生的,其他公办初中都是采用对口直升的方式进行招生。
对口直升表如下:
4、番禺区
番禺区大部分公办初中是可对口直升的,对口直升表如下:
5、荔湾区
荔湾区有两所公办初中采用对口直升的方式招生。
▶ 广州市协和中学原则上对口接收广州市协和小学毕业生。
▶ 西外今年的招生方式是“小学部直升+电脑派位”,先提前招收符合条件的小学部毕业生,剩余招生计划再通过电脑派位的方式招生。但是前段时间,荔湾区发布了2022年学位调整公告取消了小学部直升这一招生方式。自2022年起,西关外国语学校初中部将面向全区区属小学,采用电脑派位的方式进行招生。西外小学部符合条件的毕业生全部参与电脑派位,安排到区属公办初中学校就读。
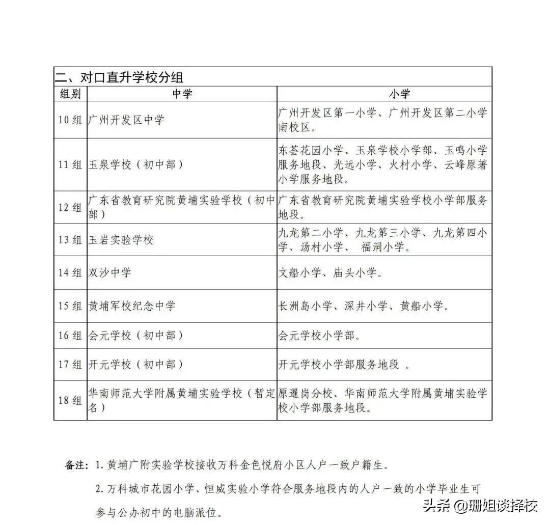
6、黄埔区
黄埔区有部分公办初中是可对口直升的,例如会元中学、开元中学、华师附属黄埔实验学校等。对口直升表如下:
7、海珠区
海珠区有10所公办初中通过对口直升的方式招生:
①怡乐路小学毕业生可选择对口直升广州市五中滨江学校;
②第二实验小学(南校区)、知信小学毕业生可选择对口直升广州市景中实验中学;
③聚德东小学、聚德西路小学毕业生可选择对口直升广州市聚德中学;
④红棉小学、工业大道中小学毕业生可选择对口直升广州市第四十一中学(东校区);
⑤新港中路小学、大江苑小学和绿翠小学毕业生可选择对口直升广州市绿翠现代实验学校;
⑥第三实验小学、黄埔小学毕业生可选择对口直升广州市六中长风中学;
⑦新洲小学毕业生可选择对口直升广州市执信中学琶洲实验学校;
⑧江南新村第二小学毕业生可选择对口直升广州市江南外国语学校;
⑨昌岗中路小学毕业生可选择对口直升广州市五中附属初级中学;
⑩广州市南武文润学校(暂定名)小学部(南洲小学)毕业生可选择对口直升本校初中部.
8、南沙区
南沙区公办初中主要采用对口直升的方式招生,对口直升表如下:
此外,南沙七校有51%的招生计划是就近入学,对口直升的。若符合条件报名人数少于报读学校就近入学招生计划数,则全部录取;若符合条件报名人数多于报读学校就近入学招生计划数,则由区教育局采取电脑派位方式确定录取名单。未被七校录取的学生对口直升相应的公办初中。
9、增城区
增城区除了增城执信之外,几乎所有公办初中都是采用对口直升的方式招生的。
10、从化区
从化区几乎所有公办初中都是采用对口直升的方式招生的。
11、花都区
花都区大部分公办初中以对口直升方式招生,部分公办初中采用“定点对口+电脑派位”的方式招生。
#教育##广州##头条##小升初#
版权声明:我们致力于保护作者版权,注重分享,被刊用文章【西关外国语学校小学部(小升初名词解析)】因无法核实真实出处,未能及时与作者取得联系,或有版权异议的,请联系管理员,我们会立即处理! 部分文章是来自自研大数据AI进行生成,内容摘自(百度百科,百度知道,头条百科,中国民法典,刑法,牛津词典,新华词典,汉语词典,国家院校,科普平台)等数据,内容仅供学习参考,不准确地方联系删除处理!;
工作时间:8:00-18:00
客服电话
电子邮件
beimuxi@protonmail.com
扫码二维码
获取最新动态
