广州公办初中的招生方式主要有电脑派位、对口直升两种。
电脑派位的区:越秀(电脑派位为主,部分学校对口直升)、海珠(电脑派位为主,部分学校对口直升)、荔湾(全部电脑派位)
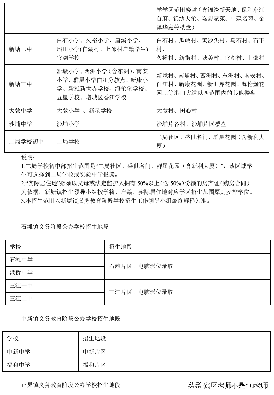
对口直升的区:天河、白云、增城、从化等区。
既有电脑派位也有对口直升的区:黄埔、番禺、花都、南沙等区
其中,除了越秀区目前尚未公布外,其余10区均已公布对口地段表,以下为汇总,各位六年级家长可以对照参考。
重点关注
1、2020年西关外国语学校采用电脑派位的方式招生,分布在第1-10组。
2、原在第二组的西关外国语小学部、在第5组的体育实验小学被划去了。
重点关注:
1、新增广州奥林匹克中学(原广州市东圃中学),对口小学是黄村小学、珠村小学、吉山小学、新元小学、中海康城小学、旭景小学。
2、广州市天河中学新增体育东路小学兴国学校、体育东路小学海明学校两所对口小学。
重点关注:
1、新增广大附中实验中学招生地段为:横沙小学、沙风小学、金沙小学、广附实验学校(地段生)。
2、新增大同中学初中部:招收地段为良田一小、良田二小、良田三小。
重点关注:
1、新增会元学校(中学部),对口小学有凤凰湖小学、会元学校(小学部服务地段)、天誉小学(服务地段)、天景小学(服务地段)、天韵小学(服务地段)。
2、铁英中学采取电脑派位的方式进行招生。
重点关注:
1、新增广铁一中天峰学校,招生服务范围为亚运城符合“人户一致”条件的业主子女小学应届毕业生;按“小区配套公办学校学位分配原则”排序安排不符合“人户一致”条件的亚运城业主子女小学应届毕业生。
重点关注:
1、秀全中学初中部和秀全外国语学校采用“定点对口+电脑派位”的方式招生。
2、华南师范大学附属花都学校(初中部)采用“定点对口+电脑派位”的方式招生
3、广东广雅中学(花都校区)采用“定点对口+电脑派位”的方式招生。
重点关注:
1、新增广州市湾区实验学校,采用划定范围及“指标到校+电脑派位”的方式招生。
版权声明:我们致力于保护作者版权,注重分享,被刊用文章【西关外国语学校小学部(2020年广州10区公办初中对口地段表汇总)】因无法核实真实出处,未能及时与作者取得联系,或有版权异议的,请联系管理员,我们会立即处理! 部分文章是来自自研大数据AI进行生成,内容摘自(百度百科,百度知道,头条百科,中国民法典,刑法,牛津词典,新华词典,汉语词典,国家院校,科普平台)等数据,内容仅供学习参考,不准确地方联系删除处理!;
工作时间:8:00-18:00
客服电话
电子邮件
beimuxi@protonmail.com
扫码二维码
获取最新动态
