2021年校考成绩陆续发布中,目前已有超过50所院校发布了成绩,大家有没有拿到心仪院校的合格证呢?小韵为各位考生盘点了一下各院校的合格分数线。合格分数线是院校根据考生的整体排名由高到低排列,并参考当年的招生计划而划定的校考合格线。
过了线表示考生们拿到了该校的校考合格证,但并不代表成绩在有效的“小圈”范围内,具体还是要进一步参考考试名次。而名次靠后一些的考生也不要灰心,部分专业(如音乐学、音乐教育)是按照加权算法计算,这也意味着如果你能文化课考到一个不错的成绩,就有可能逆风翻盘啦~
(文章中数据均来自于官网,具体更改以官方发布为准)
中国传媒大学音乐表演(声乐演唱方向)及表演(音乐剧双学位班)均为男女分比例录取,因此分数略有不同,大家一定要注意分辨。
中国传媒大学对于古琴的录取分数线要求较高。古琴专业由艺术学院与国学院联合培养。学生在完成既定培养方案后,毕业时可同时获得艺术学学士学位和文学第二学士学位。学制为五年,考生高考文化课需达到所在省(区、市)二本线。
西安音乐学院中部分专业对于基本乐科同样有分数线要求(55分),各位考生也注意自己的单一学科分数是否过线。
中央戏剧学院表演(音乐剧表演)专业完全按照复试成绩由高到低排名。
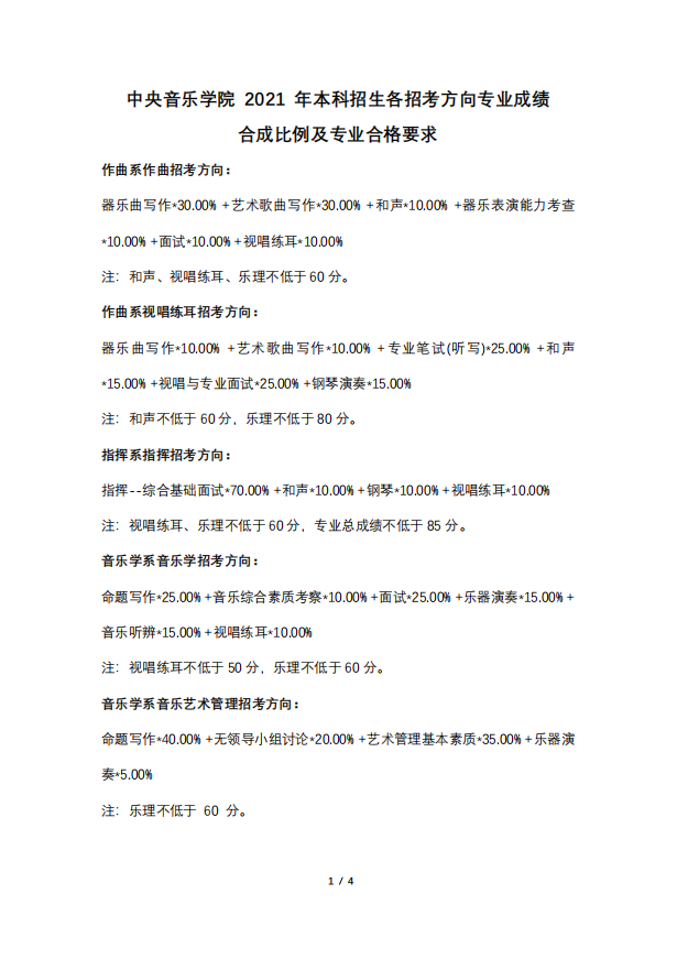
中央音乐学院未公布分数线,但详细公布了各招考方向详细的成绩合成比例及小三门单科要求。
中央民族大学主课、视唱练耳成绩均须达到60分,各民族班方向视唱练耳成绩须达到55分。兼报音乐表演(民族英才班)与音乐表演其他方向且均合格者,按民族英才班进入合格名单,不再占用音乐表演其他方向名额。
山东艺术学院各专业分数线分省外、省内部分。两者计划数、专业最低分不同,考生须根据自己所在省份对应下方不同表格查看。
湖北省考生报考音乐学(音乐学理论、音乐管理、音乐心理与治疗、钢琴调律)方向安排在艺术本科(一)统考音乐学类平行志愿模块招生,湖北省考生报考舞蹈学专业安排在艺术本科(一)统考舞蹈学类平行志愿模块招生,按照湖北省今年艺术本科(一)平行志愿有关招生录取政策执行,不专门划定校考专业考试合格线、不发布专业考试合格名单。
星海音乐学院仅公布了2020年专业录取分数线,各位考生们可以作为参考,尤其是报考艺术管理的考生须完全按照文化分数录取,因此往年数据具有重要的借鉴意义。
北京语言大学分声乐类及器乐类两类考生,其分省招生计划、校考分数线要求均不同。
华南理工大学有分省招生计划,考生一定要依据自己所在的分数线及所在的省份名额进行有计划报考。
以上就是小韵为各位考生整理的2021年各院校校考已公布合格线啦。院校后续发布后小韵将继续为大家整理,如果文章中有遗漏欢迎各位考生在留言下方补充~希望大家都已经拿到了心仪院校的合格证,安心准备文化课考试!
版权声明:我们致力于保护作者版权,注重分享,被刊用文章【考音乐学院的基本要求(16所院校公布校考合格线)】因无法核实真实出处,未能及时与作者取得联系,或有版权异议的,请联系管理员,我们会立即处理! 部分文章是来自自研大数据AI进行生成,内容摘自(百度百科,百度知道,头条百科,中国民法典,刑法,牛津词典,新华词典,汉语词典,国家院校,科普平台)等数据,内容仅供学习参考,不准确地方联系删除处理!;
工作时间:8:00-18:00
客服电话
电子邮件
beimuxi@protonmail.com
扫码二维码
获取最新动态
