各大院校校考初试成绩陆续发布,还有部分院校也在下周开始录制线上初试视频。很多考生也向小韵询问院校各专业的录取最终是看文化课还是看专业课。
由于疫情影响,线上考试改变了部分院校或专业的的录取侧重点、部分专业初试只看合格与否,并不占最终专业课分值比重;有的专业则在初试通过后仅看文化课成绩,专业课过线即可。
了解院校专业的录取原则是为了帮助考生合理优化复习时间,把更多的精力放到正确的方向上。像有的专业是按照复试专业成绩由高到低录取,那么考生就应该将更多的精力放到专业的巩固上,文化课则可以留到校考结束后再全身心投入复习;部分专业只要初试过线按照文化课由高到低录取,那么考生就要提前准备文化课。
▲音乐学(音乐学理论)/音乐学(音乐教育声乐特长)、音乐学(音乐教育钢琴特长)/音乐学(音乐管理)/音乐学(音乐教育师范声乐特长)、音乐学(音乐教育师范钢琴特长)专业的考生线上考试成绩合格后,按照高考成绩折算分由高到低录取。在高考成绩折算分相同的情况下,按照线上考试排名录取。
高考成绩折算分=考生高考成绩(不含政策性加分)÷考生所在省(市、自 治区)普通本科第一批次录取控制分数线(文、理)x100
小结:上述专业的考生不需要再进行额外复试,在初试成绩合格后只看文化课成绩录取。
▲作曲与作曲技术理论(作曲)/音乐表演(中国声乐)/音乐表演(中国歌剧)/音乐表演(管弦乐器演奏)/音乐表演(中国乐器演奏)/音乐表演(钢琴)/音乐表演(电子管风琴)/音乐表演(指挥)专业的考生线上成绩合格且高考成绩达到录取最低控制分数线的考生,按照复试成绩排名录取。
小结:上述专业的考生在初试合格后一定要重点准备复试,文化课达到最低要求即可。
▲中国音乐学院录取控制分数线划定方法:(注意音乐管理招考方向有英语单科限制)
▲音乐学、音乐艺术管理、音乐治疗方向的考生按照专业成绩、文化成绩各占50%合成后排序,由高到低录取。
▲音乐教育招考方向的考生按照专业成绩由高到低录取。
▲音乐表演、作曲及作曲技术理论方向的考生按照专业成绩由高到低录取。
小结:报考中央音乐学院的音乐学、音乐艺术管理、音乐治疗方向的考生要在考前合理分配时间,兼顾专业课和文化课,找准自己的薄弱点进行提升,才能最大限度提高录取率。
▲音乐学、作曲与作曲技术理论、音乐表演专业按照专业课成绩由高到低录取。其中:
音乐表演专业(指挥、歌剧音乐指导方向除外)专业成绩为其校考复试成绩。
音乐学、作曲与作曲技术理论、录音艺术、数字媒体艺术专业、音乐表演专业(限指挥、歌剧音乐指导方向)专业成绩为其校考各科目加权成绩。
▲录音艺术专业、数字媒体艺术专业按照折算分由高到低录取:
小结:报考音乐表演专业(指挥、歌剧音乐指导方向除外)的考生一定要注重对于复试考试内容的复习;音乐学、作曲与作曲技术理论、音乐表演专业的考生要把精力首先放在专业课上。
此外,要注意上海音乐学院部分专业对于英语有单科限制:
▲音乐学专业:按照综合分由高到低依次录取。其中专业课成绩占60%;文化课成绩占40%。
▲作曲与作曲技术理论专业、录音艺术专业、艺术与科技专业、舞蹈学专业:按照综合分由高到低依次录取。其中专业课成绩占70%;文化课成绩占30%
▲音乐表演、表演(音乐剧)专业:按照专业成绩由高到低录取。
▲艺术管理专业:按照高考成绩由高到低录取。
小结:报考音乐表演、表演(音乐剧)专业的考生需要把复习的重点放在专业课上;报考音乐学专业的考生需要额外注意文化课的复习。
▲音乐表演、作曲与作曲技术理论专业的考生,在高考成绩过线后,按照专业校考总成绩由高到低录取
▲音乐学专业(音乐理论方向)的考生,在高考成绩过线后,按照综合成绩由高到低录取,综合成绩中专业课、文化课各占50%。
▲音乐学专业(演艺产业管理)的考生,按照高考文化课成绩由高到低录取。
小结:报考音乐表演、作曲方向的考生要把主要精力放在专业课的复习上;报考音乐学专业,尤其是演艺产业管理方向的考生要重点复习文化课。
▲作曲与作曲技术理论、音乐表演、音乐剧专业的考生在高考达到录取控制线后,按照专业校考成绩由高到低录取。
▲音乐学(师范)、音乐学(音乐理论)、艺术与科技专业的考生在高考达到录取控制线后,按照综合成绩由高到低录取。其中校考成绩占70%;文化课成绩占30%。
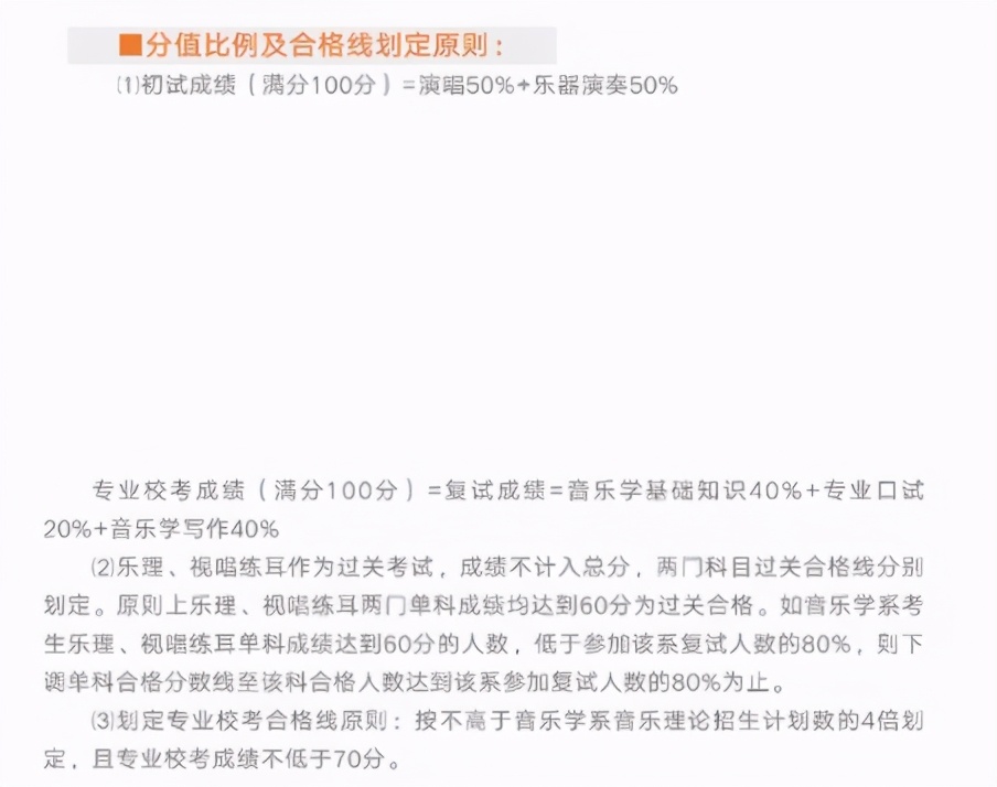
各专业校考成绩计算方式如下:(初试成绩均不计入总分)
作曲与作曲技术理论方向:
合唱指挥方向:
乐队指挥方向:
音乐学理论方向:
音乐教育学院:
钢琴系:
声乐歌剧系:
国乐系:
管弦系:
流行音乐系:
音乐剧方向:
小结:报考作曲、音乐表演、音乐剧专业的考生要以专业复试的复习为主;音乐学、艺术与科技专业的考生可适当兼顾文化课,但专业仍是复习重点。
▲音乐学(音乐学理论、音乐管理、音乐心理与治疗、钢琴调律、戏曲音乐)的考生按照总结构成绩由高到低录取。其中专业课占60%;文化课占40%。
▲音乐学(音乐教育)、录音艺术方向的考生按照总结构成绩由高到低录取。其中专业课占70%;文化课占30%。
▲作曲与作曲技术理论、音乐表演方向的考生按照专业成绩由高到低录取。
小结:报考音乐学方向的考生要兼顾对于文化课的学习;其中音乐学(音乐教育)的考生还是要把关注的重点放在专业课上;作曲、音乐表演的考生需要把重点放在专业课上。
▲音乐学专业(包括音乐学理论、音乐教育、音乐商务与音乐传媒、音乐批评招考方向)校考成绩合格后,文化课达到最低录取控制分数线后按照文化课成绩由高到低录取。
▲除音乐学专业外,其他专业按照校考成绩由高到低依次录取。
小结:天津音乐学院音乐学方向全部专业只需校考成绩合格,按照文化课录取。因此考生一定要把关注的重点放在文化课上。
▲沈阳音乐学院省外考生按照校考各专业最终成绩以志愿优先的方式由高到低依次录取。
▲辽宁省内考生按照统考成绩以志愿优先的方式由高到低依次录取
小结:备考沈阳音乐学院的考生应以专业课的复习为主,在专业课结束后再把重点放到文化课上。
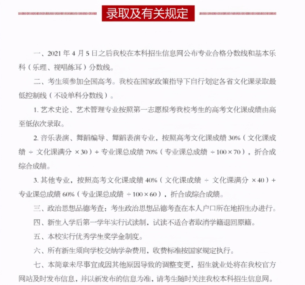
▲艺术史论、艺术管理专业的考生按照文化课成绩由高到低依次录取。
▲音乐表演专业的考生按照综合成绩录取,其中文化课占30%;专业课占70%。
▲其他专业的考生按照综合成绩录取,其中文化课占40%;专业课占60%。
小结:报考音乐表演专业的考生需要注意西安音乐学院对于音乐表演也采用综合分录取,不仅看专业课成绩,文化课也占到了30%,因此在备考时也要适当复习文化课。
版权声明:我们致力于保护作者版权,注重分享,被刊用文章【考音乐学院的基本要求(文化课vs专业课)】因无法核实真实出处,未能及时与作者取得联系,或有版权异议的,请联系管理员,我们会立即处理! 部分文章是来自自研大数据AI进行生成,内容摘自(百度百科,百度知道,头条百科,中国民法典,刑法,牛津词典,新华词典,汉语词典,国家院校,科普平台)等数据,内容仅供学习参考,不准确地方联系删除处理!;
工作时间:8:00-18:00
客服电话
电子邮件
beimuxi@protonmail.com
扫码二维码
获取最新动态
