苏州市立达中学校
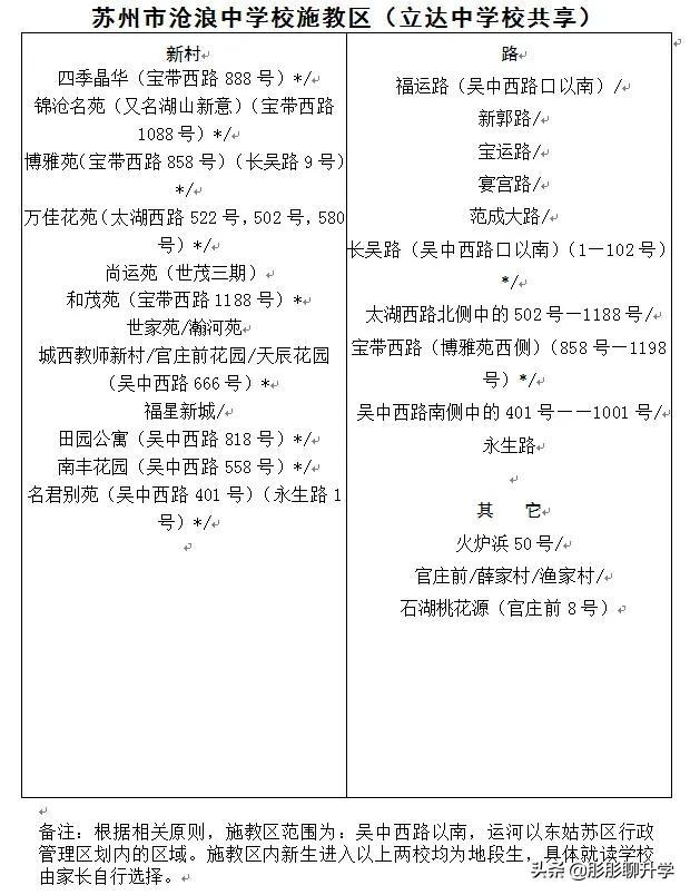
苏州市沧浪中学校
(立达中学校共享)
苏州市平江中学校
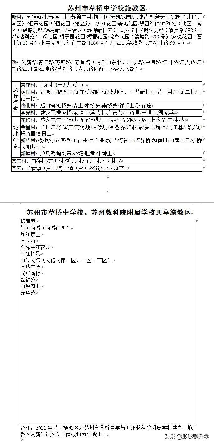
苏州市草桥中学校
苏州市振华中学校
苏州市第一初级中学校
苏州市十二中学校
苏州市田家炳实验初级中学校
苏州市十六中学校
苏州市景范中学校
苏州市金阊实验中学校
苏州市叶圣陶中学校
苏州市二十四中学校
(景范中学校共享)
苏州市南环实验中学校
苏州市三十中学校
苏州市觅渡中学校
苏州市彩香实验中学校
苏州市胥江实验中学校
苏州教科院附属学校
苏州高新区实验初级中学
苏州高新区第一初级中学教育集团
苏州高新区第二中学
苏州文昌实验中学校
高新区第五初级中学校
通安中学
阳山实验初级中学校
苏州学府中学校
苏州高新区第三中学校
景山实验初级中学校
灵天路以东、金山东路以南、金枫路以西(含金枫美地)、子胥路以北的木渎镇镇区范围内的各住宅小区及灵岩村谢巷4组~7组、谢巷11组、金山村(含南浜村)、天平村(含天灵村、新华村)、姑苏村、尧峰村。详细小区、社区和村委见学校网站。
木渎南行中学木渎镇金枫路以东、竹园路以南范围内木渎镇所属各住宅小区(金枫美地除外)及西跨塘村,具体为:长浜社区:木渎镇西跨塘村、红星生活广场、姑苏上府、山水华庭、 苏香名园、新旅城、香格里花苑、上坤狮山四季(水岸四季)马庄社区:滨江美韵生活城、苏胥湾、巨塔花园、春江明月凯马社区:康悦家园(珠江首府)、云山诗意金枫社区:枫华紫园、幸福城邦、拾锦香花园、和雍锦园
东山莫厘中学东山镇辖区
临湖第一中学行政村:牛桥村、前塘村、灵湖村、采莲村、石塘村、石舍村、陆舍村社区:渡村社区小区:东盛花园、东润花园、东泰花园、太湖缘小区、家缘小区、禾盛花苑、绿地博墅、花漫四季、悠步临湖
临湖实验中学临湖镇原浦庄板块。具体为:行政村:浦庄村、湖桥村、石庄村、界路村、东吴村社区:联盟社区小区:太湖郡、太湖富力都、未名园(映月台)、浦韵苑、中梁天颂、观云悦苑、临湖别苑、南安花园(临湖镇户籍)胥口镇:马舍村
横泾中学横泾街道辖区
东吴外师附属越溪中学越溪街道辖区
藏书中学木渎镇天池村、善人桥村、五峰村、藏书社区、接驾社区、穹窿社区、聚慧苑、雅苑小区、吾丰花园、东方苑、岚山别墅、林泉山庄、林欣苑、天逸湾花园
胥口中学(含一箭河校区)胥口镇辖区
光福中学光福镇辖区
西山中学金庭镇辖区
香山中学香山街道辖区
长桥中学北至京杭运河,南至吴中大道,东至东吴南路(不含阳光水榭、玫瑰九九),西至友新路。
甪直甫里中学甪直镇辖区
尹山湖中学郭巷街道派出所户口管辖地段范围
城西中学运河以北、东吴北路以西的吴中高新区行政管理区域内的小区(以吴中区房屋产权证和户籍为准)
迎春中学运河以北、东吴北路以东、冬青路以西吴中高新区行政管理区域(以长桥派出所的常住户口为准)
碧波中学跃进河以北城南街道辖区
南京师范大学附属苏州石湖中学跃进河以南城南街道辖区
华中师范大学附属苏州太湖实验中学融湾社区:郡未来花苑、苏州湾湖畔花园
颐湾社区:太湖香颐花园、吴郡半岛花园、绿聚未来商业中心
苏州湾大道以西:江南沄著花园、融悦湾花园(融悦湾雅苑)、悦时光雅苑、天鹅港华庭、柳岸晓风家园
相城经开区
1.苏州大学第二实验学校(初中部)施教区:相城大道以东,阳澄湖东路以北,太阳路以南的经开区澄阳片区。
包括:徐庄社区(彭安浜、横泾港、油车浜、徐庄1村、2村),南亚花园社区(南亚花园、天亚水景苑、天鹅湖庄园、康锦苑、红橡花园),蠡塘社区(西子花园、红鼎湾、正源悦庭、花海家园、长乐集花园),泰元社区(泰元家园、登云家园、汇海隆、万国墅、朗阅嘉园),登云社区(太阳花园)。
2.北桥中学施教区:北桥街道所有的村和社区。
包括:鹅东村、灵峰村、石桥村、新北村、庄基村、芮埭村、莲花庄村、漕湖村、丰泾村、盛南社区(漕湖星辰、漕韵家园、东渡湖韵、拾鲤花园)、盛北社区、寺泾社区(名莲别墅、碧海花园、天宇佳缘、北苑馨居、其他区域)、北渔社区。
苏相合作区
3.漕湖学校(初中部)施教区:漕湖街道所辖区域西塘河以东、御窑路以西、太东路以北、冶长泾以南区域。
包括:漕湖花园一社区(含漕湖花园1-4区),漕湖花园二社区(含漕湖花园5-7区),卫星村(含漕湖花园8区),永昌泾社区(含永昌泾花苑一期、二期),观塘社区(含彩叠湾、瑜翠园),下堡村(含尚青景苑),汤浜村,永昌泾花苑三期,恒大珺睿庭。
相城高新区(元和街道)
4.相城中学施教区:元和塘(新开河)以东,阳澄湖中路、东路以南,G524以西的元和街道区域及娄北村。
包含:润元名著、华美家园、喜庆花园、欧风丽苑、香城颐园、澄和家园、晨曦馨苑、阳光名邸、香城花园、湖沁花园、香府绿洲、尊园、紫金湾花园、誉相庭、中翔、宋泾新村、古巷新村、娄北村等小区和自然村。
5.相城实验中学教育集团(春申湖路校区)施教区:元和塘(新开河)以东,相城大道以西,阳澄湖中路、西路以北,建元路以南区域;元和塘以西,华元路以北,织锦路以东,春申湖西路以南区域;元和塘以西,春申湖路以北,朝阳河以南的元和区域;众泾社区;依云水岸社区。
包含:南山檀郡、康桥丽都(康桥花园)、嘉和丽园、元和之春、绿色时光、锦绣江南、知音别苑、花好月圆、华元家园、天纶小区、国际服装城、绿地都会雅苑、万泾花园、嘉元花园、大富豪、橡树湾、城立方、尚景花苑、春天花园、玉成家园一期、水漾花城花苑、众泾(不含徐庄社区)、依云水岸、众泾家园、江南村、静湖别墅、银丽高尔夫别墅、紫玉花园、乾唐墅、琅石名筑、织金华庭等。
6.相城实验中学教育集团(沈思港路校区)施教区:元和塘(新开河)以西,华元路以南的元和区域;华元路以北、织锦路以西、春申湖西路以南的元和区域。
包含:御苑家园、御窑花园、花南家园、华辰嘉园、峰汇园、融城花园、水韵花都等。
7.蠡口中学、蠡口第二中学共享施教区:元和塘以东,建元路以北,相城大道以西,北河泾以南的元和区域;元和塘以西,朝阳河以北的元和区域。
包括:朝阳河花苑、安元佳苑(1-6期)、中惠晨曦怡庭、庆元家园、书香苑、富元家园、富元雅苑、万宇名都、芙蓉新村、蠡明小区、蠡苑新村、蠡口(未拆迁)、朱巷(未拆迁)、莫阳;玉成二期、玉成三期、君庭、金域隆华庭、康桥溪岸、魅力花园、嘉境天成、裕沁庭、依云华苑、水岸名都花园、翠樾庭、悦笼雅苑、荷岸晓风花园等。
高铁新城(北河泾街道)
8.苏州大学实验学校(初中部)施教区:聚金路以西、元和塘以东、西公田路以南、太阳路以北以及国道524(原省道227)以西、元和塘以东、太东路以南、西公田路以北的苏州高铁新城区域;
包括:观天下花苑、建发泱誉、建发中泱天成、优步水岸花园、中海珑湾锦园、鑫之苑、圆融悦居、环秀湖花园、芯汇花园、芯汇都市景苑、云赋花园以及北河泾街道原住民。
(备注:如片区规划有调整,施教区划分也将作相应调整。)
度假区(阳澄湖镇)
9.阳澄湖中学施教区:度假区(阳澄湖镇)辖区范围。
包括:枪堂村、陆巷村、岸山村、十图村、沈周村、戴溇村、圣堂村、车渡村、北前村、消泾村、清水村、新泾村、渔业村、洋沟溇村、莲花村、沺泾社区、湖畔社区、澄苑社区、湘苑社区、聆湖丽墅、湘洲人家、阳澄之星、阳澄花园、爱汀花园、和沁园、怡沁园、金双湖花园、燕回江南院、乐澄花园、蔚蓝花园。
黄 埭 镇
10.春申中学施教区:鹤泾村、青龙社区、长泾社区、斜桥社区、裴圩社区、潘阳社区、春申社区、埭川社区、古宫社区。
11.东桥中学施教区:西桥村、方埝村、胡桥村、三埂村、冯梦龙村、金龙村、旺庄村、长康社区、东新社区。
渭 塘 镇
12.渭塘中学施教区:渭塘镇辖区范围。
包括:渭西村、渭南村、骑河村、盛泽荡村、渭北村、西湖村、凤凰泾村、凤阳村、玉盘家园社区、渭星街社区、翡翠家园社区、钻石家园社区。
望 亭 镇
13.望亭中学施教区:望亭镇区域。
包括:新埂村、何家角村、四旺村、宅基村、迎湖村、项路村、华阳村、人民社区、鹤溪社区、果园社区。
黄桥街道
14.黄桥中学施教区:黄桥街道范围。
包括:黄桥市镇及黄桥村、北庄村、占上村、大庄村、木巷村、胡湾村、方浜村、张庄村、生田村、永嘉花园、春嘉花园、相韵花园、朝阳花园、君汇上品、荷美名邸、荷馨苑社区、三角咀家园、招商公园1872、芊浔嘉园、逅湾花园(九龙仓)等。
太平街道
15.太平中学施教区范围:原太平街道辖区内。
包括:黎明村、盛泽村、莲港村、旺巷村、聚金村、沈桥村、花倪村、乐安村、花溇村、金澄社区、凤凰社区、青漪社区、洞字社区所属区域。
*整理的施教区范围仅限于市直属初中施教区,如有遗漏可在留言区补充!!
家长们对号入座吧!
版权声明:我们致力于保护作者版权,注重分享,被刊用文章【苏州市南环实验中学校(苏州家长们对号入座)】因无法核实真实出处,未能及时与作者取得联系,或有版权异议的,请联系管理员,我们会立即处理! 部分文章是来自自研大数据AI进行生成,内容摘自(百度百科,百度知道,头条百科,中国民法典,刑法,牛津词典,新华词典,汉语词典,国家院校,科普平台)等数据,内容仅供学习参考,不准确地方联系删除处理!;
工作时间:8:00-18:00
客服电话
电子邮件
beimuxi@protonmail.com
扫码二维码
获取最新动态
