国家线出来了>>21考研国家线公布,多学科分数线下降!调剂更难了吗?然后复试线什么时候出?什么时候开始复试?调剂生怎么办?调剂系统什么时候开?(各学科调剂信息持续更新中,点我的头像发送私信:调剂,可获取查看方式。)
(此处已添加小程序,请到今日头条客户端查看)截止目前,已经有21所自划线院校以及3所非自划线院校公布了复试分数线。已公布复试线的学校有:
自划线院校:
天津大学、东南大学、北京航空航天大学、华南理工大学、厦门大学、吉林大学、东北大学、大连理工大学、中国科学技术大学、南开大学、浙江大学、北京大学、北京师范大学(各学院专业线已陆续公布)、兰州大学、同济大学(各学院专业线已陆续公布)、中国农业大学、中山大学、中国人民大学、哈尔滨工业大学、清华大学、上海交通大学。
非自划线院校:
对外经济贸易大学、合肥师范学院(过线名单发布)、东北石油大学
复试分数线详见末文附录。
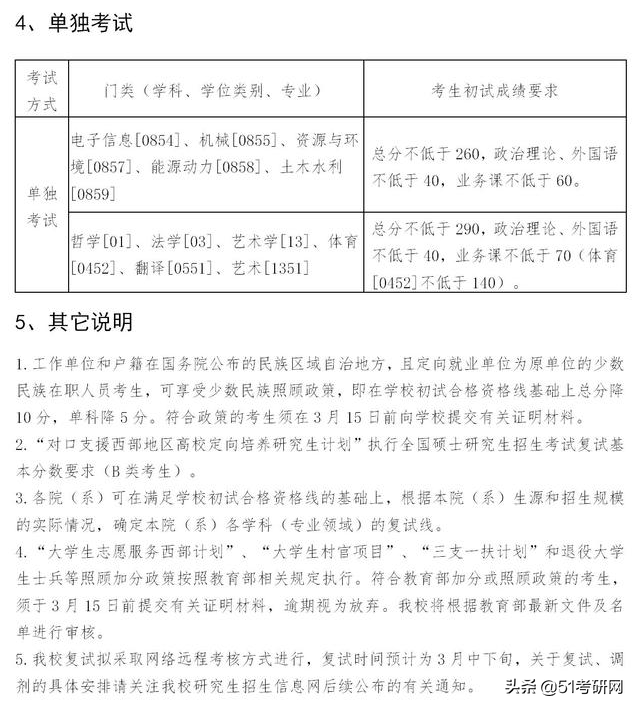
自划线大多是先公布校线,然后各院系以校线为参考,根据本学院各专业考生初试成绩、招生人数等情况综合划定专业线,最终专业线决定考生能否进复试。
自划线院校为啥出线早?因为自划线院校全都是985,教育部直属,招生人数由教育bu确定。而非自划线院校,很多是省属高校,招生人数由教育部下达给各省,省级再下发给各个招生单位。
所以说,虽然国家线公布了,但是具体的招生人数还不确定,所以现在很多非自划线院校无法公布复试分数线,无法确定具体的调剂缺额人数。
广东医科大学:由于目前我省2021年各招生单位研究生招生指标尚未下达,我们还不能测算我校复试分数线及一志愿上线人数。
四川师范大学:学校根据国家线和报考数据还需要作大量的分析统计工作才能确定学校的复试分数线,请大家稍安勿躁。
34所自划线院校应该在下周能公布完毕。非自划线院校就看下周的动静了,可能也会陆续公布复试线。
复试调剂时间表:
3月12日国家线公布。3月12日起,自划线院校陆续公布复试分数线。复试3月中下旬陆续开展。3月中下旬,非自划线院校集中公布复试分数线。复试线公布后快则一周内,慢则半月内开始复试。3月20日左右,研招网调剂系统开放。4月30日调剂系统关闭,2021年硕士研究生招生考试工作结束。5月~9月,公示拟录取名单,考生办理调档、登记录取通知书邮寄地址,发放录取通知书,2021级硕士研究生开学。以上时间安排供参考,以实际相关单位公布时间为准。附录:高校复试分数线
北京大学
清华大学
中国人民大学
北京师范大学
中国农业大学
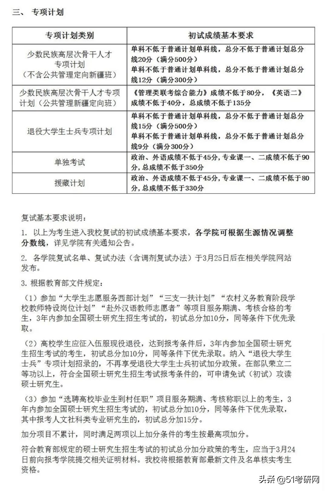
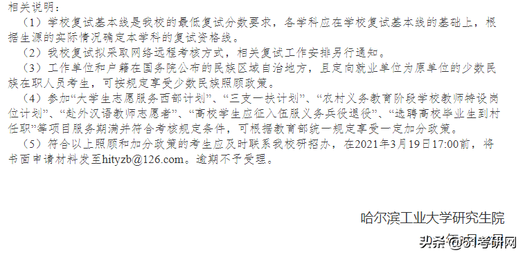
哈尔滨工业大学
同济大学
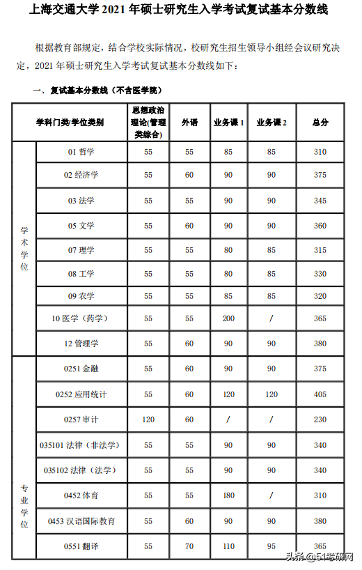
上海交通大学
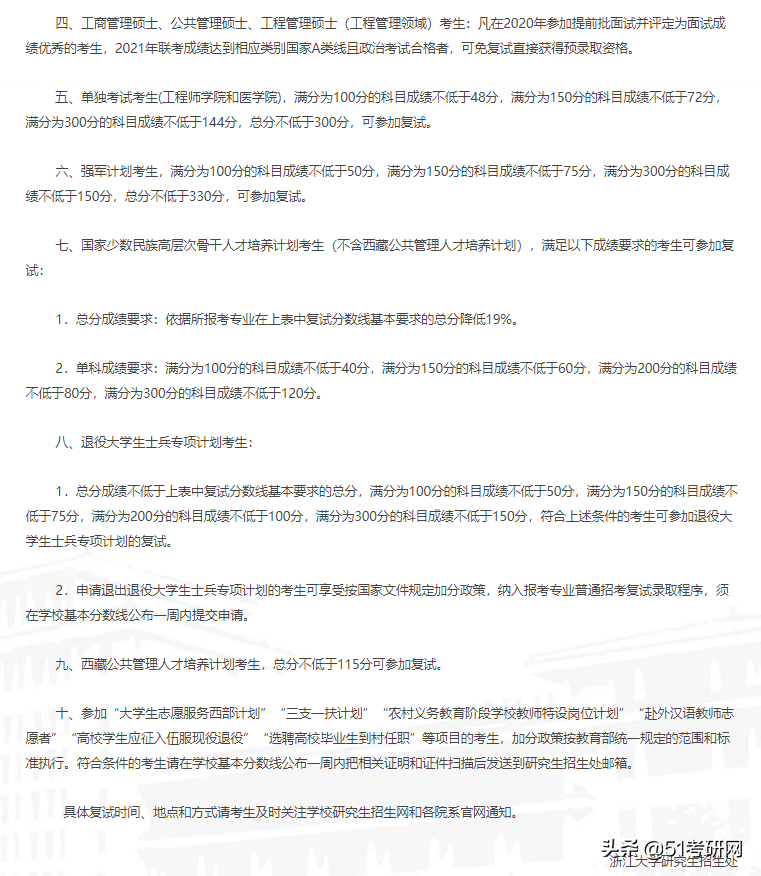
浙江大学
中山大学
兰州大学
中国科学技术大学
南开大学
大连理工大学
东北大学
吉林大学
厦门大学
华南理工大学
天津大学
东南大学
北京航空航天大学
对外经济贸易大学
东北石油大学
版权声明:我们致力于保护作者版权,注重分享,被刊用文章【南开大学2017复试名单(24所院校复试线已经公布)】因无法核实真实出处,未能及时与作者取得联系,或有版权异议的,请联系管理员,我们会立即处理! 部分文章是来自自研大数据AI进行生成,内容摘自(百度百科,百度知道,头条百科,中国民法典,刑法,牛津词典,新华词典,汉语词典,国家院校,科普平台)等数据,内容仅供学习参考,不准确地方联系删除处理!;
工作时间:8:00-18:00
客服电话
电子邮件
beimuxi@protonmail.com
扫码二维码
获取最新动态
