目前
西安疫情依然严峻
不少高校根据防疫需要
开始调整教学安排
将线上启动下学期教学工作
根据长安大学官微发布,根据疫情形势变化对本科教学进行系统调整安排。同时2022年春季学的排课、选课、2022届毕业生的毕业设计(论文)选题等教学工作按照原计划线上稳步开展。
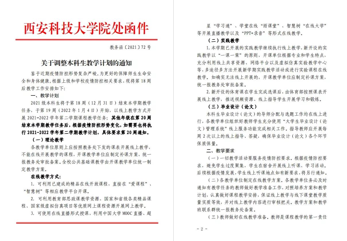
据陕西科技大学官微发布,称各学院对本学期第18周(2021年12月31日)前课程已全部结束且没有其他教学任务的班级(不含18级毕业班),提前安排下学期部分理论课程线上教学工作。
陕西科技大学拟于2022年1月10日(20周)开始,全面启动2021-2022学年第2学期课程教学工作,非毕业班以线上教学方式提前进行下学期课程教学。2021-2022学年第2学期课表预计在2022年1月7日前公布,届时校历将根据实际教学运行情况进行适时调整。
对于期末考试工作——鼓励线上考试
对于毕业设计(论文)工作——提前开始本科毕业设计(论文)工作
据西北大学官微发布,全校通识教育选修课程应在第18周前完成期末考试。已安排在第18周及2022年1月3日—1月12日的考试,考试时间均推迟至下学期开学后进行(具体时间另行通知)
西北大学将于本学期第19周(2022年1月3日)开始,以线上教学方式提前开展2021—2022学年第二学期本科生课程教学。
第20周实践教学周活动取消。线下实验、实习、竞赛等实践教学活动暂停
据西安石油大学官微发布,考核形式原定为“考查”的课程,由任课教师按原计划完成授课任务后,可申请组织线上考核,并于2022年1月13日17:00前提交成绩。考核形式原定为“考试”的课程,所有线下考试全部推迟到下学期进行(具体时间另行通知)。
本学期第19周(2022年1月3日)开始,以线上教学方式提前开展2021—2022学年第二学期本科教学工作。在学生离校前采用网上授课,学生离校时间根据疫情形势和上级有关部署另行通知。
加油,西安
加油,陕西
版权声明:我们致力于保护作者版权,注重分享,被刊用文章【长安大学校历2017(西安高校发布教学安排)】因无法核实真实出处,未能及时与作者取得联系,或有版权异议的,请联系管理员,我们会立即处理! 部分文章是来自自研大数据AI进行生成,内容摘自(百度百科,百度知道,头条百科,中国民法典,刑法,牛津词典,新华词典,汉语词典,国家院校,科普平台)等数据,内容仅供学习参考,不准确地方联系删除处理!;
工作时间:8:00-18:00
客服电话
电子邮件
beimuxi@protonmail.com
扫码二维码
获取最新动态
