发展学科关键是发展教师,不是一个教师、几个教师,而是一个群体;教育活动有群体性的突出特征,而教师群体的专业生活方式,才实质性地决定着一个学科的整体水平,也最终决定了一所学校的教育高度。
这是我们曾经的窘境,却不是只有我们才遇过的尴尬:
从上世纪 90 年代中后期开始,中国许多地区的高中,新校舍拔地而起,学生数倍增长,一个年级达到十几个班甚至几十个班,往往超过从前一所学校的规模。
学生多了,规模大了,只能去寻找新的管理办法。比较通行的一套,是实行年级管理。我们“中国高中六校联盟”(以下简称“六校联盟”)的学校虽地处东西南北,却几乎在同一时期不谋而合地选择了扁平化管理体系,把教育教学管理的重心下移到各个年级。高一的事儿归高一年级管,高三的事儿归高三年级管。老师们也告别了原来学科教研组办公的地盘,分坐到各年级的行政区划里。
这样的格局,似乎井然有序,其实潜隐着问题。这种体制下的级部,管理权责明晰,目标任务具体,工作积极主动。他们会积极争取优秀师资力量的配置份额,会加强对日常教学行为的监控,会高度关注预期质量目标的达成。但深一层探讨就不难发现:一个级部,说到底是为了这个年级 3 年目标的实现而设置的行政组织;3 年之后,这个组织就不复存在。你想让一个只有 3 年期限的行政化组织有长远的追求,防止短期行为,避免急功近利,是否有些躐等以求?
以江苏省锡山高级中学(以下简称“锡山高中”)为例,当年实行级部管理后,教研组和教研组长“不见了”。备课组对级部负责,教研组也就成了摆设;教研组长们到哪里去了呢?我曾经开玩笑说,他们成了“工会小组长”,忙于福利发放,组织文体活动,打球照相,说拉弹唱;他们成了教务管理的“传令兵”,在上面开了会,回来就传达布置;他们甚至在无数个不可能出现的场合出现了,但唯独在教研组长位子上找不到他们!教研组与教研组长不搞教研,学科建设如何发展?
所以,级部管理的深层次问题就来了:强化了行政管理,可能就弱化了学科建设;强化了近期目标,可能就弱化了长远规划;强化了教学管理,可能就弱化了课程研究;强化了教师使用,可能弱化了专业培育。一所学校如果长期依赖行政化体制运行,学术地位式微,学科建设薄弱,其结果就是学校发展后续乏力。更严重的问题是,长期以高三考试为目标的备课组研究导向,将导致我们的学科发展无法指向服务于人的成长的教育追求,学科的终极教育价值被考试的工具价值长期遮蔽!
因此,有一点必须明确:现代高中发展需要学科的轮子,再也不能变成依赖行政运行的独轮车。
锡山高中有意识地推进学科建设,始于 2006 年前后,当时的重点放在学科领袖的培育上,启动“找回教研组长”计划。活动重点是抓教研组长“三力工程”建设:
一是增强凝聚力,要求组长努力成为全组老师的专业伙伴、人生知己,用自己的情感力量把大家凝聚起来;
二是提升感召力,要求组长努力成为团队领导、学科领袖,具有组织协调的人格魅力;
三是扩大影响力,要求组长努力成为本学科教学专家、学术权威,成为这所学校这一学科教学与研究水准的标高。
在实践中,我们也发现,一位教研组长在区里有影响,这个学科就在区内有地位;而一位教研组长在市里、省里、全国有影响,那么这个学科就在全市、全省、全国有地位。因此,如果能够系统提升教研组长的凝聚力、感召力、影响力,造就一批学科领袖,进而带动学科建设,无疑是一项有意义的工作。于是,我们当时确定的行动路径就是制定并落实“教研组三年发展规划”。
2006 年以来,以三年为一个周期,锡山高中的教研组先后制定了 2006 版、2009 版、2013 版三个学科发展规划。仅是梳理规划内容的演变,也可从一个侧面看出规划对促进学科发展、推动学校发展的价值。
制定一个发展规划,像是确定一个从现实走向前路的旅行计划,总要包括四大基本要素:一是情境分析,这是对“我是谁”、“我在哪里”的定位;二是目标设定,这是对“我要去哪里”、“前方的站点在哪里”的回答;三是路径设计,这是对“我将怎样行走”的选择;四是支持保障,这是对“需要些什么”的思考。锡山高中 2006 版规划就是按这个框架来设计的。
“在哪里”,要求准确把握教研组的发展现状。要求组长们一要摸清底子、吃透情况,对教师的基本状况,如教师的年龄结构、性别比例、职称状况、骨干人员等要盘点分析、心中有数;二是要求组长带领全体成员认真分析教研组的优势、特色,也认真反思面临的主要问题。
“去哪里”,要求合理确定教研组的建设目标。我们要求从组风、队伍、学科质量、学科资料、学科特色和教学研究等 6 个方面制定目标。所有的目标中,我以为组风建设至关紧要。一个学科的组风,可能没有清晰的文字表述形式,但一定会体现于教师尤其是老教师身上,弥散成一种文化氛围,能让人真实、具体地感受到。比如,一个物理组的老教师们注重实验,课前提早到实验室并精心准备,这个组的年轻人大多会这么做,虽然没有制度的规定。这就是组风的力量。
罗曼·罗兰说的一段话,可以让我们更深刻认识组风建设的价值:“生命不是一个可以孤立成长的个体。它一面成长,一面收集沿途的繁花茂叶。它又似一架灵敏的摄像机,沿途摄入所闻所见。每一分每一寸的日常小事,都是织造人格的纤维。环境中每一个人的言行品格,都是融入成长过程的建材,使这个人的思想感情与行为受到感染,左右着这个人的生活态度。环境给一个人的影响,除有形的模仿以外,更重要的是无形的塑造。”
“怎样走”,要求具体规划教研组的行动路径。为了实现目标,我们的工作举措是什么?每一年又将重点推进哪些工作?将达到什么样的目标?这些都应在规划中具体设计。例如数学组“ 建立充足适用的教学资料库”,从“新教材教学课件库”、“作业与考试题库”、“教学案例库”、“年度论文库”四个方面落实了专人负责机制,并建立年度目标考核体系。
“需什么”,要求科学分析学科发展的支持系统。如果说前面几条更多关注教研组内部要素,这一条就是关注教研组发展建设的外部条件,要对实现目标所需的保障与支持系统作出客观分析。学校应在尽可能的范围内,全力支持学科建设发展的需求。
走过 3 年,原先前方的站点大多变成了今天的位置,“去哪里”和“怎么走”就应该重新审视和回答。经过研究探讨,2009 年新一轮学科建设我们以“教师专业生活方式的形成”作为规划的主题,要求以“创建学科教研中心”为近期目标,重点规划课堂教学研究课题、课程开发与教师专业发展等方面内容。
2009 版规划强调走向专业研究。教学是最需要研究的领域,许多基本问题都应该进行专业的研究。比如,如何确定一节课的教学目标?如何依据目标来设计评价?如何用目标来统摄教学过程?如何在教学过程中搜集评价证据?怎样评价能促进后续学习?作业设计的原则是什么?如何专业地进行听评课活动,等等。而现实中,没有多少学科在教学的每一个细分领域展开过深入、持久、专业的研究,因此,这么多年我们依旧停留在经验境地。
制定 2009 版规划时,我们要求各学科组充分依托学校与高校专家团队合作研究的机制,以探索实施有效教学的技术路径为重点,分 3 步推进学科教学研究:
第一步,整体探索课堂教学目标的形成方式,科学分解课程标准,结合学生实际与教师经验,采用外部行为动词具体陈述学生学习后的变化;
第二步,研究目标导引教学的实施步骤,用目标精选内容、统摄过程,辅以课堂定向观察的专业化听评课;
第三步,形成“促进学习的课堂评价”的操作方法,课前以目标形成评价方案,课中多途径搜集评价信息并调整教学策略,课后结合评价信息反馈调整作业方案,努力促进“教—学—评”的一致性。这些关注细节、关注技术的精微研究,不仅凸显了学科教学研究的专业性,更强有力促进了教师专业生活方式的形成。
2009 版规划强调形成阅读习惯。知识分子是我们的社会角色、专业身份,自古以来人们就将我们称作读书人;我们与此身份相配的基本生活习惯就是读书。武者拳不离手是专业生活习惯,歌者曲不离口是专业生活习惯,读书人手不释卷也是专业生活习惯。读书人不读书而能促进专业发展,而能教人读书,自古及今,未之尝闻也!不读书无法过专业生活!
为此,在制定 2009 版规划时,我们启动了“百万百卷读书行动”,即在 5 年内投入 100 万元完成每位教师阅读 100 本书的目标。这样的数量平均到一年,也就是读20 本书,看起来不小的数量其实还达不到以色列人均年读书量的三分之一!读书是一种习惯,这种习惯的养成要靠氛围。教研组是教师专业阅读主要环境,一个教研组内大家都读书,一个人不读书就失语尴尬,慢慢也会读起来。教研组规划读书活动,主要是落实 3 件实事:一是集中智慧把教研组全体成员的必读书选好,买回来,发下去;二是定期组织读书交流活动,分享体会,推荐好书;三是向学校推荐读书之星,向全校推荐好书。通过营造氛围,让读书成为教师自觉的精神追求,从而奠定教师一生厚重的精神底色和智慧品格。
2009 版规划强调重建教研制度。如前所述,教研组功能弱化的根本原因在于教研制度的瓦解,2009 版规划我们强调重建教研制度。学校投资 60 万元,将一个 200 平方米的阶梯教室改造成现代化的录播教室,固定为教研组活动的专用场所。所有学科每周安排半天时间集中开展校本教研活动,9 门学科在录播教室排定时间进行活动,所有教研活动实现网上实时直播,异时点播,研讨回播。
在规划中,我们要求学科组明确教研主题,选准阶段性研究重点,丰富教研的活动形式,着力技术突破,提升研究的专业化品质。从统计数据看,实施规划以来,每个教研组每学期的活动次数都在 18 次以上,采用请进来、走出去形式活动的比例也占到 20% 左右,2012 年的一个学期全校共邀请国内有一定影响的专家 48 人次参加各学科组的教研活动,这个数量是 2006 年的数倍。
历时 6 年两轮学科发展规划的实践,锡山高中渐次将学科建设的目标指向了学校的教育哲学,到 2013 版学科规划时,成全人的教育价值追求照亮了学科建设的细节。
用学科宣言澄清学科的教育价值。组风的核心问题是教师的专业理解,有什么样的理解就会有什么样的追求。2012 年前后,我们对学校自身 1927 年颁定的“十大训育标准”进行深度解读,概括提炼出培养“生命旺盛、精神高贵、智慧卓越、情感丰满”的人这一价值追求,把学校教育的终极价值定位为“对人的成全”。如何让这一价值追求光照学科教育,各个学科制定规划时展开了热烈讨论,力求用最简约的语言形式表述对学科教育的理解,形成“学科宣言”。我们欣喜地看到,锤炼学科宣言的过程,实际就是不断确立“成全人”价值理解的过程。
用课程整合实现学科的教育价值。学科宣言不能是贴在墙上的标语,必须成为学校课程设计的终极价值指向。在规划中我们要求,要通过课程整合,让学科课程的细节,在教育追求的光照下明朗起来,清晰起来。如艺术组提出“鉴赏艺术之美、发现生活之美、创造人生之美”的学科宣言,让艺术不再只关注技能,而是将课程指向于学生激情、美感与创意的培养,规划按照艺术与生活、艺术与情感、艺术与科技、艺术与文化四大领域,设计出供学生自主选择的 16 门综合体验性课程。在规划中,课程变革的视点从教学、学习转向了人的成长。
用学习方式变革培育创造未来的终身学习者。在 2013 版规划中,我们要求教研组在学校系统设计、分点布局的框架之内,有所侧重地探索实施体验式学习、探究式学习、实践性学习和移动式学习,通过构建以学习者为中心、支持多样化学习的课程模式,变革学习方式,培育创造未来的终身学习者。这既是 2013 版规划的主题,也是建设现代高中的具体指向。
从 2006 年版,摸清底子,找准问题,寻求质量突破点;到 2009 版,精微研究,推进有效教学,创建教研中心;到 2013 版,凝练学科宣言,整合学校课程,转变学习方式,锡山高中的发展规划由重点关注学科成绩向重点关注教育价值渐次转变。
国学大师钱穆在论述人生三步骤时,概括出讲生活、讲事业、讲归宿三种境界,其深层的哲理,倒与我们学科规划的三个境界颇有相通之处。讲生活是基本的生存之道,一个学科没有基本质量也就过不了今天;讲事业是探寻专业的技术路径,形成专业的生活方式,不能总将我们的生活变成时间加汗水的死揪,不能把教育活动变成笨重的体力活;讲归宿就是要追问学科教育的本质,要让教育回归“人性”,如雅斯贝尔斯指出的那样,“人的回归才是教育改革的真正条件”!
“ 六校联盟”2011 年 10 月酝酿成立后,当年 11 月即在太湖之滨举办了联盟首届教研组长峰会,峰会以“培育学科领袖,提升教研领导力”为主题展开深度交流研讨。
实行级部管理后,六校学科建设面临着共性问题,而锡山高中的实践无疑为大家提供了可资借鉴的路径。一项重大的决定在2013 年初的联盟“校长峰会”作出:启动学科规划,推动学科建设。
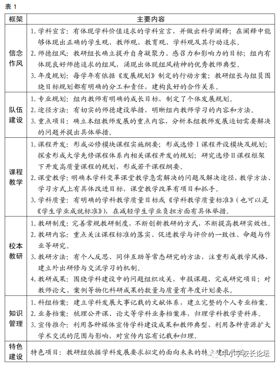
在海南,6 位校长以锡山高中 2013 版学科建设规划框架为蓝本,字斟句酌,完善了学科规划的主要内容体系。(见下表 1)
不难发现,六校联盟学科建设规划以教师群体专业发展为建设取向,开始有意识地走向提高教师群体的专业生活品质之路。强调信念作风,关键是让学校的教育追求成为一个学科教师群体的教育共识、行动指南;强调队伍建设,关键在“形成整体氛围,促进人人发展”;课程教学,突出“精微变革”,重在以学科整体面临的现实问题为研究导向,共同探索解决问题的技术路径与实践方式;校本教研,明确了教研组是校本教研的基本单位,而专业化研究是提升教研品质、形成教研组核心发展力的关键;知识管理,是教师群体发展的“档案评价袋”,记录着发展的足印;特色建设,是一个专业组织始终关注未来的现实抓手。
有学者研究指出,教师专业发展有一种“生态取向”。认为“教师的专业发展并不完全依赖于自我,教师总是处于一定的生态情境中的,个人环境、组织环境都能对教师的专业发展产生重要影响”,教师“所处环境特别是教师组织环境长期积累下来的文化的影响将会是无孔不入的”,“正是这种文化为教师工作提供了意义、支持与身份认同”。
这种观点实际是强调群体的文化特质对教师成长的巨大影响。如果换一个角度,我们也应该明确:发展学科关键是发展教师,不是一个教师、几个教师,而是一个群体;教育活动有群体性的突出特征,而教师群体的专业生活方式,才实质性地决定着一个学科的整体水平,也最终决定了一所学校的教育高度。
这个框架体系下发联盟学校,附在这个“指标体系”之后的,有“规划体例——关于高中六校联盟教研组发展规划形成的文本格式要求”,有详尽到每一个项目的“主要指标说明与要点解析”,还有“《锡山高中语文学科发展规划(2013 版)》《锡山高中数学学科发展规划(2013 版)》”两个样例。
东南西北的六所学校、上百个教研组、上千名教师,投入到了这场规模空前的学科规划制定当中,不少学科发生了激烈的学术争论,会议长度前所未有,规划起草彻夜不眠,但痛并快乐着!规划中,他们在追问:我们到底为什么而教?我们学科的教育价值究竟是什么?怎样在学科中体现学校的教育追求?我们的课程能为学生提供怎样的服务?怎样评价学科质量?学科教研应该关注哪些重点问题?我们教研组的特色何在,将发展成什么样的组织?我们每个人在 3 年内将实现什么样的目标?不少教师感慨,追问是最有力的思考方式,追问这样一些从未深入思考过的问题,就是行进在迈向教育自觉的旅程中,就是让真理的光芒在我们的学科中敞亮。
在此过程中,还有一个重要的方法,我们推荐教师们阅读《什么是教育》《教育的目的》等经典的教育哲学论著,捡拾起哲学这一专业工具,用“哲学之思开启我们与生俱来的精神之眼”,让哲学为我们提供一种“重要而强大的思想力量”,提供一种“有价值的视角以便帮助人们更清晰地思考问题”。事实上,离开了哲学层面的思考,目光永远停留在考试的圈子里,我们便很难抵达教育本质,也很难确立我们的专业信念。
2013 年 4 月 18-19 日,六校联盟“教研组发展规划展评”活动在北京拉开帷幕,用14 个分会场进行 14 个学科的规划展评交流。各校的教研组长捧着统一格式、散发着油墨清香的规划文本,抽签上场,展示 PPT,作30 分钟的陈述,然后同行提问、专家质疑。促进学科发展的强烈愿望,让六校的学科组长超越学校地域,坦诚相见。然后请专家点评。这是一次学科建设的“精神盛宴”,也是一次教研交流的“华山论剑”。
再推敲、细修改,是北京会议布置给学科组长的会后作业,这作业还要求在 6 月交到华东师范大学校长培训中心。上海会议关注的重点,是规划“成文”之后,不要束之高阁而要通过实施规划来“成事”;不是单纯停留在学科质量等事务层面,而是要指向学校教学哲学以“成人”。
今年,学科发展规划将迎来“期中考试”,“六校联盟学科建设专项督导”已经启动,这是促进规划“成事”、“成人”的又一扎实举措。依照“六校联盟 2014 校长峰会”的共识,针对学科建设规划的实施,将跟踪组织专项督导、中期评估和建设成果汇报验收活动。联盟《专项督导办法》要求按照 8 个程序完成现场督导,其他 5 校学科组长同时进行学科规划落实情况的交流互评,要听自评报告,要看现场,查看信念作风、队伍建设、课程教学、校本教研、知识管理、特色建设方面的物化成果,要听课,要访谈,最后要共同探讨,提出不少于 3 条的建设性建议。(见前表 2)
这样的专项督导显然有别于其他督导,其意旨不在评优排序,而在发现问题、推进工作,在相互交流、相互借鉴中实现共同提升。督导是以落实教研组三年发展规划状况为专题,以督导为形式,以深度交流为手段,以促进学科建设为目的。通过督导,不断增进校际联系,不断密切合作关系,不断拓宽合作层次,不断提升“一校之力难为、六校合力可成”的联盟优势,不断达成“共享优质资源,携手并进;创建价值联盟,引领发展”的联盟宗旨。
毋庸讳言,我们离这样的目标还有遥遥路途;但我们清醒地知道,学校发展 “如果光谈大原则,就会变成空谈;如果将目光仅仅投注在实际事务上,就会迷失方向,哪怕是最微小的行动也应和终极目标联系起来”。
学科建设永在途中,但“只有不让遥远的地平线从视界中消失,我们的脚才能迈出有意义的一步”!
编辑:Paul
来源:人民教育
作者:唐江澎,教育部基础教育教学指导委员会副主任委员,江苏省锡山高级中学校长,江苏省校本课程开发研究所所长
版权声明:以上图文,贵在分享,版权归原作者及原出处所有。如涉及版权等问题,请及时与我们联系。
近期活动
▼
版权声明:我们致力于保护作者版权,注重分享,被刊用文章【好学校的十大标准(决定一所学校教育高度的是什么)】因无法核实真实出处,未能及时与作者取得联系,或有版权异议的,请联系管理员,我们会立即处理! 部分文章是来自自研大数据AI进行生成,内容摘自(百度百科,百度知道,头条百科,中国民法典,刑法,牛津词典,新华词典,汉语词典,国家院校,科普平台)等数据,内容仅供学习参考,不准确地方联系删除处理!;
工作时间:8:00-18:00
客服电话
电子邮件
beimuxi@protonmail.com
扫码二维码
获取最新动态
