关于提前批特殊类院校,每年很多学生和家长都很专注这几所学校,特别想要报考。今天韩韩就带大家一起梳理一下。
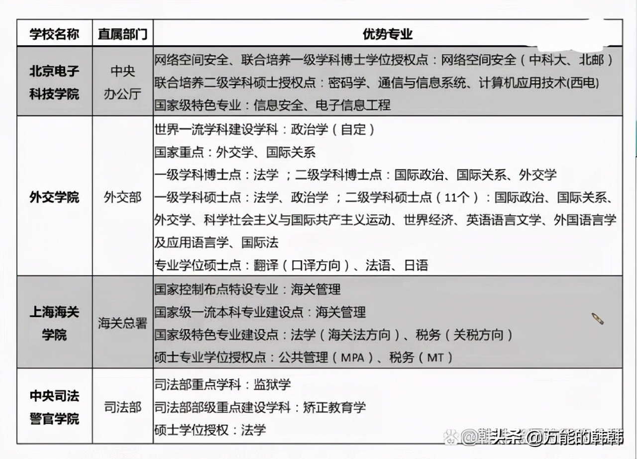
北京电子科技学院:学校本身面积并不大,招生人数也特别少。它的密码学专业很牛,办公自动化很好。
它有硕士授权点,是和西安电子科技大学联合培养的。博士学位授权点,是和中国科技大学和北京邮电大学联合培养的。
国家级特色专业:信息安全、电子信息工程,其实就是办公自动化。
注意:北京电子科技学院有政审,要求很严格,在密码管理局做面试,要求是共青团或共产党员。所以想报名这所学校的同学,一定要做好考虑。
就业:北京电子科技学院,隶属于中央办公厅,所以,就业肯定不是问题了。
外交学院:隶属于外交部,比较牛的专业是英语语文文学、外国语言学及应用语言学、翻译、法语、日语。
另外:外交学和国际关系是国家的重点学科。
重点学科,一定有博士学位授权点,在这个学校就可以直研读博。所以对于外交学院这么小的学校,有两个重点学科是不容易的。
政治学,是世界一流学科建设学科。图表上其他的专业也都很棒,外交学院,就是为我们国家培养外交人才的一所学校。
上海海关学院:隶属于海关总署,它的海关管理既是国家控制布点特设专业,也是国家级一流本科专业建设点,所以海关管理专业的录取分数相对有些高,在提前批报考,毕业之后绝大多数都能进入海关。
普通批报考的专业:法学(海关法方向)、税务(关税方向)
硕士授权点:公共管理(MPA)、税务(MT)。
进学校都会穿海关服,还是很好看的。如果想要往海关方向发展的同学,可以多关注一下上海海关学院。
中央司法警官学院:隶属于司法部,在河北保定。主要培养监狱的司法干部。
司法部重点学科是监狱学。
司法部部级重点建设学科是矫正教育学。矫正教育学是一个小众专业,招这个专业的学校不多,主要是负责监外执行、判缓、保外就医等,是配合司法机关对监狱里的犯罪人员进行社区管理的一门学科。
硕士授权点:法学,因为法学包含了监狱学、司法矫正这些专业。
法学:主要包含6大专业类:法学类、马克思主义理论类、民族学类、社会学类、公安学类和国际政治关系学类。
法学还分广义的和狭义的。广义的就是上面说列举的6个专业类,毕业之后都是法学学位。
狭义的是指:知识产权、监狱学、司法矫正。
以北京为例。
北京电子科技学院:录取分数不低,2021年的录取分数都超过600分了。
外交学院:录取分数623分。一般来说,外交学院历年的分数都相对较高,正常情况下,都要超过国际关系学院40分左右。
中央司法警官学院:对于北京的学生,选科不同的情况下,女生分别要达到532、486、496,男生要达到435、401、402。只要过了一本线,就有机会上中央司法警官学院。
上海海关学院:2021年,561、581、583分就可以上了。
PS:其他省份的学生,如果想要了解这几所学校在本省的录取情况,可以去可以去本省的”教育考试院官网“查询。如果没有的话,那就去对应学校的本科招生网上去查询。
未来可期,前进路上,加油,给自己!
关注我,带你了解更多政策信息和学习方法策略,找到自己的方向~
#提前批特殊类院校
版权声明:我们致力于保护作者版权,注重分享,被刊用文章【北京电子科技学院政审(提前批特殊类院校和专业盘点)】因无法核实真实出处,未能及时与作者取得联系,或有版权异议的,请联系管理员,我们会立即处理! 部分文章是来自自研大数据AI进行生成,内容摘自(百度百科,百度知道,头条百科,中国民法典,刑法,牛津词典,新华词典,汉语词典,国家院校,科普平台)等数据,内容仅供学习参考,不准确地方联系删除处理!;
工作时间:8:00-18:00
客服电话
电子邮件
beimuxi@protonmail.com
扫码二维码
获取最新动态
