我是艺考君,专注于艺考研究,分享艺考经验。
2022年1月3日中央戏剧学院官网正式发布了《中央戏剧学院2022年本科招生专业考试简章》,2022年中央戏剧学院艺考政策发生了哪些变化呢?
为了让艺考生更加准确的了解,艺考君与大家一起解读,希望能为艺考生提供一些帮助。
中央戏剧学院2022年招生专业与招生计划人较2021年均有增加。所有的专业均面向全国招生,不分文理,不限制选考科目,不做分省计划,全国统一排队录取。
1.艺术类招生人数扩招19人
2022年艺术类招生人数为319人,2021年艺术类招生人数为300人,艺术类专业招生人数增加19人,2022年具体招生专业及人数见下表:
2022年艺术类招生专业及人数
2.艺术类招生专业新增4个
1.表演类专业
(1)新增了表演(曲艺相声创作表演)专业
(2)新增了表演(偶剧表演与设计)专业
2.美术设计类
(3)新增了戏剧影视美术设计(演艺影像设计专业)
3.导演类专业
(3)新增了 电影声音与制作专业
2021年艺术类招生专业及人数见下表。
2021年招生的专业及人数
2022年除京剧类专业免交学费以外,所有艺术类专业学费收费标准均为1.0万元每年。
1.考试方式
中央戏剧学院艺术类专业校考方式分为“远程初试+现场复试”,初试合格的考生参加校考现场复试。
2.报名方式
关注微信公众号“中央美术学院本科招生”,进入报名系统,按要求填报信息,缴费报名成功。
3.报名时间
(1)表演、戏剧影视导演、录音艺术、播音与主持专业
远程初试及考试时间为2022年1月15日至1月9日18:00时之间,考生可以在以上时间内自行选择模拟考试及正式考试均为有效成绩。
(2)戏剧影视美术设计专业
远程初试报名时间:2022年1月15日至1月9日18:00
模拟考试时间:1月20日
正式考试时间:1月21日
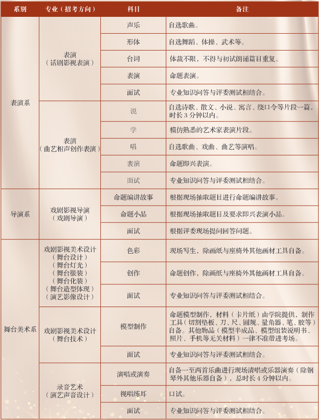
具体报考条件及注意事项见下图:
4.远程初试考试科目及要求
远程考试严格按照考场纪律,初试之前要进行一次以上的模拟考试,未经过模拟考试导致正席考试失败由个人承担后果。
考试时不得透露个人身份信息,一经发现该科目成绩按无效处理,初试成绩于2月底可查询,复试时间另行通知。
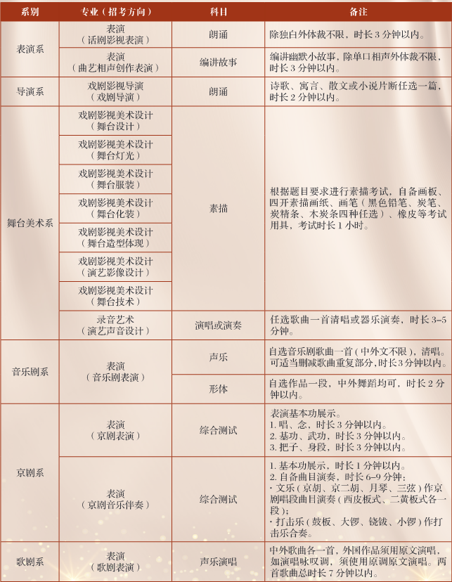
5.现场校考科目及要求
初试合格的考生可以参加线下现场复试,具体考试时间、地点及相关安排学校会在网上另行通知。
校考结果考生于4月中旬前登陆微信公众“中央戏剧学院本科招生”查询,学校不再邮寄校考合格证,考生可网上自行打印。
校考合格的人数不超过招生专业人数的4倍。
2022年艺术类录取原则与2021年相同,文化过线,按专业成绩排名录取。
参加中央戏剧学院组织的校考成绩合格,高考文化成绩达到各专业划定的分数线,面向全国按校考专业成绩排名录取。
各专业高考文化成绩成绩的要求。
1.表演专业(话剧影视、曲艺相声创作、音乐剧、歌剧、偶像剧、播音与主持专业)
高考文化成绩控制线为生源所在省份本科第一批录取线的60%。
2.表演专业(京剧、京剧音乐伴奏、舞剧)
高考文化成绩控制线为生源所在省份本科第一批录取线的45%。
3.美术设计类专业(舞台设计、舞台灯光、舞台服装、舞台化妆、舞台造型体现、演艺影像设计、舞台技术)
高考文化成绩控制线为生源所在省份本科第一批录取线的75%。
中央戏剧学院是新中国第一所戏剧教育高等学校,是教育部直属院校,是中国戏剧影视艺术教育的最高学府,是国家确定的世界一流学科建设高校,是中国高等戏剧教育联盟总部、亚洲戏剧教育研究中心总部和世界戏剧教育联盟秘书处所在地,是世界著名艺术院校。
中央戏剧学院有你喜欢的专业吗?你认为报考中央戏剧学院难吗?欢迎讨论交流。
感谢你的阅读!
版权声明:我们致力于保护作者版权,注重分享,被刊用文章【中央戏剧学院播音主持专业(新增4个专业扩招19人)】因无法核实真实出处,未能及时与作者取得联系,或有版权异议的,请联系管理员,我们会立即处理! 部分文章是来自自研大数据AI进行生成,内容摘自(百度百科,百度知道,头条百科,中国民法典,刑法,牛津词典,新华词典,汉语词典,国家院校,科普平台)等数据,内容仅供学习参考,不准确地方联系删除处理!;
工作时间:8:00-18:00
客服电话
电子邮件
beimuxi@protonmail.com
扫码二维码
获取最新动态
