大家好,我是一直陪伴你们成长的小本喵学长。
接下来,就由我给大家介绍一下湖北工程学院专升本招考情况。
湖北工程学院位于湖北省孝感市,是由湖北省人民政府举办的普通本科高等院校,入选国家首批“卓越农林人才教育培养计划”项目、国家发展改革委产教融合工程应用型本科院校项目、教育部“互联网中国制造2025”产教融合促进计划试点院校,是汉江流域大学联盟、大别山革命老区高校联盟成员。
学校开设有17个教学学院,开办66个本科专业。特色专业有化学、生物科学、园艺、电子信息科学与技术、材料化学、农学、土木工程、高分子材料与工程、汉语言文学等。湖北工程学院是历年一直举办湖北省普通专升本考试的院校之一,备受广大考生欢迎!
湖北工程学院从2009年开始面向湖北省招收普通专升本考生,主要招生专业经济学、小学教育、英语、机械设计制造及其自动化、软件工程、土木工程、食品科学与工程、建筑学、工程造价、计算机科学与技术、视觉传达设计、生物工程等。因为每年招生专业有所变动,请同学们参考近几年的招生专业合理选择报考专业。
招生对象
1、高职高专应届毕业生。2021年湖北高校普通全日制高职高专应届毕业生,报考时能如期毕业。
2、专项计划考生。根据教育部要求,实施“专升本专项计划”,安排适量招生计划,专项用于招收原建档立卡贫困家庭高职(专科)毕业生(以下简称“专项计划考生”)。“专项计划考生”应是符合“普通考生”报考条件,且经扶贫部门确认并录入全国扶贫开发信息系统的原建档立卡贫困家庭学生。
3、退役大学生士兵。应征入伍服义务兵役退役的2021年湖北高校普通全日制高职高专应届毕业生,报考时能如期毕业,服役期间未受过处分;或2020年退役的湖北高校普通全日制高职高专毕业生,已取得普通全日制专科毕业证,服役期间未受过处分。符合退役大学生士兵报考条件的考生,在服役期间荣立三等功及以上奖励的,可申请免试就读我校的一个普通专升本招生专业。
招生情况
从录取率来看,报名人数最多的是小学教育,共计439人,计划招生129人,录取率为29.38%。竞争力最大的专业是汉语言文学,计划招生43人,报名人数有255人,录取率为16.86%。
从招生专业来看,湖北工程学院2021年专升本招生专业共24个,新增广告学、物联网工程、风景园林、药学、环境设计5个专业。
湖北工程学院考2门:英语(100分)+1门专业课(150分),合计250分。
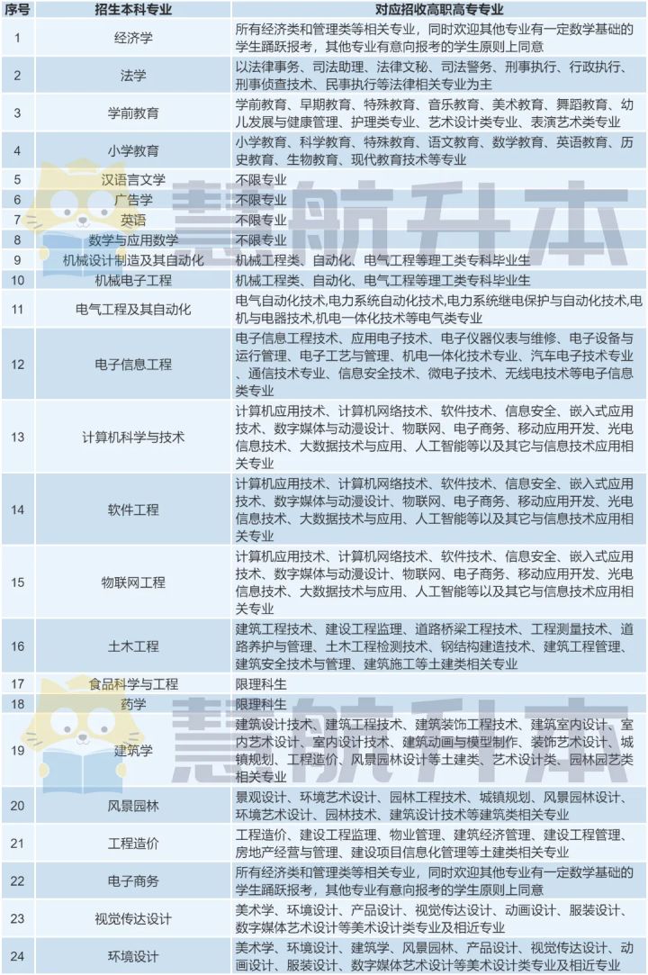
五、招生专业对照表
以上,便是2021年“湖北工程学院”专升本的具体考情分析。
想要报考江汉大学的同学,记得收藏,有任何不懂的或者不清楚的问题,都可以咨询我~
版权声明:我们致力于保护作者版权,注重分享,被刊用文章【湖北工程学院专升本(湖北专升本)】因无法核实真实出处,未能及时与作者取得联系,或有版权异议的,请联系管理员,我们会立即处理! 部分文章是来自自研大数据AI进行生成,内容摘自(百度百科,百度知道,头条百科,中国民法典,刑法,牛津词典,新华词典,汉语词典,国家院校,科普平台)等数据,内容仅供学习参考,不准确地方联系删除处理!;
工作时间:8:00-18:00
客服电话
电子邮件
beimuxi@protonmail.com
扫码二维码
获取最新动态
