大家都知道,以前学硕一般是三年制,专硕一般是两年制,因此许多同学为了能够尽快就业,会在报考的时候选择专硕,但是随着政策的改革,专硕也都逐渐变成三年制了。
那既然原先的时间优势已经不复存在,学硕专硕同样需要花3年时间,那么今后大家还有必要读专硕吗?
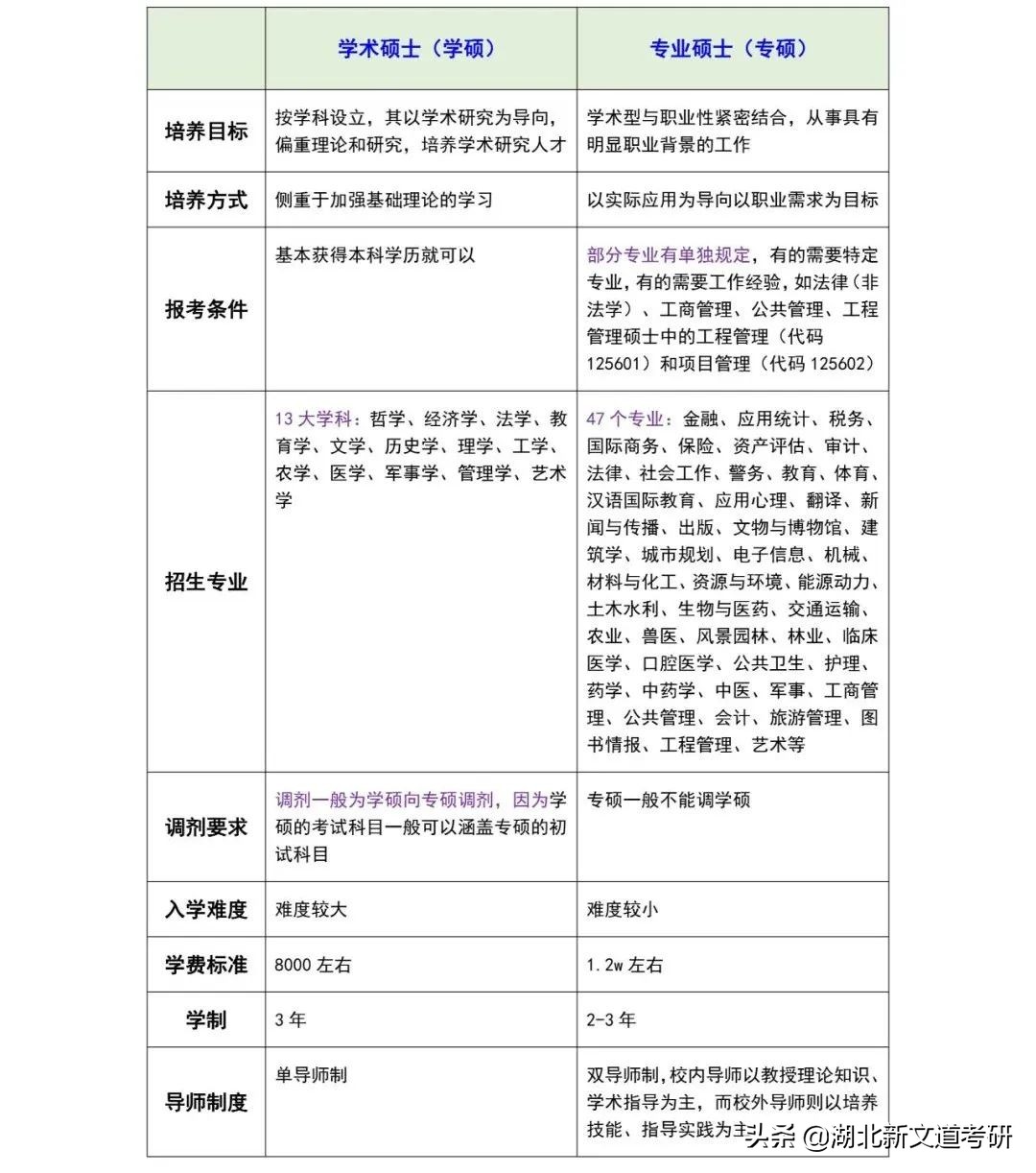
文文学姐觉得,在这件事情上还是要根据个人情况来分析,这边整理出了一个对比的表格,大家不妨先来看看专硕和学硕的区别。
综上,大家在选择学硕或者专硕时,最需要考虑的几点是:
考试难度,大部分专硕的公共课英语考的是英语二,难度会比学硕考的英语一低一点;学费方面,大部分专硕会比学硕贵;读博方面,学硕一般可以直博,专硕则不行;就业方面,专硕的指向性更高。因此,大家需要根据自己的需求情况,来决定最后是读专硕还是学硕。
如果你一心向专硕,那这些2年制的专硕可就要且读且珍惜了,学姐带你来看看还有哪些比较值得的2年制专硕院校!
工商管理、公共管理、会计
全日制专业学位和非全日制中的工商管理和会计专业
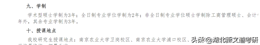
专业学位硕士学制为2年,学术型硕士中的数学和商务智能与大数据管理也为2年制。
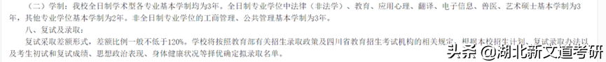
除法学(非法学)、教育、应用心理、翻译、电子信息、兽医、艺术硕士外,其他专业基本学制两年。
社会工作、MBA和MEM。
应用统计、国际商务、法律(法学)、教育、汉语国际教育、体育、翻译、电子信息、农业、兽医等10个专业类别。
除法律(非法学)、现代教育技术、应用心理、艺术、文学与博物馆、会计、图书馆报、电子信息、材料与化工、资源与环境、土木水利、生物与医药、农业、药学、公共卫生、临床医学、中医外其他专业均两年制。
翻译、国际商务、教育管理、新闻与传播、应用统计、会计、社会工作。
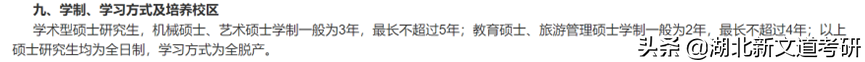
教育、旅游管理。
英语笔译(全日制)。
社会工作、教育、汉语国际教育、应用心理学。
金融、国际商务、法律(法学)、社会工作、翻译、新闻与传播、公共管理、工商管理。
以上就是今天为大家整理的“2年制专硕考研院校”了,如果还有不清楚的地方,可以在评论区留言哦~祝大家择校择专业顺利~
版权声明:我们致力于保护作者版权,注重分享,被刊用文章【湖北师范大学考研难度(23考研别错过)】因无法核实真实出处,未能及时与作者取得联系,或有版权异议的,请联系管理员,我们会立即处理! 部分文章是来自自研大数据AI进行生成,内容摘自(百度百科,百度知道,头条百科,中国民法典,刑法,牛津词典,新华词典,汉语词典,国家院校,科普平台)等数据,内容仅供学习参考,不准确地方联系删除处理!;
工作时间:8:00-18:00
客服电话
电子邮件
beimuxi@protonmail.com
扫码二维码
获取最新动态
