新高考改革已是大势所趋,现在对很多家长和考生来说已经变得不再陌生,因为全国已经有14个省市正式落地实行:
新高考改革省市——
第一批:浙江、上海
第二批:北京、天津、山东、海南
第三批:河北、广东、辽宁、福建、湖北、湖南、重庆、江苏
那么,其它省市何时开启新一轮的高考改革,新高考改革究竟“新”在哪里,“改”了什么?家长和考生该如何准备?近日,部分省市透露了相关规定:
据人民网发布消息,河南省将在2022年秋季启动高考综合改革,2025年正式实施新高考方案。
有网友称,从哈尔滨市第三中学校发布的《答家长关心的新高考改革六问》中获悉:
2021年秋季学期黑龙江省将开始新高考的实施,正式进入“三新”阶段,即新课程新教材新高考。
贵州省在2021年工作要点中也提到要启动实施高考综合改革。这是继广东、福建、河北、湖南、湖北、辽宁、重庆第三批新高考实施省份后,将要启动新高考改革的第三个省市。


点击可放大查看
▶截止目前,各省市新高考改革实施情况如下:

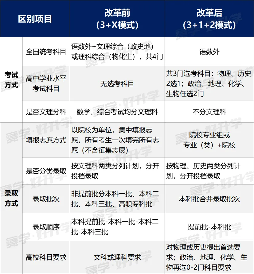
一、考试不分文理,考生自由选择选科组合
新高考采用“3+1+2”模式,“3+1+2”模式是相较于以往文理分科来说的,新高考改革后不再分文理科,考生可以自主选择考试科目,语文、数学、英语必选,而且必须在首选科目物理和历史二选一,其他四门科目任意选择两门,各科目分值如下:
“3”为全国统一高考科目,指的是语文、数学、外语3门,每科满分均为150分,总分450分,各科均以原始分计入考生总成绩。
“1”由考生在物理(高校理工类专业的基础性学科)、历史(人文社科类专业的基础性学科)2门首选科目中选择1门,以原始分计入考生总成绩,满分为100分。
“2”由考生在思想政治、地理、化学、生物学4门再选科目中选择2门,以等级分计入考生总成绩,每科满分均为100分。
二、考试方式和录取方式差别明显
高考改革前后不管是在考试方式还是录取方式上都有区别,为方便家长和考生辨别,以下不同之处供家长和考生参考:
第四批新高考改革省市,官方名单暂未发布,据网传,除了确定新增的河南、黑龙江和贵州外,四川、吉林等省市也将加入到这一批次的新高考改革中来,具体以教育部和各省市教育考试院官方发布为准。不过,新高考改革已是大势所趋,建议家长和考生尽早了解、早做规划!
版权声明:我们致力于保护作者版权,注重分享,被刊用文章【秋季高考(第四批新高考省市名单确定)】因无法核实真实出处,未能及时与作者取得联系,或有版权异议的,请联系管理员,我们会立即处理! 部分文章是来自自研大数据AI进行生成,内容摘自(百度百科,百度知道,头条百科,中国民法典,刑法,牛津词典,新华词典,汉语词典,国家院校,科普平台)等数据,内容仅供学习参考,不准确地方联系删除处理!;
工作时间:8:00-18:00
客服电话
电子邮件
beimuxi@protonmail.com
扫码二维码
获取最新动态
