在职博士以最后所获得的文凭来分类的话,可以分成双证在职博士和单证在职博士。近些年来,双证在职博士越来越受人们的关注,之所以称之为双证在职博士,主要是因为毕业以后学员可以获得学历证书(毕业证)+学位证书两个证书。不少人想要了解整个的报名和取证情况,下面就来跟大家做一个简单的介绍。
1、确定意愿:确定好自己要报考的专业、院校、导师等相关报考意愿。
2、准备考试:开始准备博士入学考试,做好考博的复习工作,可以参加考博的研修班进行学习。
3、入学考试:博士的入学考试分成春秋两季,春季考试通常三月份进行九月份入学,秋季考试通常十月份考试,次年三月份入学。
4、入学复试:通过入学考试并达到院校招生的分数线以后,需要参加院校的复试,复试的形式主要是免试,但有些院校也会有加试的政策,需要学员注意。
5、入学学习:在通过院校初试和复试以后,学员可以获得院校的录取通知书了。接下来就是进入院校进行专业课程的学习了。在修满学分以后,可以提出博士学位申请。
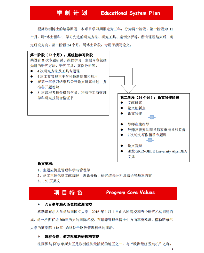
1、学习过程:学员需要利用一年时间进行脱产学习,主要是为了修满学分,因为修满学分后才能获得拿学历证书(毕业证)的资格。
2、论文撰写:在完成所有的课程学习以后,学员需要撰写博士论文。建议多和自己的导师进行沟通,这样会让论文撰写更有效率。
3、论文答辩:在完成博士论文后,需要将论文送去评阅,通过以后便可以进行论文答辩。论文答辩有两次机会,第一次如果没通过,需要返回修改论文,进行第二次答辩。
4、博士学位:通过论文答辩,并且通过其他申博的相关考核以后,博士学位授予单位会授予学员博士学位。
博斯EDU国际教育运营中心
1、贵单位主要开设哪些课程?
我们博斯EDU/环球共生商学院(GBS)主要负责运营亚洲、欧洲、美洲多个国家大学的MBA、DBA、PhD各专业硕士博士课程在中国地区的留学申请或招生、教学、教务、管理工作。通过与亚洲、欧洲、美洲及国内知名大学合作的方式,让在职人员有机会入读世界各大学的专业课程,学习东西方管理文化精髓。通过传播世界管理科学的最新知识,推动中国企业管理理论的创新。学生们可以通过在工作之余参加学习的方式与中法博导教授及同学们一起探讨如何构建适合中国的管理模式。
2、你们学校的课程采取怎样的方式进行?
部分课程都是在国内各教学中心每月集中周六日授课,部分课程是周一到周五晚上上课,工作学习两不误。
3、你们的课程能为我带来什么好处?
领先的专业技能、管理课程必须是定位于全球化的管理教育,学生单方面从老师接收新知已经不是学习过程的全部,培养学生形成拥有观察和解决商业问题的方法论体系才是国际教育项目的核心,我们项目的研究中心衔接了教学、科研和企业三个领域,与世界最前沿教学接轨。学院的优秀教师团队都是在国际学术界或知名企业任高等职务的精英人士,并且在著名的科学杂志上多次出版重要文献,屡获殊荣。
为了完成这个培养目标,大家仅仅拥有本土化的视野和学习过程是不够的,学生必须仔细观察整个世界范围内的商业管理体系,同时结合自身实践贡献新知,这个学习过程需要通过国际化的学习安排才能实现。 我们的国际学位项目课程能带给大家以下四方面的价值:
A.培养具有全球化视野及战略高度,实战中的管理家。
从实践到思想--提高您自己的专业技能与管理能力
从理论到实践--构建您自己的专业与管理体系
B.多个专业性方向,学位全球认可。
C.不脱产在职学习,工作学习两不误。
D.结识各行业精英人士,打造最强人脉圈。
4、我为什么要信任您?
我们已帮助数千名在职人员成功获得硕士、博士学位,毕业率位居同行业第一。有事实有真相,欢迎关注我们的微信号“博斯国际教育运营中心”。
5、为什么我要到您这里报读,而不是到别人那里报读?可以给我几个必须到您这里报读的理由吗?
A.我们的在职硕博项目贯穿深入欧洲和亚洲之间中西文化交融的学习体验,为学生提供参与世界级管理学科研究活动的机会。
B.让学生能够真正的站在俯视全球的角度来观察,完全摒弃普通MBA、DBA项目在中国推出的本土化学习的简单教学方式。
C.我们专注硕博教育19年,举办了很多期在职硕士、在职博士的课程,无论是教学实战经验还是教学经验,都是业内顶尖的。
D.通过理论与实践相结合的教学模式,我们培养了上千名学员,其中大部分学员取得了非常优良的成绩,有些学员的企业运营成果比以前提高了几倍、几十倍,更有学员因此完全改变了人生道路.......有太多太多的成功案例。请立即与我们课程顾问取得联系,欢迎大家及时了解更多报读详情。多年积累的成功案例,一定让你热血沸腾,让你看到能顺利提升学历的希望。
E.我们一直努力的”三个一“目标如下:
“一座桥”,搭建一座连系亚洲与欧洲、企业与学术界、个人与世界之间的桥梁,来最终实现名族自信、理论自信、文化自信、人格自信;
“一个平台”,我们搭建的是一个完整的国际学产研平台;以文会友,打开你走向世界的另外一条道路;
“一个支撑”,通过硕士、博士课程的学习,构建知识体系,形成终身学习能力,成为应付未来不确定挑战,获得不断提升专业技能或企业经营成功以及攀登学术高峰的一个支撑,帮助我们的学员们突破事业上的拐点。
6、为什么我必须现在就在您这里报读?为什么我不可以拖到以后再来报读?
“学知不足,业精于勤。在高压时代下,每个人都容易迷失与浮躁。每每感觉事业举步艰难,却不知短板何处。创业容易,但当年少时的冲劲渐渐淡去,曾经辉煌战果成为继续攀登的包袱,守业何其难!此时,重返课堂,不仅能提升自己的软实力,更收获的是一份心灵的平静与淡然。硕士、博士课程的学习能帮助我们再度登上台阶,去审视当代企业成败背后深层原因,与学友坐而论道解析品牌存亡,一同探究知胜之法。在如今日新月异的时代背景下,早一日学习,早一日可以用学到的方法提升自己的管理能力,武装自己的学识,提升自己的企业竞争力。
版权声明:我们致力于保护作者版权,注重分享,被刊用文章【在职博士双证学校名单(格勒DBA工商管理博士班)】因无法核实真实出处,未能及时与作者取得联系,或有版权异议的,请联系管理员,我们会立即处理! 部分文章是来自自研大数据AI进行生成,内容摘自(百度百科,百度知道,头条百科,中国民法典,刑法,牛津词典,新华词典,汉语词典,国家院校,科普平台)等数据,内容仅供学习参考,不准确地方联系删除处理!;
工作时间:8:00-18:00
客服电话
电子邮件
beimuxi@protonmail.com
扫码二维码
获取最新动态
