2019年1月17日,北京市2019年中考《考试说明》发布。
从北京教育考试院获悉,今年北京市中考《考试说明》有局部的微调:
突出对中华优秀传统文化和法治的考查其中书法被纳入到语文学科中考查,增考认识篆、隶、草、楷、行五种字体。
来源:新华网官网截图
试卷的内容及分数分配:
图片来源:中考网北京站
其中,选择题由约15分→约18分,童妈分析,这三分应该就是考察的关于认识篆、隶、草、楷、行五种字体。
据国务院办公厅关于全面加强和改进学校美育工作的意见,书法、篆刻、美术等已经在2018年纳入中考范围,江苏、河南等地率先进行试点。
如今,书法已经不是兴趣课,而是必备课,书法等传统文化艺术将迎来全面发展、全面复兴的最佳时期。
其实,除这些地方外,近年来不少书法家也在大力呼吁在中高考等考试中增加书法知识考察。
国政协常委、中国书法家协会名誉主席张海认为:
在许多人的观念里,书法专业看似有些“无用”,实则是具有长远教育意义的。
他在全国政协会上提出议案“为了使书法尽快走进中小学考试,建议在语文考试中纳入与书法相关的知识, 哪怕只是让学生看图回答这是哪种字体,占个0.5分、1分,就能引起学校和同学对书法的重视。”
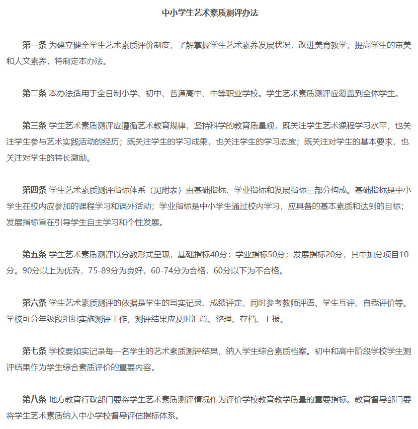
可能部分朋友们觉得“0.5分、1分”算是低的,但是,在中华人民共和国教育部官网下发的《中小学生艺术素质测评指标体系(试行)》文件中,曾明确“包括书法特长生在内的额外加分能高达10分”:
来源:中华人民共和国教育部官网附表
而在《中小学生艺术素质测评办法》中,学业指标的分值也不过50分(基础指标40分;学业指标50分;发展指标20分,其中加分项目10分)。
来源:中华人民共和国教育部官网
书法考试题不仅仅出现在中高考中,还进入了国考。
在2016年公务员考试《行政职业能力测验》和《申论》中,就包括了大量有关书法方面的知识内容。
近年来,各地都在通识教育中缓步加大了书法知识的比重。
例如近几年出现在中高考试卷中和书法有关的试题:
2017年山西省中考考前适应性训练(语文)
甘肃省的历史中考题
问:请选出下图中汉隶的代表作品?
2014年广州语文统考
问:下面这四个篆书,请用相应简体楷书写出来
2015年北京市高级中学招生考试(语文卷)
问:许多名胜古迹都有名人题写的匾额,这些匾额上的字具有较高的书法艺术价值,但有的字却不符合现代规范汉字的书写要求。下列匾额属于这种情况的一项是( )
某省历史高考题
问:请问下面这是哪位名家的代表作?该帖叫什么名字?
2018高考语文试题全国卷(二)
书法的另一重头,就是写字。
字写得好不好,与你能否上重点高中甚至好大学有着密切的关系。
相信大家对“电子阅卷”都不陌生,但或许还没引起足够的重视,一手好字,有时候真的能让孩子与好大学无缘。
如果从小就写字不规范、下笔力道也没练好,那他的答题卡通过扫描仪扫进电脑时,几乎就是一团模糊。
阅卷老师连看都看不清,咋给你分?
在科技未普及的时代见字如面,在如今依旧影响关键。
练字,不仅能让卷面整洁,还好可以练习书写速度,让你在考试的时候抓到时间的优势,不至于因为落笔不好而耽误时间。
语文为王的时代,千万别忘了兼顾书法。
〖欢迎转发、留言和点赞〗
— END —
整编:童妈。
素材:新华网,中华人民共和国教育部官网,教师帮及网络。
版权声明:我们致力于保护作者版权,注重分享,被刊用文章【书法算高考特长吗(书法正式纳入2019年语文学科中考查)】因无法核实真实出处,未能及时与作者取得联系,或有版权异议的,请联系管理员,我们会立即处理! 部分文章是来自自研大数据AI进行生成,内容摘自(百度百科,百度知道,头条百科,中国民法典,刑法,牛津词典,新华词典,汉语词典,国家院校,科普平台)等数据,内容仅供学习参考,不准确地方联系删除处理!;
工作时间:8:00-18:00
客服电话
电子邮件
beimuxi@protonmail.com
扫码二维码
获取最新动态
