早在2014年之前,江西就传来高考改革的相关信息,根据当时国务院发布的《关于深化考试招生制度改革的实施意见》,启动考试招生制度改革试点推进工作就已经在计划和筹备中。
几年间,前三批已经有部分省份启动了新高考改革。到了今年(2021年),作为第四批(高考综合改革)试点的江西省,也迎来了新高考改革。
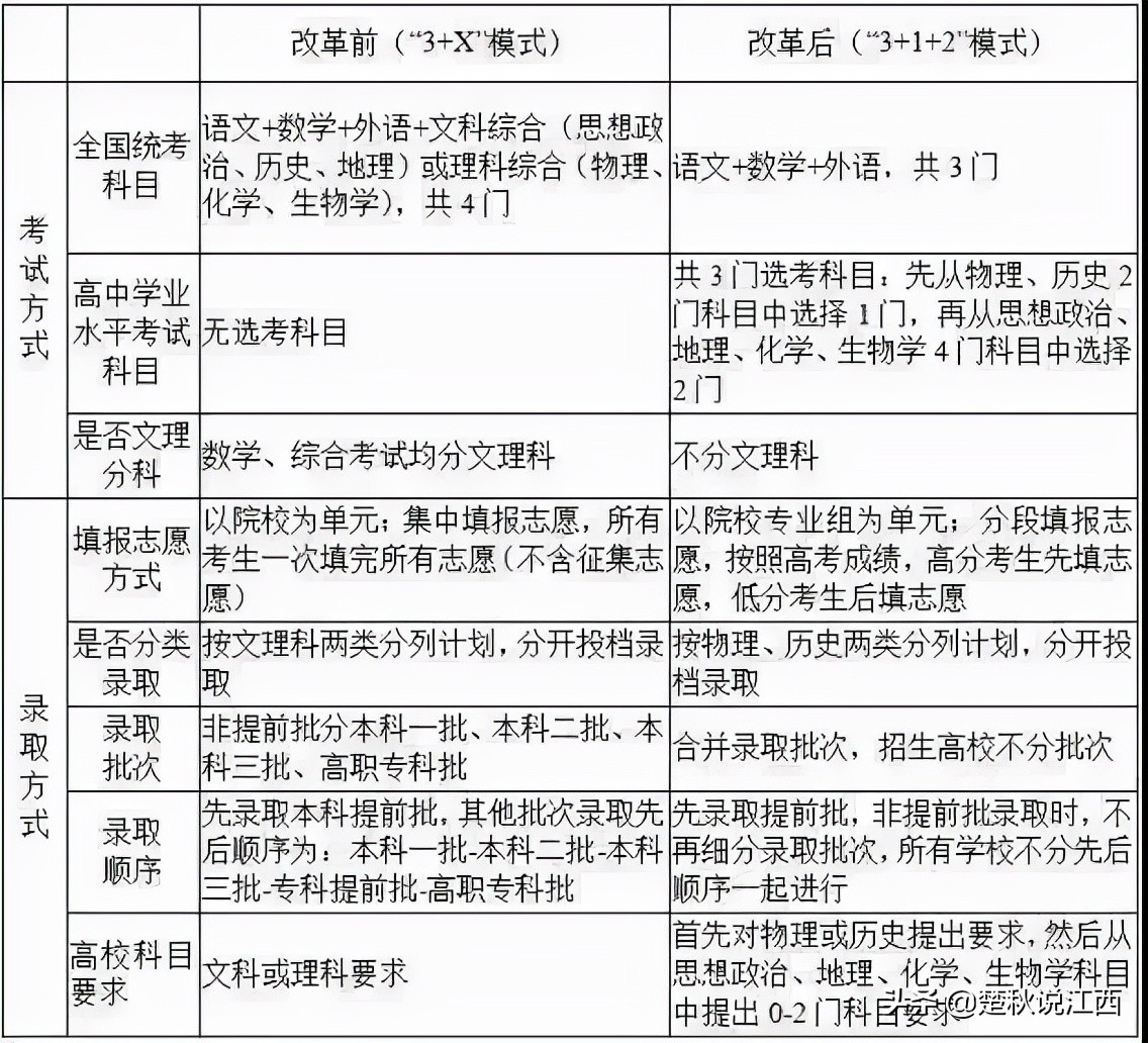
前两天,《江西省深化普通高考综合改革实施方案》(以下简称“实施方案”)的正式发布,江西新高考改革“取消文理科”,顿时就引起了广泛的议论。
虽然《实施方案》介绍得很清楚,但也有不少网友表示“看蒙圈了”。
那么新一轮高考综合改革究竟有哪些变化呢?其中涉及的“3+1+2”科目考试模式、等级赋分方案又具体是什么呢?
此次新高考改革并不只有江西省,据消息载,除此之外还有甘肃、黑龙江、吉林、安徽、贵州、广西。并均于2021年秋季学期启动改革,采用的方案基本与第三批保持一致,即“3+1+2”模式。
什么是“3+1+2”模式呢?
“3”就是语文、数学、外语(含英语、俄语、日语、法语、德语、西班牙语)三门科目。
“1”就是首选科目,即“二选一”,学生可在物理和历史中选择1门。
“2”就是再选科目,即“四选一”,学生可在“思想政治、地理、化学、生物学”四门课中选择2门。
那么,对比之前的文理科,这种变化就在于,之前的文科是:语数外+文综(政治+历史+地理);理科是:语数外+理综(物理+化学+生物),共两种选法。
而现在理论上大概有12种选择组合模式,即下图:
可见,变化还是挺大的,以上可以总结为学业水平选择性考试,除此之外,变化大的还有“等级赋分问题”。
什么是“等级赋分”呢?
以往高考,各科卷面分加起来直接计入高考成绩,就成了总分。
而现在的“等级赋分”则是学生在4个再选科目中(思想政治、地理、化学、生物学)自主选择2科,于是就形成了不同的选考科目群体,即地理+生物或政治+生物等等。
但是出于公平性和科学性考虑,由于不同科目的难度不同,卷面分之间不具可比性,如果将不同科目卷面分直接计入高考总分,自然不太合理。
例如,相关专家就举了例子,如果甲选了地理,乙选了化学,结果两人都考了80分,但是甲排在所有地理考生的100位,而乙排在了所有化学的1000位,那么甲在地理考生群体中的水平自然要比乙在化学考生群体中的水平要高,如果直接将各自的分数计入总分中,自然会有失公平。
所以才要“等级赋分转换”,也就是按照“原始成绩——百分比例——等级——转换成绩”的等级赋分路径将原始成绩转换成等级分数。
根据专家给到的转换公式,可参考如下:
再根据公式,按照转换规则,算出等级分数。
对此,也有不少网友表示比较复杂,但出于确保成绩转换的公平公正,满足高校人才选择需要,这种等级赋分方案,还是具有较强的公平性、公正性与可操作性的。
目前,在前一批已经实施了新高考改革的省份中,这种方式也一直被采用。
同时,不变的是分数与考试时间,卷面分依旧750分,考试时间依旧在每年6月份同期举行,而数学就没有文理之分,所以都是一样的,为此也有网友表示担忧,说“偏文科的考生表示在数学一样上已经哭倒在路上......”
但你难人家也难,所以选择性如此之广的条件下,如何选择合适的科目,更好地发挥考生的长项,报考合适的专业,就需要学生和家长好好研究了。
除学业水平选择性考试外,还有学业水平合格性考试,具体如下:
其次就是要深化高等职业教育考试招生改革,实行高等职业教育单独招生。采取“文化素质+职业技能”的评价方式。
总体来说,亮点颇多,新高考改革是素质教育下的新尝试,江西是第四批,所以也并不是某些网友所说的“纯属瞎折腾”。相信,在理解、接受与适应的过程中,家长与学生一定能够合理享受到新高考改革下的种种优势。
改革消息一出,自然大部分人都在叫好,当然也有极少部分人表示“复杂”和不支持。
毕竟新改革方案到具体实施,还需要时间去适应。但纵观整体改革内容与方向,确实大大增加自主的选择性,学生也可以根据自己的长项、兴趣爱好与高考报考所选专业,进行选择相对于的科目。
即使偏向传统文科\理科的依旧也能够选择类似于“传统文理科”的科目。
也有不少网友表示“早就应该实行了”“除了羡慕,就是感慨自己毕业早了”“挺好的,偏科学生的福音吧。可惜毕业早了。”等等。
当然也有不知是该喜还是该忧的,但楚秋相信,第三批已实施改革的省份已经做了很好的示范,哪怕现在刚接触的时候是复杂了点,但真正能够利于学生全面发展、更有选择性上大学的好改革,自然会被时代接纳。
那么,又一个问题来了,该怎么上课?
目前,新政策刚出,参考已改革的省份,估计政策实行后,高中生上课模式将打破按班排课、统一上课模式。
可选方案:
选班级:根据学生在高一下学期填写的选课意向表,将所有科目相同的学生编入同一个班,跟现在的教学方式类似,比较稳定。
选老师:学生根据意向科目选择老师,实行走班制。(具体方案以省教育厅、当地教育局与学校公布为准)
新高考模式的变化势必会带来教学方式与学校整体教学资源分配的变化,这对于学生、教师、校方三者都是一个挑战。
所以,不少网友才会有了这样的疑惑,甚至还有网友表示:“这下,就没有固定的同桌啦,语数外一个同桌,物理、历史.......又是一个同桌,思想政治、地理、化学、生物学,又是一个同桌......”
至于政策的具体实行,还得进一步等教育部门的具体方案公布为准。
但不得不说的是,这种“3+1+2”模式,相比3+3的20种组合,确实减轻了分班带给学校的困难。
那么,选择性考试之下,到时候报考专业是不是更难?
2020年985高校专业选科限制统计
其实完全可以放心,甚至在选择性考试之下,选择报考的专业会更有针对性和可选性。当然这些等政策一一落实后,自然会有很好的解决方案。
2021年浙江大学部分专业选科限制
你看下图选考科目与专业选科的部分地区案例与部分变化就可以知道了。
其他省新高考模式志愿填报与录取对比
图来源于@中国教育在线
总之,此轮“双减政策”和新高考改革都是有利于考生有利于社会的重大举措,自然得全力支持,至于效果,还需要在新政策的实施后,发现问题并解决问题。
那么,对于这一次“取消文理科”新高考改革,你看懂了吗?你又有什么样的看法呢?
#江西##江西高考##教育那些事##江西高考取消文理分科##高考#
版权声明:我们致力于保护作者版权,注重分享,被刊用文章【江西高考改革新方案2018(取消文理分科)】因无法核实真实出处,未能及时与作者取得联系,或有版权异议的,请联系管理员,我们会立即处理! 部分文章是来自自研大数据AI进行生成,内容摘自(百度百科,百度知道,头条百科,中国民法典,刑法,牛津词典,新华词典,汉语词典,国家院校,科普平台)等数据,内容仅供学习参考,不准确地方联系删除处理!;
工作时间:8:00-18:00
客服电话
电子邮件
beimuxi@protonmail.com
扫码二维码
获取最新动态
