北京工业大学已于近日公布2020年本科招生章程,本文主要解析北工大今年的本科招生章程,且向各位考生及家长介绍北工大近年普通批次的招生变动及专业建设情况。
北京工业大学是北京市教育委员会直属的市属重点大学,该校是国家“211工程”、“世界一流学科”建设高校。
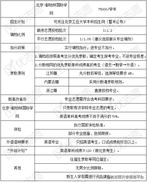
北京工业大学有平乐园和通州两个校区,依据前3年的招生情况,除北京-都柏林国际学院外,其他专业大一新生在通州校区,大二搬至平乐园校区直至毕业,2020年的具体情况还需等待北工大公布。
北京工业大学对于按照顺序志愿投档的批次,调档比例控制在120%以内,按照平行志愿投档的批次,调档比例控制在105%以内,考生和家长需注意报考批次是按照顺序志愿还是平行志愿进行投档,两种投档模式的调档比例不同。
北工大的部分招生专业对考生的外语水平有一定要求,考生在填报时需注意院校的要求,如:英语专业仅招收英语语种考生,北京-都柏林国际学院录取的考生要求其英语单科成绩不能低于满分的70%。
更多信息请详见《北京工业大学2020年本科招生章程》。
表 1 北京工业大学本科招生章程
数据来源:北京工业大学本科招生网
注:1.以上仅包含部分招生信息,以上不含特殊类型招生,具体详见北京工业大学本科招生网;2.顺序志愿:“顺序优先、成绩排序”,平行志愿:“分数优先,遵循志愿”;3.分数清录取规则:将进档考生按照成绩高低区分文理分别排队,依次逐个安排专业。
由图1可以看出北京工业大学2017-2019年普通批次招生计划近3年有小幅下降,2019年文科招生计划较2017年减少了22%。
图 1 2017-2019年北京工业大学普通批次招生计划
数据来源:北京工业大学本科招生网
注:上图含北京-都柏林国际学院(中外合作办学)。
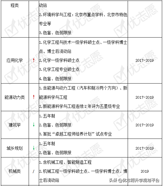
表2为2017-2019年北京工业大学的招生专业,近年有招生专业调整,如:材料科学与工程、资源循环科学与工程后续通过材料类(实验班)招生,2020年具体招生专业需详见北京工业大学的招生计划。
2017-2019年北京工业大学的交通运输类(实验班)并未在本科招生网有所展示,2020年可能以交通运输(交通规划与管理方向)、交通工程(道路与轨道工程方向)、交通设备与控制工程各小类专业招生。北京工业大学现新增智能建造专业将于今年开始招生,该专业依托土木工程国家一流建设学科而设立。
北工大近3年各招生专业(类)的招生计划有所变动,如:软件工程(实验班)、计算机科学与技术(实验班)、法学、数学、工业设计、广告学等专业的招生计划均有下调。
表 2 2017-2019年招生专业(类)基本介绍
优志愿志愿卡适配全国30省市 输入分数推荐大学和专业 ¥360 购买
有你想要了解的北工业大学院校信息吗?你的分数能上北京工业大学的哪些专业呢?优志愿志愿卡院校优先填报功能一键解决!赶紧点击上方体验吧。
数据来源:北京工业大学本科招生网
注:1.以上不含北京-都柏林国际学院(中外合作办学)招生专业:2.*:实验班;3.计划变动为2017-2019年招生计划数变动情况,/:仅2019年招生;4.招生具体要求详见2020年北京工业大学招生计划,以上仅供参考;5.具体招生专业介绍及学科建设情况参见院校官方网站。
北京-都柏林国际学院是教育部批准由北京工业大学与爱尔兰国立都柏林大学联合组建的中外合作办学机构,是北工大下设的教学科研机构。北京-都柏林国际学院现有4个专业开放招生,这4个专业的招生计划近2年趋于稳定,其中除电子信息工程外,其他三个专业的招生计划较2017年有所下降。
表 3 北京-都柏林国际学院招生专业及招生计划变动
数据来源:北京工业大学本科招生网
特别声明:本文为优志愿原创作品。未经著作权人授权,禁止转载和使用,否则将承担法律责任。
版权声明:我们致力于保护作者版权,注重分享,被刊用文章【北京工业大学通州校区(北京工业大学近年这些专业有调整)】因无法核实真实出处,未能及时与作者取得联系,或有版权异议的,请联系管理员,我们会立即处理! 部分文章是来自自研大数据AI进行生成,内容摘自(百度百科,百度知道,头条百科,中国民法典,刑法,牛津词典,新华词典,汉语词典,国家院校,科普平台)等数据,内容仅供学习参考,不准确地方联系删除处理!;
工作时间:8:00-18:00
客服电话
电子邮件
beimuxi@protonmail.com
扫码二维码
获取最新动态
