这是熊猫贝贝的第610篇原创文章:
#天津高考报名须有户籍学籍#
#天津高考#
中国北方地区第二城,存在感和关注热度在最低的直辖市,在2021年8月16日这一天,突然整出了一个王炸级别的大新闻:
8月16日,天津市发布高考报名新政。
天津市招生委员会按照“加学籍、分步式”的原则,根据教育部文件要求,借鉴兄弟省份的经验做法,经深入调查研究、反复比较论证,制定了《市招委关于天津市普通高考报名有关事项的通知》。
自2022年普通高考报名(2021年11月初)开始,天津市高考报名条件由单一的“户籍”要求调整为“户籍+学籍”的要求。
图片来源:网络
这意味着来天津高考报名的门槛大大提高了。新政要求高考报名条件调整为户籍加学籍,精准打击了高考空降兵和游击队。
这座老牌直辖市,正式以壮士断腕的决心和魄力,举刀挥向这座城市躺在政策红利和制度漏洞上的盈利产业:天津高考移民的政策红利和躺赚时代,结束了。
事情就是这么一个事情,但是想要透过表象,看到本质,并且对影响和趋势能够建立理性客观的认知,显然没有那么简单。
天津高考政策正式开始收紧,趋于越来越规范化、公平化的方向。
对于买房落户天津的高考移民来说,如果不在当地学习生活,空有户籍,将无法享受天津的高考红利。
这一次天津高考政策调整,有什么前因后果?将产生哪些影响?
政策调整背后,又透露出什么样的趋势信号和顶层设计思路?
这就是这篇文章,准备和各位朋友进行梳理,讨论,分析,还有思考研究的内容。
图片来源:网络
对于天津这个老牌直辖市而言,有两个前提认知,需要进行铺垫:
中国南北一家人,但是地域之前因为文化,习俗,还有发展过程的不同,相亲相爱和谐相处是一点都没有问题,但是还是有很多互相之间不能够理解的“潜规则”存在。
北方城市,讲究政治,政策力量决定发展方向;
南方城市,讲究人情,市场经济需求决定发展;
对于很多常年在南方的朋友来说,是不能理解北方城市对公务员和体制编制的热衷的,而北方的朋友,对于南方经济效益优先,敢拼敢闯的经济效益追求,也同样不能完全适应。
简单来说,北方的城市要发展,政策,规则,制度,对应着最大的红利。
这是其一。
基于历史和中国经济发展的过程,北方地区最大的城市,莫过于首都北京,不管是地位还是虹吸能力,别说北方地区,就全国北京也是当之无愧的第一,政治中心的资源吸引力,在政策主导的市场环境下,北方城市,离北京越近,被虹吸得就越厉害,石家庄就是一个典型案例,而天津,同样逃不过这样的宿命,这就是首都效应。
因为离北京近,天津这个老牌直辖市的城市实际上近些年来,经济增长一直在缓慢下降。
人才留不住,产业不会来,得天独厚的地理优势得不到发挥,资金,资本,资源,对于天津而言,最多只能算个路过,连中转站都算不上。
这个没有什么对错,首都效应全世界都有,只是天津显得太委屈了,这个传统的经济大省,一次性被苏州、成都、武汉和杭州超越,不知内心有何想法,这几年天津的名气和成都、重庆、西安、武汉、天津、杭州等城市相比也显得存在感不高,后面这些城市仿佛是冉冉升起的新星,而天津就犹如老态龙钟的颓废老人看着后人一个个把自己超越然后甩的远远的。
这是其二。
基于以上两个背景基础,天津这个直辖市,要在首都光环之下,谋求发展,不是一件容易的事情,而因为教育优势和招生录取率在全国的碾压优势,因缘巧合之下,天津发展出来了两大产业:
第一,是落户,对应的是房地产经济拉动天津的地方收入;
第二,是高考,常年作为高考圣地,衍生了一系列的经济效应关联,同样为天津创造了收入。
2019各地高考报名人数及本科录取数据
天津今年高考报名人数5.6万,本科录取人数4.45万,本科录取率高达79.43%,全国第一!
比同处“简单模式”下的北京还高出了10.52个百分点。
也就是说,在天津,十个考生里,就有八个能考上本科。
这真是,没有对比就没有伤害。难怪有人说,一纸天津户口,胜过十年寒窗苦读!
天津,成了很多考生的人生跳板。甚至极限发展出来“衡水上学,天津考试”这样的降维策略,至于目的,不用多说。
事实上,只要了解天津的都知道,不吹不黑地说,由于经济实在拉跨,教育资源高考优势成了天津长期唯一能吸引人口,还有外来投资行为的资本。
天津这个老牌一线,资深直辖市,憋屈,委屈,也不是一天两天了。
依靠高考优势进行经济发展,实属无奈之选。
图片来源:网络
在外省高考机器人培养中心就读,然后来天津考试,本质上就是现代版本的投机倒把。
不犯法,不违规,但是着实缺德,有违公平,那又怎么样呢?
事情没到自己头上,谁都可以叉着腰站在道德高地去批判指责,更别说互联网键盘侠和喷子泛滥,污言秽语极端情绪戾气爆棚。
为人父母,谁能拒绝自己的孩子可以上正规大学,可以上好大学,可以上更好的大学,甚至可以冲刺清北这样的顶尖名校的机会和诱惑呢?
我是做不到,拒绝不了,我活得比较真实,有这种机会,砸锅卖铁卖血卖肾,倾家荡产,也要去把握这样机会,追逐这样的诱惑。
而对于绝大多数父母辈来说,这就是现实的需求,这就是真实的需求,甚至这就是迫切的需求。
既然有需求,那么就一定有市场,有着先天高考优势,在招生,竞争环境,应试门槛等等维度有着绝对优势的天津,就把制度红利和政策漏洞所带来的收益,发挥到了极致。
高考移民最强音,天津楼市的王牌口号:天津一套房,家有状元郎。
天津以考生少、高考相对容易,闻名全国。
所以从本世纪初,全国每年都有数以万计的家长,通过各种方式,为孩子弄到天津的高考资格,形成全国最大的高考移民城市。
天津每年大约有5000名考生为高考移民,占天津高考人数的10%。这些高考移民来自河南、河北、山东。
天津实施海河英才计划后,2017年到2019年两年时间户籍人口猛增58.19万人,常住人口增长了多少?仅4.96万人。
当然,实事求是地说,这种高考移民过程,始终处于一个合法和非法的灰色地带。
没有明确的法律规定和制度规则可以清晰地对这样的高考空降兵和游击队模式进行精准的行为定义和约束,但是这样通过资本的力量形成对教育公平化,竞争公平化的应试教育环境的破坏,事实上就是有“原罪”。
凭什么有钱的家庭可以通过金钱的力量,为自己家的孩子,在应试教育,高考升学这样重要的人生节点,获得具有碾压意义的优势?
按照这样的模式,甚至可以实现学渣逆袭学霸,学霸在红海厮杀突围,学渣凭借高考移民,有可能比寒窗苦读没有门路和资金实力的学霸,更加顺利有确定性的在升学和学校选择上获得优势,硬怼那也就算了,关键这样的优势,不是主观上的公平,而是金钱制造的不公。
这是不是原罪?所以这样的经济逻辑,就是灰色收益,游走合法与非法之间:
说起合法,是因为这些移民,空降兵,游击队的手段,都是通过合法的买房,入户等政府允许的手段。
说其非法,是因为这样的手段本身不符合当地人高考的利益,还有“移民高考以前”所在城市的同窗考生。
怎么?有钱就可以为所欲为?这样的模式逻辑,在这个追求“公平,平等”的大环境中,很不和谐。
但是当地政府,寄希望这种政策红利能够来拉动本地的经济、就业和人口,所以这种灰色的高考方法一直处于民不举、官不究的状态。
事实上,这样的城市,在全国范围内,比较出名和具有代表性的,除了天津,还有西藏。
只要有需求的存在,无论多么不合理,市场都会存在,即使这样的市场带有原罪,带有争议,需求伴随的利益,都会驱动这样的市场得到发展。
但是本质毋庸置疑,“高考移民”,就是在利益驱动之下,所产生的一种带有原罪的“经济模式”。
图片来源:网络
2021年8月16日,天津关于教育的这个公告通知,宣告了“天津高考移民”通道的收紧:
图片来源:网络
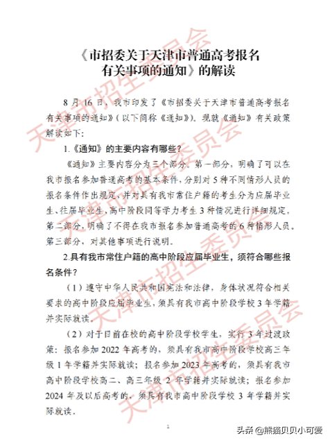
两个重点:
1、参加天津高考,必须有天津3年高中学籍;
天津市高考报名条件由单一的“户籍”要求调整为“户籍+学籍”的要求。
2、目前在校的学生,享受过渡政策:
2022年高考的需要一年天津学籍并实际就读,2023年高考的需要两年天津学籍并实际就读,2024年及以后高考的需要三年天津学籍并实际就读。
规则变了。
简单来说,像以前那样买套房子落个户,时候到了回天津就能参加高考的鸡贼模式,行不通了。
想要在天津参加高考,从现在开始,就要在天津读高中,至少三年。
什么空降兵,游击队模式,行不通了,出津容易入津难,要想享受天津高考的优势,那就要在天津的教育环境里面接受教育,别想着衡水地狱模式去刷经验,再来天津轻松模式去闯关。
有房子(户籍前提)还不行,在天津高考,就要在天津读高中。这就是新规则。
很明显的,这就是一个制度漏洞的填补,这就是投机路径的破坏。
图片来源:网络
天津这次的高考制度规定新政,实际上是一个城市自我定位的反省和升级,这需要一定眼界,很多人都没有看到点上:
按照传统的空降兵模式,去天津参加高考,只能算人生的一个跳板,纯粹过渡的一个路人而已,对于天津而言,只有房地产经济的拉动,而根本别想留下人才,引来高质量人口群体,更别说具有持续经营发展需求的资金了。
这生意短期看顺风顺水,但是只要时间拉长了,天津这样的城市就会亏的一塌糊涂。
大家就来打个卡,连过夜都不过,赚个门票钱能有什么前途?
话不能说得太难听,一点朱唇万人尝,可不是什么好的比喻。
深圳之所以经济发达,还真的不是深圳本身多么有实力,而是深圳的人才成本太低了,每年全国各个城市的优秀大学毕业生,一毕业就被深圳提供的高起点收入和就业机会吸引,深圳一分钱人才培育的成本都不用出,相当于对辛辛苦苦大力投入教育资源和成本的其他城市,实现了超低成本的人材转移。
对于北上广,一个意思。
这是中国所有城市,特别是教育资源和长期投入的城市来说,难以承受的痛。
当然会有转移支付这样的手段来进行平衡,可是人才,资金,资源在自己手上,自己赚钱搞发展好,还是辛辛苦苦培养出人才拱手相送,等着发救济好?
天津这一次的高考制度改革,给出了答案,也就是放弃高效率的眼前蝇头小利(对天津楼市会有冲击),而把经济增长,放到长期收益,长期留人的考量上面。
客观来说,这是大手笔,有大决心,所以文章开篇,才会用上了“壮士断腕”这样的表达。
还有一个明显的趋势信号,那就是政策漏洞,制度红利,从这件事上面就能很清晰地看出接下来的方向,那就是时代结束。
图片来源:网络
1、天津这个“大招”是为了平民愤吗?我个人觉得更多瞄向的还是经济。
人类社会,永远不可能存在最完美的制度和规则能够永恒存在,只要有利益空间,任何时候都不会缺少钻政策空子,还有占制度瑕疵的便宜的行为存在。
天津的经济发展有难度,所以任何能够长期存在的经济模式,都是轻松钱这样的收益在推动,毕竟能躺着谁也不想坐。
事实上,就是这种经济惰性,导致了很多城市对轻松钱都有依赖。
连直辖市,底子很厚,有先天优势的天津,都会钻这样的制度红利空子,更别说很多城市单一依赖土地财政的现实情况了。
天津这种做法,属于自砸饭碗,学区房没有外来资金的竞争和需求,本地市场购买力肯定撑不起来,短期来看,对于楼市和房价来说,是一种刺破泡沫的行为。
但是只要拉长一点看,而且能够坚持这样的新逻辑,高考优势不会消失,需求也不会消失,只是为了实现这样的需求,就需要更多的资金和付出,能够很现实的让天津的经济,脱虚就实,毕竟3年高中,背后的家庭,衣食住行吃喝拉撒,都是真金白金支撑的。
2、不要小看国家的决心,人口结构问题和三胎政策风口浪尖,万亿教育市场和房地产经济说让路就要让路,不带商量的。
天津的学区房,有兴趣的朋友可以了解一下,不敢说疯狂,也绝对说得上是匪夷所思。
这次天津新政有个背景:
2021年天津出高考成绩那天,天津第二中学一名教师骄傲地在朋友圈发布了一则喜报,他说自己任职三年,努力得到回报:
高考状元二中学子夺得738分。
天津的几所中学,南开中学、天津一中、耀华中学占据了第一梯队,新华中学、实验中学、四中、二十中算是第二梯队,天津二中顶多算是三流,也就是所谓的“边缘学校”
但这次,天津二中让几个头部中学极度尴尬。完全就是对当地教育格局产生了颠覆。
家长们纷纷打听这位高考状元姓谁名谁,经过一圈调查,他们才知道这位状元不是产自天津,而是一名河北转学过来的空降生。
衡水上学,天津考试,因为这样的边缘学校和房地产关联,有快速学籍,高考资格办理一条龙的灰色产业链存在,自然能卖个好价格。
于是,天津土著和本地考生的分数线,在金钱的攻势下,硬生生就拉高了。
教育矛盾就来了,房价也就失控了。天津本地名校的学区房,在空降兵模式之下,价值根基不牢了。
资本力量就是这样的,没有约束,疯狂至极。落户盘冲击价值核心,一个搞不好,就是房价系统的坍塌。
让原本经济长期低迷的天津,还要去面对房地产经济的失控的风险。
不管不行。
大方向有国家的态度和要求,小环境里有本地经济结构的风险。
“高考移民”的时代,在天津,到头了。
中国的资本投机之门正在逐一关闭,取而代之的,是新形势下长期但是正确的新征程,这个过程可能会艰难煎熬和痛苦,是一个大坎,但是迈过之后,才是经济未来的星辰大海。
对于天津是这样,对于其他城市,也是这样,甚至对于所有人,在这样的大变局时代,都是一样。
图片来源:网络
以上正文,来自@熊猫贝贝小可爱
如果觉得文章不错,欢迎转发点赞。关注本人
实力原创,如有抄袭搬运侵权行为,必究!
有问题欢迎留言,再不行就私信也行,文明交流,有问必答,谢谢各位。
版权声明:我们致力于保护作者版权,注重分享,被刊用文章【公务员是高考移民(向制度红利开刀的城市)】因无法核实真实出处,未能及时与作者取得联系,或有版权异议的,请联系管理员,我们会立即处理! 部分文章是来自自研大数据AI进行生成,内容摘自(百度百科,百度知道,头条百科,中国民法典,刑法,牛津词典,新华词典,汉语词典,国家院校,科普平台)等数据,内容仅供学习参考,不准确地方联系删除处理!;
工作时间:8:00-18:00
客服电话
电子邮件
beimuxi@protonmail.com
扫码二维码
获取最新动态
